A
Analog Devices Inc./Maxim Integrated
| Series | Category | # Parts | Status | Description |
|---|---|---|---|---|
| Part | Spec A | Spec B | Spec C | Spec D | Description |
|---|---|---|---|---|---|
| Series | Category | # Parts | Status | Description |
|---|---|---|---|---|
| Part | Spec A | Spec B | Spec C | Spec D | Description |
|---|---|---|---|---|---|
| Part | Category | Description |
|---|---|---|
Analog Devices Inc./Maxim Integrated LTC1879EGN#TRUnknown | Integrated Circuits (ICs) | IC REG BUCK ADJ 1.2A 16SSOP |
Analog Devices Inc./Maxim Integrated LTC2208CUP#TRUnknown | Integrated Circuits (ICs) | IC ADC 16BIT 130MSPS 64-QFN |
Analog Devices Inc./Maxim Integrated ADP2108ACBZ-1.1-R7Obsolete | Integrated Circuits (ICs) | IC REG BUCK 1.1V 600MA 5WLCSP |
Analog Devices Inc./Maxim Integrated EV1HMC832ALP6GObsolete | Development Boards Kits Programmers | EVAL BOARD FOR HMC832ALP6GE |
Analog Devices Inc./Maxim Integrated LTC488ISWUnknown | Integrated Circuits (ICs) | IC LINE RCVR RS485 QUAD 16-SOIC |
Analog Devices Inc./Maxim Integrated LTC6946IUFD-2Obsolete | Integrated Circuits (ICs) | IC CLK/FREQ SYNTH 28QFN |
Analog Devices Inc./Maxim Integrated MAX5556ESA+TObsolete | Integrated Circuits (ICs) | IC DAC/AUDIO 16BIT 50K 8SOIC |
Analog Devices Inc./Maxim Integrated EVAL-FLTR-LD-1RZUnknown | Unclassified | EVAL BRD FOR AD800 SERIES |
Analog Devices Inc./Maxim Integrated | Development Boards Kits Programmers | BOARD EVAL FOR AD9963 |
Analog Devices Inc./Maxim Integrated LTC1296CCSW#TRUnknown | Integrated Circuits (ICs) | IC DATA ACQ SYS 12BIT 5V 20SOIC |
| Series | Category | # Parts | Status | Description |
|---|---|---|---|---|
| Amplifiers | 1 | Active | ||
| Integrated Circuits (ICs) | 1 | Active | ||
| Amplifiers | 1 | Active | ||
| Evaluation Boards | 2 | Active | ||
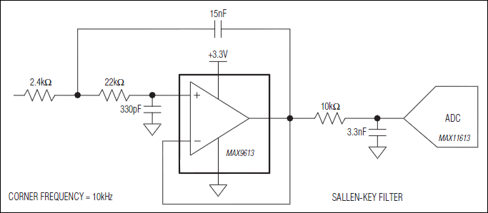
MAX9618Single/Dual SC70, Zero-Drift, High-Efficiency, 1.5MHz Op Amps with RRIO | Linear | 1 | Active | The MAX9617–MAX9620 are low-power, zero-drift operational amplifiers available in space-saving SC70 packages. They are designed for use in portable consumer, medical, and industrial applications.The MAX9617–MAX9620 feature rail-to-rail CMOS inputs and outputs, a 1.5MHz GBW at just 59µA supply current and 10µV (max) zero-drift input offset voltage over time and temperature. The zero-drift feature reduces the high 1/f noise typically found in CMOS input operational amplifiers, making it useful for a wide variety of low-frequency measurement applications.The MAX9617 and MAX9619 are available in a space-saving, 2mm x 2mm, 6-pin SC70 package. The MAX9619 features a power-saving shutdown mode. The MAX9618 is available in a 2mm x 2mm, 8-pin SC70 package. The MAX9620 is available in a 2mm x 2mm, 5-pin SC70 package. All devices are specified over the -40°C to +125°C automotive operating temperature range.ApplicationsBattery-Powered DevicesCardiac MonitorsLoop-Powered SystemsPortable Medical DevicesSensor Interfaces |
MAX9619Single/Dual SC70, Zero-Drift, High-Efficiency, 1.5MHz Op Amps with RRIO | Instrumentation, Op Amps, Buffer Amps | 1 | Active | The MAX9617–MAX9620 are low-power, zero-drift operational amplifiers available in space-saving SC70 packages. They are designed for use in portable consumer, medical, and industrial applications.The MAX9617–MAX9620 feature rail-to-rail CMOS inputs and outputs, a 1.5MHz GBW at just 59µA supply current and 10µV (max) zero-drift input offset voltage over time and temperature. The zero-drift feature reduces the high 1/f noise typically found in CMOS input operational amplifiers, making it useful for a wide variety of low-frequency measurement applications.The MAX9617 and MAX9619 are available in a space-saving, 2mm x 2mm, 6-pin SC70 package. The MAX9619 features a power-saving shutdown mode. The MAX9618 is available in a 2mm x 2mm, 8-pin SC70 package. The MAX9620 is available in a 2mm x 2mm, 5-pin SC70 package. All devices are specified over the -40°C to +125°C automotive operating temperature range.ApplicationsBattery-Powered DevicesCardiac MonitorsLoop-Powered SystemsPortable Medical DevicesSensor Interfaces |
MAX962Single/Dual/Quad, Ultra-High-Speed, +3V/+5V, Beyond-the-Rails Comparators | Op Amp Evaluation Boards | 13 | Active | The MAX961–MAX964/MAX997/MAX999 are low-power, ultra-high-speed comparators with internal hysteresis. These devices are optimized for single +3V or +5V operation. The input common-mode range extends 100mV Beyond-the-Rails™, and the outputs can sink or source 4mA to within 0.52V of GND and VCC. Propagation delay is 4.5ns (5mV overdrive), while supply current is 5mA per comparator.The MAX961/MAX963/MAX964 and MAX997 have a shutdown mode in which they consume only 270µA supply current per comparator. The MAX961/MAX963 provide complementary outputs and a latch-enable feature. Latch enable allows the user to hold a valid comparator output. The MAX999 is available in a tiny SOT23-5 package. The single MAX961/MAX997 and dual MAX962 are available in space-saving 8-pin µMAX® packages.ApplicationsGPS ReceiversHigh-Speed Sampling CircuitsLine ReceiversPortable Battery-Powered SystemsSingle 3V/5V SystemsThreshold Detectors/DiscriminatorsZero-Crossing Detectors |
| Instrumentation, Op Amps, Buffer Amps | 1 | Active | ||
| Integrated Circuits (ICs) | 4 | Active | ||
| Linear | 2 | Obsolete | ||