A
Analog Devices Inc./Maxim Integrated
| Series | Category | # Parts | Status | Description |
|---|---|---|---|---|
| Part | Spec A | Spec B | Spec C | Spec D | Description |
|---|---|---|---|---|---|
| Series | Category | # Parts | Status | Description |
|---|---|---|---|---|
| Part | Spec A | Spec B | Spec C | Spec D | Description |
|---|---|---|---|---|---|
| Part | Category | Description |
|---|---|---|
Analog Devices Inc./Maxim Integrated LTC1879EGN#TRUnknown | Integrated Circuits (ICs) | IC REG BUCK ADJ 1.2A 16SSOP |
Analog Devices Inc./Maxim Integrated LTC2208CUP#TRUnknown | Integrated Circuits (ICs) | IC ADC 16BIT 130MSPS 64-QFN |
Analog Devices Inc./Maxim Integrated ADP2108ACBZ-1.1-R7Obsolete | Integrated Circuits (ICs) | IC REG BUCK 1.1V 600MA 5WLCSP |
Analog Devices Inc./Maxim Integrated EV1HMC832ALP6GObsolete | Development Boards Kits Programmers | EVAL BOARD FOR HMC832ALP6GE |
Analog Devices Inc./Maxim Integrated LTC488ISWUnknown | Integrated Circuits (ICs) | IC LINE RCVR RS485 QUAD 16-SOIC |
Analog Devices Inc./Maxim Integrated LTC6946IUFD-2Obsolete | Integrated Circuits (ICs) | IC CLK/FREQ SYNTH 28QFN |
Analog Devices Inc./Maxim Integrated MAX5556ESA+TObsolete | Integrated Circuits (ICs) | IC DAC/AUDIO 16BIT 50K 8SOIC |
Analog Devices Inc./Maxim Integrated EVAL-FLTR-LD-1RZUnknown | Unclassified | EVAL BRD FOR AD800 SERIES |
Analog Devices Inc./Maxim Integrated | Development Boards Kits Programmers | BOARD EVAL FOR AD9963 |
Analog Devices Inc./Maxim Integrated LTC1296CCSW#TRUnknown | Integrated Circuits (ICs) | IC DATA ACQ SYS 12BIT 5V 20SOIC |
| Series | Category | # Parts | Status | Description |
|---|---|---|---|---|
| Evaluation and Demonstration Boards and Kits | 2 | Obsolete | ||
| Power Management (PMIC) | 2 | Obsolete | ||
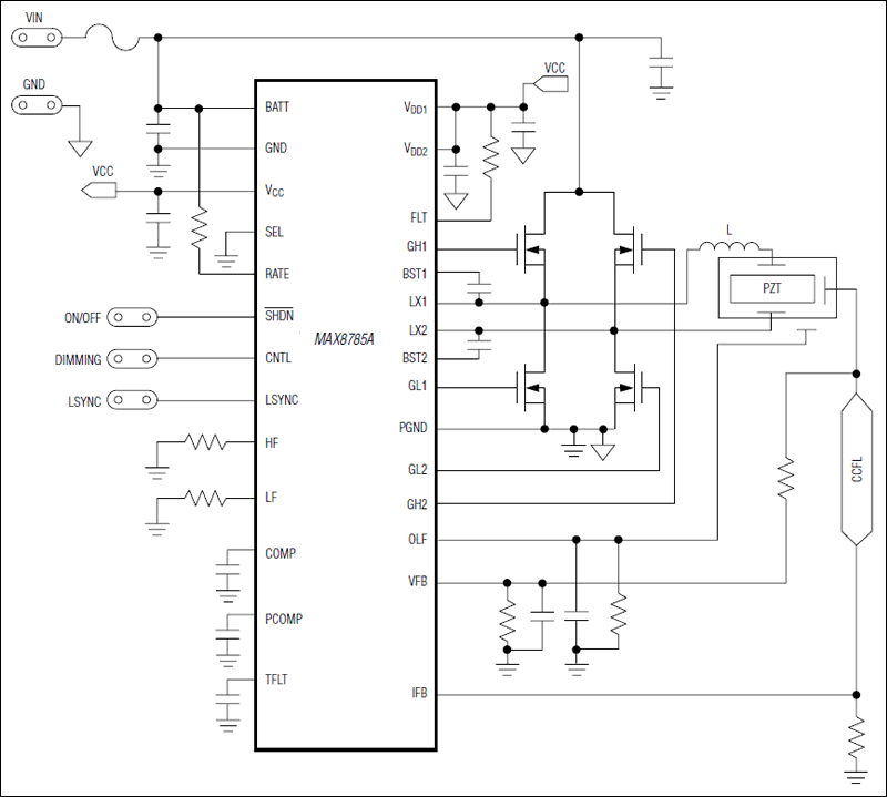
MAX8785Full-Bridge CCFL Controller for Piezoelectric Transformers | Power Management (PMIC) | 2 | Obsolete | Liquid-crystal display (LCD) enclosures and cold-cathode fluorescent lamps (CCFL) used in notebook computer and portable electronic displays are becoming increasingly narrow, generating the need for a low-profile CCFL power supply. Recent advances in piezoelectric transformers (PZT) have made it possible to develop smaller, more efficient, and safer backlight inverters for portable displays. Piezoelectric transformers have shown better performance than magnetic transformers with respect to efficiency EMI requirements, human safety, and form factor.The MAX8785A is a full-bridge CCFL controller for piezoelectric transformer-based backlight power supplies. The full-bridge topology provides a high-spectral purity sinusoidal drive that helps the PZT convert electrical energy to mechanical and back to electrical energy efficiently.The MAX8785A employs a feed-forward control architecture that provides excellent line and load regulation while maintaining relatively constant switching frequency. The MAX8785A provides protection against open-lamp, secondary short-circuit, lamp arcing, and secondary overvoltage with adjustable timeout periods.The MAX8785A guarantees lamp striking by sweeping the switching frequency from high to low until the lamp is struck. The MAX8785A achieves 10:1 dimming range using a digital pulse-width modulation (DPWM) method. CCFL brightness can be set with an analog voltage on the CNTL pin or through an external signal at LSYNC. If the controller loses the external signal, it switches over to the internal oscillator and keeps operating. The maximum switching frequency and DPWM frequency can be adjusted with external resistors.The MAX8785A gate drivers can drive large power MOSFETs typically used in high-power CCFL applications. An internal 5.35V linear regulator powers the MOSFET drivers and most of the internal circuitry. The MAX8785A is available in a low-profile, 28-pin thin QFN package and operates over the -40°C to +85°C temperature range.ApplicationsLCD TVs and MonitorsNotebook LCDs |
| Development Boards, Kits, Programmers | 1 | Obsolete | ||
| Integrated Circuits (ICs) | 10 | NRND | ||
| Power Management (PMIC) | 3 | Obsolete | ||
| Integrated Circuits (ICs) | 1 | Active | ||
MAX8794Low-Voltage DDR Linear Regulator | Power Management (PMIC) | 4 | Active | The MAX8794 DDR linear regulator sources and sinks up to 3A peak (typ) using internal n-channel MOSFETs. This linear regulator delivers an accurate 0.5V to 1.5V output from a low-voltage power input (VIN= 1.1V to 3.6V). The MAX8794 uses a separate 3.3V bias supply to power the control circuitry and drive the internal n-channel MOSFETs.The MAX8794 provides current and thermal limits to prevent damage to the linear regulator. Additionally, the MAX8794 generates a power-good (PGOOD) signal to indicate that the output is in regulation. During startup, PGOOD remains low until the output is in regulation for 2ms (typ). The internal soft-start limits the input surge current.The MAX8794 powers the active-DDR termination bus that requires a tracking input reference. The MAX8794 can also be used in low-power chipsets and graphics processor cores that require dynamically adjustable output voltages. The MAX8794 is available in a 10-pin, 3mm x 3mm, TDFN package.ApplicationsActive Termination BusesChipset/RAM Supplies as Low as 0.5VDDR Memory TerminationGraphics Processor Core SuppliesNotebook/Desktop Computers |
| Integrated Circuits (ICs) | 4 | Active | ||
| Special Purpose Regulators | 5 | Active | ||