A
Analog Devices Inc./Maxim Integrated
| Series | Category | # Parts | Status | Description |
|---|---|---|---|---|
| Part | Spec A | Spec B | Spec C | Spec D | Description |
|---|---|---|---|---|---|
| Series | Category | # Parts | Status | Description |
|---|---|---|---|---|
| Part | Spec A | Spec B | Spec C | Spec D | Description |
|---|---|---|---|---|---|
| Part | Category | Description |
|---|---|---|
Analog Devices Inc./Maxim Integrated LTC1879EGN#TRUnknown | Integrated Circuits (ICs) | IC REG BUCK ADJ 1.2A 16SSOP |
Analog Devices Inc./Maxim Integrated LTC2208CUP#TRUnknown | Integrated Circuits (ICs) | IC ADC 16BIT 130MSPS 64-QFN |
Analog Devices Inc./Maxim Integrated ADP2108ACBZ-1.1-R7Obsolete | Integrated Circuits (ICs) | IC REG BUCK 1.1V 600MA 5WLCSP |
Analog Devices Inc./Maxim Integrated EV1HMC832ALP6GObsolete | Development Boards Kits Programmers | EVAL BOARD FOR HMC832ALP6GE |
Analog Devices Inc./Maxim Integrated LTC488ISWUnknown | Integrated Circuits (ICs) | IC LINE RCVR RS485 QUAD 16-SOIC |
Analog Devices Inc./Maxim Integrated LTC6946IUFD-2Obsolete | Integrated Circuits (ICs) | IC CLK/FREQ SYNTH 28QFN |
Analog Devices Inc./Maxim Integrated MAX5556ESA+TObsolete | Integrated Circuits (ICs) | IC DAC/AUDIO 16BIT 50K 8SOIC |
Analog Devices Inc./Maxim Integrated EVAL-FLTR-LD-1RZUnknown | Unclassified | EVAL BRD FOR AD800 SERIES |
Analog Devices Inc./Maxim Integrated | Development Boards Kits Programmers | BOARD EVAL FOR AD9963 |
Analog Devices Inc./Maxim Integrated LTC1296CCSW#TRUnknown | Integrated Circuits (ICs) | IC DATA ACQ SYS 12BIT 5V 20SOIC |
| Series | Category | # Parts | Status | Description |
|---|---|---|---|---|
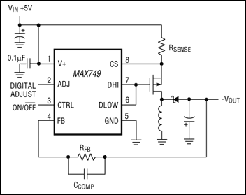
MAX749Digitally Adjustable LCD Bias Supply | Power Management - Specialized | 8 | Active | The MAX749 generates negative LCD-bias contrast voltages from 2V to 6V inputs. Full-scale output voltage can be scaled to -100V or greater, and is digitally adjustable in 64 equal steps by an internal digital-to-analog converter (DAC). Only seven small surface-mount components are required to build a complete supply. The output voltage can also be adjusted using a PWM signal or a potentiometer.A unique current-limited control scheme reduces supply current and maximizes efficiency, while a high switching frequency (up to 500kHz) minimizes the size of external components. Quiescent current is only 60µA max and is reduced to under 15µA in shutdown mode. While shut down, the MAX749 retains the voltage set point, simplifying software control. The MAX749 drives either an external P-channel MOSFET or a PNP transistor.ApplicationsCommunication SystemsLaptop ComputersNotebook ComputersPalmtop ComputersPDAs and Other Handheld DevicesPortable Data-Collection Terminals |
MAX7490Dual Universal Switched-Capacitor Filters | Interface | 4 | Active | The MAX7490/MAX7491 consist of two identical low-power, low-voltage, wide dynamic range, rail-to-rail, 2nd-order switched-capacitor building blocks. Each of the two filter sections, together with two to four external resistors, can generate all standard 2nd-order functions: bandpass, lowpass, highpass, and notch (band reject). Three of these functions are simultaneously available. Fourth-order filters can be obtained by cascading the two 2nd-order filter sections. Similarly, higher order filters can easily be created by cascading multiple MAX7490/MAX7491s.Two clocking options are available: self-clocking (through the use of an external capacitor) or external clocking for tighter cutoff frequency control. The clock-to-center frequency ratio is 100:1. Sampling is done at twice the clock frequency, further separating the cutoff frequency and Nyquist frequency.The MAX7490/MAX7491 have an internal rail splitter that establishes a precise common voltage needed for single-supply operation. The MAX7490 operates from a single +5V supply and the MAX7491 operates from a single +3V supply. Both devices feature a low-power shutdown mode and come in a 16-pin QSOP package.ApplicationsAdaptive FiltersADC Anti-AliasingMultipole FiltersPhase-Locked Loops (PLLs)Post-DAC FilteringSet-Top BoxesTunable Active Filters |
MAX7491Dual Universal Switched-Capacitor Filters | Interface | 4 | Active | The MAX7490/MAX7491 consist of two identical low-power, low-voltage, wide dynamic range, rail-to-rail, 2nd-order switched-capacitor building blocks. Each of the two filter sections, together with two to four external resistors, can generate all standard 2nd-order functions: bandpass, lowpass, highpass, and notch (band reject). Three of these functions are simultaneously available. Fourth-order filters can be obtained by cascading the two 2nd-order filter sections. Similarly, higher order filters can easily be created by cascading multiple MAX7490/MAX7491s.Two clocking options are available: self-clocking (through the use of an external capacitor) or external clocking for tighter cutoff frequency control. The clock-to-center frequency ratio is 100:1. Sampling is done at twice the clock frequency, further separating the cutoff frequency and Nyquist frequency.The MAX7490/MAX7491 have an internal rail splitter that establishes a precise common voltage needed for single-supply operation. The MAX7490 operates from a single +5V supply and the MAX7491 operates from a single +3V supply. Both devices feature a low-power shutdown mode and come in a 16-pin QSOP package.ApplicationsAdaptive FiltersADC Anti-AliasingMultipole FiltersPhase-Locked Loops (PLLs)Post-DAC FilteringSet-Top BoxesTunable Active Filters |
MAX750Adjustable, PWM, Step-Down Regulator | Integrated Circuits (ICs) | 13 | Active | The MAX750A/MAX758A are adjustable-output, CMOS, step-down, DC-DC switching regulators. The MAX758A accepts inputs from 4V to 16V and delivers 750mA, while the MAX750A accepts inputs from 4V to 11V and delivers 450mA. Typical efficiencies are 85% to 90%. Typical quiescent current is 1.7mA, or only 6µA in shutdown mode. The output does not exhibit any ripple at subharmonics of the switching frequency over its specified range.Pulse-width-modulation (PWM) current-mode control provides precise output regulation and excellent transient responses. Output voltage accuracy is guaranteed to be ±4.5% plus feedback-resistor tolerance over line, load, and temperature variations. Fixed-frequency switching and absence of subharmonic ripple allows easy filtering of output ripple and noise, as well as the use of small external components. These regulators require only a single inductor value to work in most applications, so no inductor design is necessary.ApplicationsCell PhonesComputer PeripheralsPortable Communications EquipmentPortable Instrumentation |
MAX7500Digital Temperature Sensors and Thermal Watchdog with Bus Lockup Protection | Development Boards, Kits, Programmers | 5 | Active | The MAX7500–MAX7504 temperature sensors accurately measure temperature and provide an overtemperature alarm/interrupt/shutdown output. These devices convert the temperature measurements to digital form using a high-resolution, sigma-delta, analog-to-digital converter (ADC). Communication is through an I²C-compatible 2-wire serial interface. The MAX7500/MAX7501/MAX7502 integrate a timeout feature that offers protection against I²C bus lockups. The MAX7503/MAX7504 do not include the timeout feature.The 2-wire serial interface accepts standard write byte, read byte, send byte, and receive byte commands to read the temperature data and configure the behavior of the open-drain overtemperature shutdown output.The MAX7500 features three address select lines, while the MAX7501–MAX7504 feature two address select lines and an active-low RESET input. The MAX7500/MAX7501/MAX7502s' 3.0V to 5.5V supply voltage range, low 250µA supply current, and a lockup-protected I²C-compatible interface make them ideal for a wide range of applications, including personal computers (PCs), electronic test equipment, and office electronics.The MAX7500–MAX7504 are available in 8-pin µMAX® and SO packages and operate over the -55°C to +125°C temperature range.ApplicationsElectronic Test EquipmentIndustrial Process ControlOffice ElectronicsPCsServers |
MAX7501Digital Temperature Sensors and Thermal Watchdog with Bus Lockup Protection | Sensors, Transducers | 4 | Active | The MAX7500–MAX7504 temperature sensors accurately measure temperature and provide an overtemperature alarm/interrupt/shutdown output. These devices convert the temperature measurements to digital form using a high-resolution, sigma-delta, analog-to-digital converter (ADC). Communication is through an I²C-compatible 2-wire serial interface. The MAX7500/MAX7501/MAX7502 integrate a timeout feature that offers protection against I²C bus lockups. The MAX7503/MAX7504 do not include the timeout feature.The 2-wire serial interface accepts standard write byte, read byte, send byte, and receive byte commands to read the temperature data and configure the behavior of the open-drain overtemperature shutdown output.The MAX7500 features three address select lines, while the MAX7501–MAX7504 feature two address select lines and an active-low RESET input. The MAX7500/MAX7501/MAX7502s' 3.0V to 5.5V supply voltage range, low 250µA supply current, and a lockup-protected I²C-compatible interface make them ideal for a wide range of applications, including personal computers (PCs), electronic test equipment, and office electronics.The MAX7500–MAX7504 are available in 8-pin µMAX® and SO packages and operate over the -55°C to +125°C temperature range.ApplicationsElectronic Test EquipmentIndustrial Process ControlOffice ElectronicsPCsServers |
| Temperature Sensors | 2 | Obsolete | ||
| Temperature Sensors | 3 | Active | ||
MAX7504Digital Temperature Sensors and Thermal Watchdog with Bus Lockup Protection | Analog and Digital Output | 1 | Active | The MAX7500–MAX7504 temperature sensors accurately measure temperature and provide an overtemperature alarm/interrupt/shutdown output. These devices convert the temperature measurements to digital form using a high-resolution, sigma-delta, analog-to-digital converter (ADC). Communication is through an I²C-compatible 2-wire serial interface. The MAX7500/MAX7501/MAX7502 integrate a timeout feature that offers protection against I²C bus lockups. The MAX7503/MAX7504 do not include the timeout feature.The 2-wire serial interface accepts standard write byte, read byte, send byte, and receive byte commands to read the temperature data and configure the behavior of the open-drain overtemperature shutdown output.The MAX7500 features three address select lines, while the MAX7501–MAX7504 feature two address select lines and an active-low RESET input. The MAX7500/MAX7501/MAX7502s' 3.0V to 5.5V supply voltage range, low 250µA supply current, and a lockup-protected I²C-compatible interface make them ideal for a wide range of applications, including personal computers (PCs), electronic test equipment, and office electronics.The MAX7500–MAX7504 are available in 8-pin µMAX® and SO packages and operate over the -55°C to +125°C temperature range.ApplicationsElectronic Test EquipmentIndustrial Process ControlOffice ElectronicsPCsServers |
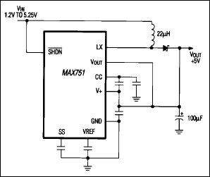
MAX751+5V-Output, Step-Up, Current-Mode PWM DC-DC Converter | Power Management (PMIC) | 8 | Active | +5V-Output, Step-Up, Current-Mode PWM DC-DC Converter |