| Filters - Active | 2 | Obsolete | |
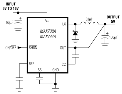
MAX744A5V, Step-Down, Current-Mode PWM DC-DC Converters | Integrated Circuits (ICs) | 2 | Active | The MAX730A/MAX738A/MAX744A are 5V-output CMOS, step-down switching regulators. The MAX738A/MAX744A accept inputs from 6V to 16V and deliver 750mA. The MAX744A guarantees 500mA load capability for inputs above 6V and has tighter oscillator frequency limits for low-noise (radio) applications. The MAX730A accepts inputs between 5.2V and 11V and delivers 450mA for inputs above 6V. Typical efficiencies are 85% to 96%. Quiescent supply current is 1.7mA and only 6µA in shutdown.Pulse-width modulation (PWM) current-mode control provides precise output regulation and excellent transient responses. Output voltage accuracy is guaranteed to be ±5% over line, load, and temperature variations. Fixed-frequency switching allows easy filtering of output ripple and noise, as well as the use of small external components. These regulators require only a single inductor value to work in most applications, so no inductor design is necessary.The MAX730A/MAX738A/MAX744A also feature cycle-by-cycle current limiting, overcurrent limiting, undervoltage lockout, and programmable soft-start protection.ApplicationsCell PhonesComputer PeripheralsDistributed Power SystemsPersonal CommunicatorsPortable Instrumentation |
MAX745Switch-Mode Lithium-Ion Battery-Charger | Integrated Circuits (ICs) | 5 | Active | The MAX745 provides all functions necessary for charging lithium-ion (Li+) battery packs. It provides a regulated charging current of up to 4A without getting hot, and a regulated voltage with only ±0.75% total error at the battery terminals. It uses low-cost, 1% resistors to set the output voltage, and a low-cost N-channel MOSFET as the power switch.The MAX745 regulates the voltage set point and charging current using two loops that work together to transition smoothly between voltage and current regulation. The per-cell battery voltage regulation limit is set between 4V and 4.4V using standard 1% resistors, and then the number of cells is set from 1 to 4 by pin-strapping. Total output voltage error is less than ±0.75%.For a similar device with an SMBus™ microcontroller interface and the ability to charge NiCd and NiMH cells, refer to the MAX1647 and MAX1648. For a low-cost Li+ charger using a linear-regulator control scheme, refer to the MAX846A.ApplicationsCell PhonesDesktop Cradle ChargersHandheld Instruments (PDAs, Palmtops)Li+ Battery PacksNotebook Computers |
| Video Processing | 1 | Obsolete | |
| Integrated Circuits (ICs) | 2 | Obsolete | |
| Linear | 2 | Obsolete | |
| Video Processing | 2 | Obsolete | |
| Integrated Circuits (ICs) | 2 | Obsolete | |
| Linear | 2 | Obsolete | |
| Linear | 2 | Obsolete | |