| Filters - Active | 7 | Active | |
| Interface | 6 | Active | |
| Filters - Active | 15 | Active | |
| Interface | 6 | Active | |
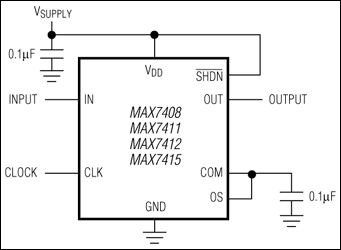
MAX74115th Order, Lowpass, Elliptic, Switched-Capacitor Filters | Interface | 4 | Active | The MAX7408/MAX7411/MAX7412/MAX7415 5th-order, lowpass, elliptic, switched-capacitor filters (SCFs) operate from a single +5V (MAX7408/MAX7411) or +3V (MAX7412/MAX7415) supply. The devices draw only 1.2mA of supply current and allow corner frequencies from 1Hz to 15kHz, making them ideal for low-power post-DAC filtering and anti-aliasing applications. They can be put into a low-power mode, reducing supply current to 0.2µA.Two clocking options are available: self-clocking (through the use of an external capacitor) or external clocking for tighter cutoff-frequency control. An offset-adjust pin allows for adjustment of the DC output level.The MAX7408/MAX7412 deliver 53dB of stopband rejection and a sharp rolloff with a transition ratio of 1.6. The MAX7411/MAX7415 achieve a sharper rolloff with a transition ratio of 1.25 while still providing 37dB of stop-band rejection. Their fixed response limits the design task to selecting a clock frequency.ApplicationsADC Anti-AliasingCT2 Base StationsPost-DAC FilteringSpeech Processing |
MAX74125th Order, Lowpass, Elliptic, Switched-Capacitor Filters | Integrated Circuits (ICs) | 4 | Active | The MAX7408/MAX7411/MAX7412/MAX7415 5th-order, lowpass, elliptic, switched-capacitor filters (SCFs) operate from a single +5V (MAX7408/MAX7411) or +3V (MAX7412/MAX7415) supply. The devices draw only 1.2mA of supply current and allow corner frequencies from 1Hz to 15kHz, making them ideal for low-power post-DAC filtering and anti-aliasing applications. They can be put into a low-power mode, reducing supply current to 0.2µA.Two clocking options are available: self-clocking (through the use of an external capacitor) or external clocking for tighter cutoff-frequency control. An offset-adjust pin allows for adjustment of the DC output level.The MAX7408/MAX7412 deliver 53dB of stopband rejection and a sharp rolloff with a transition ratio of 1.6. The MAX7411/MAX7415 achieve a sharper rolloff with a transition ratio of 1.25 while still providing 37dB of stop-band rejection. Their fixed response limits the design task to selecting a clock frequency.ApplicationsADC Anti-AliasingCT2 Base StationsPost-DAC FilteringSpeech Processing |
| Integrated Circuits (ICs) | 3 | Active | |
MAX74145th-Order, Lowpass, Switched-Capacitor Filters | Filters - Active | 8 | Active | The MAX7409/MAX7410/MAX7413/MAX7414 5th-order, lowpass, switched-capacitor filters (SCFs) operate from a single +5V (MAX7409/MAX7410) or +3V (MAX7413/ MAX7414) supply. These devices draw only 1.2mA of supply current and allow corner frequencies from 1Hz to 15kHz, making them ideal for low-power post-DAC filtering and anti-aliasing applications. They feature a shutdown mode, which reduces the supply current to 0.2µA.Two clocking options are available on these devices: self-clocking (through the use of an external capacitor) or external clocking for tighter corner-frequency control. An offset adjust pin allows for adjustment of the DC output level.The MAX7409/MAX7413 Bessel filters provide low overshoot and fast settling, while the MAX7410/MAX7414 Butterworth filters provide a maximally flat passband response. Their fixed response simplifies the design task to selecting a clock frequency.ApplicationsADC Anti-AliasingAir-Bag ElectronicsCT2 Base StationsDAC Post-FilteringSpeech Processing |
MAX74155th Order, Lowpass, Elliptic, Switched-Capacitor Filters | Integrated Circuits (ICs) | 5 | Active | The MAX7408/MAX7411/MAX7412/MAX7415 5th-order, lowpass, elliptic, switched-capacitor filters (SCFs) operate from a single +5V (MAX7408/MAX7411) or +3V (MAX7412/MAX7415) supply. The devices draw only 1.2mA of supply current and allow corner frequencies from 1Hz to 15kHz, making them ideal for low-power post-DAC filtering and anti-aliasing applications. They can be put into a low-power mode, reducing supply current to 0.2µA.Two clocking options are available: self-clocking (through the use of an external capacitor) or external clocking for tighter cutoff-frequency control. An offset-adjust pin allows for adjustment of the DC output level.The MAX7408/MAX7412 deliver 53dB of stopband rejection and a sharp rolloff with a transition ratio of 1.6. The MAX7411/MAX7415 achieve a sharper rolloff with a transition ratio of 1.25 while still providing 37dB of stop-band rejection. Their fixed response limits the design task to selecting a clock frequency.ApplicationsADC Anti-AliasingCT2 Base StationsPost-DAC FilteringSpeech Processing |
MAX74185th-Order, Lowpass, Switched-Capacitor Filters | Integrated Circuits (ICs) | 4 | Active | The MAX7418–MAX7425 5th-order, low-pass, switched-capacitor filters (SCFs) operate from a single +5V (MAX7418–MAX7421) or +3V (MAX7422–MAX7425) supply. These devices draw only 3mA of supply current and allow corner frequencies from 1Hz to 45kHz, making them ideal for low-power post-DAC filtering and anti-aliasing applications. They feature a shutdown mode that reduces supply current to 0.2µA.Two clocking options are available: self-clocking (through the use of an external capacitor), or external clocking for tighter corner-frequency control. An offset adjust pin allows for adjustment of the DC output level.The MAX7418/MAX7422deliver 53dB of stopband rejection and a sharp rolloff with a 1.6 transition ratio. TheMAX7421/MAX7425achieve a sharper rolloff with a 1.25 transition ratio while still providing 37dB of stopband rejection. TheMAX7419/MAX7423Bessel filters provide low overshoot and fast settling, and theMAX7420/MAX7424Butterworth filters provide a maximally flat passband response. Their fixed response simplifies the design task of selecting a clock frequency.APPLICATIONSADC Anti-AliasingCT2 Base StationsDAC Post-FilteringSpeech Processing |