| PMIC | 2 | Active | |
| PMIC | 2 | Active | |
| Battery Management | 1 | Active | |
| Evaluation Boards | 45 | Active | |
| Supervisors | 6 | Obsolete | |
| Integrated Circuits (ICs) | 45 | Active | |
| Integrated Circuits (ICs) | 3 | Obsolete | |
| Supervisors | 47 | Active | |
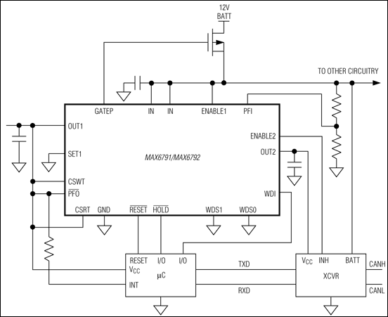
MAX6796High-Voltage, Micropower, Single/Dual Linear Regulators with Supervisory Functions | Supervisors | 33 | Active | The MAX6791–MAX6796 ultra-low-quiescent-current, single-/dual-output linear regulators are ideal for automotive applications. The devices offer a wide 5V to 72V operating input range, allowing them to withstand automotive load-dump conditions while consuming only 68µA. The MAX6791–MAX6794 are dual-output regulators capable of supplying up to 150mA per output. The MAX6795/MAX6796 offer a single output capable of delivering up to 300mA. These devices offer standard output-voltage options (5V, 3.3V, 2.5V, or 1.8V) and can be adjusted to any voltage from 1.8V to 11V. The MAX6791–MAX6794 also offer a fixed 5V output.All devices feature a push-pull or open-drain, active-low RESET output with a fixed output reset threshold that is 92.5%/87.5% of the regulator output OUT/OUT1. The reset output asserts low when OUT/OUT1 drops below the reset threshold and remains low for the fixed or capacitor-adjustable reset timeout period after OUT/OUT1 exceeds the reset threshold.The MAX6791–MAX6796 provide a watchdog input that monitors a pulse train from the microprocessor (µP) and generates reset pulses if the watchdog input remains high or low for a duration longer than the watchdog timeout period. All devices are available with either a fixed watchdog timeout period of 280ms (min) or a period adjustable with an external capacitor. The MAX6791/MAX6792 feature a windowed watchdog timeout period with selectable window ratio. The watchdog feature can be disabled.The MAX6791–MAX6794 provide dual enable inputs (ENABLE1 and ENABLE2) that control each regulator independently. The single-output MAX6795/MAX6796 feature one enable input (ENABLE).All devices include a hold input (active-low HOLD) that aids the implementation of a self-holding circuit without requiring external components. Once the regulator is enabled, setting active-low HOLD low forces the regulator to remain on even if ENABLE/ENABLE1 is subsequently set low. Releasing active-low HOLD shuts down the regulator.The MAX6791–MAX6796 are available in a small, thermally enhanced TQFN package. The 5mm x 5mm package dissipates up to 2.7W, supporting continuous regulator operation during high ambient temperatures, high battery voltage, and high load-current conditions.The MAX6791–MAX6796 are specified for a -40°C to +125°C operating temperature range.ApplicationsAutomotive |
| Supervisors | 2 | Active | |