A
Analog Devices Inc./Maxim Integrated
| Series | Category | # Parts | Status | Description |
|---|---|---|---|---|
| Part | Spec A | Spec B | Spec C | Spec D | Description |
|---|---|---|---|---|---|
| Series | Category | # Parts | Status | Description |
|---|---|---|---|---|
| Part | Spec A | Spec B | Spec C | Spec D | Description |
|---|---|---|---|---|---|
| Part | Category | Description |
|---|---|---|
Analog Devices Inc./Maxim Integrated LTC1879EGN#TRUnknown | Integrated Circuits (ICs) | IC REG BUCK ADJ 1.2A 16SSOP |
Analog Devices Inc./Maxim Integrated LTC2208CUP#TRUnknown | Integrated Circuits (ICs) | IC ADC 16BIT 130MSPS 64-QFN |
Analog Devices Inc./Maxim Integrated ADP2108ACBZ-1.1-R7Obsolete | Integrated Circuits (ICs) | IC REG BUCK 1.1V 600MA 5WLCSP |
Analog Devices Inc./Maxim Integrated EV1HMC832ALP6GObsolete | Development Boards Kits Programmers | EVAL BOARD FOR HMC832ALP6GE |
Analog Devices Inc./Maxim Integrated LTC488ISWUnknown | Integrated Circuits (ICs) | IC LINE RCVR RS485 QUAD 16-SOIC |
Analog Devices Inc./Maxim Integrated LTC6946IUFD-2Obsolete | Integrated Circuits (ICs) | IC CLK/FREQ SYNTH 28QFN |
Analog Devices Inc./Maxim Integrated MAX5556ESA+TObsolete | Integrated Circuits (ICs) | IC DAC/AUDIO 16BIT 50K 8SOIC |
Analog Devices Inc./Maxim Integrated EVAL-FLTR-LD-1RZUnknown | Unclassified | EVAL BRD FOR AD800 SERIES |
Analog Devices Inc./Maxim Integrated | Development Boards Kits Programmers | BOARD EVAL FOR AD9963 |
Analog Devices Inc./Maxim Integrated LTC1296CCSW#TRUnknown | Integrated Circuits (ICs) | IC DATA ACQ SYS 12BIT 5V 20SOIC |
| Series | Category | # Parts | Status | Description |
|---|---|---|---|---|
MAX4401Single/Dual/Quad, Low-Cost, Single-Supply, Rail-to-Rail Op Amps with Shutdown | Linear | 2 | Active | The MAX4400–MAX4403 low-cost, general-purpose op amps offer rail-to-rail outputs, draw only 320µA of quiescent current, and operate from a single +2.5V to +5.5V supply. For additional power conservation, the MAX4401 offers a low-power shutdown mode that reduces supply current to 1µA (max) and puts the amplifier's output in a high-impedance state. These devices deliver ±1.4mA of output current and are unity-gain stable with a 1MHz gain-bandwidth product driving capacitive loads up to 400pF. The MAX4400–MAX4403 are specified to +125°C, making them suitable for use in a variety of harsh environments, such as automotive applications.The MAX4400 single amplifier is available in ultra-small 5-pin SC70 and space-saving 5-pin SOT23 packages. The single MAX4401 includes the shutdown feature and is available in a 6-pin SC70. The MAX4402 is a dual amplifier available in 8-pin SOT23, µMAX®, and SO packages. The MAX4403 quad amplifier is packaged in a 14-pin TSSOP or SO. |
| Instrumentation, OP Amps, Buffer Amps | 13 | Active | ||
MAX4403Single/Dual/Quad, Low-Cost, Single-Supply, Rail-to-Rail Op Amps with Shutdown | Linear | 7 | Active | The MAX4400–MAX4403 low-cost, general-purpose op amps offer rail-to-rail outputs, draw only 320µA of quiescent current, and operate from a single +2.5V to +5.5V supply. For additional power conservation, the MAX4401 offers a low-power shutdown mode that reduces supply current to 1µA (max) and puts the amplifier's output in a high-impedance state. These devices deliver ±1.4mA of output current and are unity-gain stable with a 1MHz gain-bandwidth product driving capacitive loads up to 400pF. The MAX4400–MAX4403 are specified to +125°C, making them suitable for use in a variety of harsh environments, such as automotive applications.The MAX4400 single amplifier is available in ultra-small 5-pin SC70 and space-saving 5-pin SOT23 packages. The single MAX4401 includes the shutdown feature and is available in a 6-pin SC70. The MAX4402 is a dual amplifier available in 8-pin SOT23, µMAX®, and SO packages. The MAX4403 quad amplifier is packaged in a 14-pin TSSOP or SO. |
| Integrated Circuits (ICs) | 3 | Active | ||
| Audio Amplifier Evaluation Boards | 11 | Active | ||
| Audio Amplifiers | 2 | NRND | ||
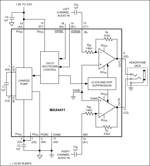
MAX441180mW, Fixed-Gain, DirectDrive, Stereo Headphone Amplifier with Shutdown | Integrated Circuits (ICs) | 7 | Active | The MAX4411 fixed-gain, stereo headphone amplifier is designed for portable equipment where board space is at a premium. The MAX4411 uses a unique DirectDrive® architecture to produce a ground-referenced output from a single supply, eliminating the need for large DC-blocking capacitors, saving cost, board space, and component height. Additionally, the gain of the amplifier is set internally (-1.5V/V, MAX4411 and -2V/V, MAX4411B), further reducing component count.The MAX4411 delivers up to 80mW per channel into a 16Ω load and has low 0.003% THD+N. An 86dB at 217Hz power-supply rejection ratio (PSRR) allows this device to operate from noisy digital supplies without an additional linear regulator. The MAX4411 includes ±8kV ESD protection on the headphone outputs. Comprehensive click-and-pop circuitry suppresses audible clicks and pops on startup and shutdown. Independent left/right, low-power shutdown controls make it possible to optimize power savings in mixed-mode, mono/stereo applications.The MAX4411 operates from a single 1.8V to 3.6V supply, consumes only 5mA of supply current, has short-circuit and thermal-overload protection, and is specified over the extended -40°C to +85°C temperature range. The MAX4411 is available in a tiny (2mm x 2mm x 0.6mm), 16-bump chip-scale package (UCSP™) and a 20-pin thin QFN package (4mm x 4mm x 0.8mm).ApplicationsCell PhonesMP3 PlayersNotebook ComputersPDAsPortable Audio EquipmentSmartphones |
MAX4412Low-Cost, Low-Power, Ultra-Small, 3V/5V, 500MHz Single-Supply Op Amps with Rail-to-Rail Outputs | Amplifiers | 3 | Active | The MAX4412 single and MAX4413 dual operational amplifiers are unity-gain-stable devices that combine high-speed performance, low supply current, and ultra-small packaging. Both devices operate from a single +2.7V to +5.5V supply, have rail-to-rail outputs, and exhibit a common-mode input voltage range that extends from 100mV below ground to within +1.5V of the positive supply rail.The MAX4412/MAX4413 achieve a 500MHz -3dB bandwidth and a 140V/µs slew rate while consuming only 1.7mA of supply current per amplifier. This makes the MAX4412/MAX4413 ideal for low-power/low-voltage, high-speed portable applications such as video, communications, and instrumentation.For systems requiring tighter specifications, Maxim offers the MAX4414–MAX4419 family of operational amplifiers. The MAX4414–MAX4419 are laser trimmed versions of the MAX4412/MAX4413 and include compensated and uncompensated devices.The MAX4412 is available in ultra-small 5-pin SC70 and SOT23 packages, while the MAX4413 is available in a space-saving 8-pin SOT23.ApplicationsAudio SystemsBaseband ApplicationsBattery-Powered ApplicationsKeyless EntryPortable CommunicationsVideo Line Driver |
MAX4413Low-Cost, Low-Power, Ultra-Small, 3V/5V, 500MHz Single-Supply Op Amps with Rail-to-Rail Outputs | Linear | 2 | Active | The MAX4412 single and MAX4413 dual operational amplifiers are unity-gain-stable devices that combine high-speed performance, low supply current, and ultra-small packaging. Both devices operate from a single +2.7V to +5.5V supply, have rail-to-rail outputs, and exhibit a common-mode input voltage range that extends from 100mV below ground to within +1.5V of the positive supply rail.The MAX4412/MAX4413 achieve a 500MHz -3dB bandwidth and a 140V/µs slew rate while consuming only 1.7mA of supply current per amplifier. This makes the MAX4412/MAX4413 ideal for low-power/low-voltage, high-speed portable applications such as video, communications, and instrumentation.For systems requiring tighter specifications, Maxim offers the MAX4414–MAX4419 family of operational amplifiers. The MAX4414–MAX4419 are laser trimmed versions of the MAX4412/MAX4413 and include compensated and uncompensated devices.The MAX4412 is available in ultra-small 5-pin SC70 and SOT23 packages, while the MAX4413 is available in a space-saving 8-pin SOT23.ApplicationsAudio SystemsBaseband ApplicationsBattery-Powered ApplicationsKeyless EntryPortable CommunicationsVideo Line Driver |
| Instrumentation, Op Amps, Buffer Amps | 4 | Active | ||