A
Analog Devices Inc./Maxim Integrated
| Series | Category | # Parts | Status | Description |
|---|---|---|---|---|
| Part | Spec A | Spec B | Spec C | Spec D | Description |
|---|---|---|---|---|---|
| Series | Category | # Parts | Status | Description |
|---|---|---|---|---|
| Part | Spec A | Spec B | Spec C | Spec D | Description |
|---|---|---|---|---|---|
| Part | Category | Description |
|---|---|---|
Analog Devices Inc./Maxim Integrated LTC1879EGN#TRUnknown | Integrated Circuits (ICs) | IC REG BUCK ADJ 1.2A 16SSOP |
Analog Devices Inc./Maxim Integrated LTC2208CUP#TRUnknown | Integrated Circuits (ICs) | IC ADC 16BIT 130MSPS 64-QFN |
Analog Devices Inc./Maxim Integrated ADP2108ACBZ-1.1-R7Obsolete | Integrated Circuits (ICs) | IC REG BUCK 1.1V 600MA 5WLCSP |
Analog Devices Inc./Maxim Integrated EV1HMC832ALP6GObsolete | Development Boards Kits Programmers | EVAL BOARD FOR HMC832ALP6GE |
Analog Devices Inc./Maxim Integrated LTC488ISWUnknown | Integrated Circuits (ICs) | IC LINE RCVR RS485 QUAD 16-SOIC |
Analog Devices Inc./Maxim Integrated LTC6946IUFD-2Obsolete | Integrated Circuits (ICs) | IC CLK/FREQ SYNTH 28QFN |
Analog Devices Inc./Maxim Integrated MAX5556ESA+TObsolete | Integrated Circuits (ICs) | IC DAC/AUDIO 16BIT 50K 8SOIC |
Analog Devices Inc./Maxim Integrated EVAL-FLTR-LD-1RZUnknown | Unclassified | EVAL BRD FOR AD800 SERIES |
Analog Devices Inc./Maxim Integrated | Development Boards Kits Programmers | BOARD EVAL FOR AD9963 |
Analog Devices Inc./Maxim Integrated LTC1296CCSW#TRUnknown | Integrated Circuits (ICs) | IC DATA ACQ SYS 12BIT 5V 20SOIC |
| Series | Category | # Parts | Status | Description |
|---|---|---|---|---|
| Linear | 6 | Active | ||
MAX4239Ultra-Low Offset/Drift, Low-Noise, Precision SOT23 Amplifiers | Instrumentation, Op Amps, Buffer Amps | 9 | Active | The MAX4238/MAX4239 are low-noise, low-drift, ultra-high precision amplifiers that offer near-zero DC offset and drift through the use of autocorrelating zeroing techniques. This method constantly measures and compensates the input offset, eliminating drift over time and temperature and the effect of 1/f noise. Both devices feature rail-to-rail outputs, operate from a single 2.7V to 5.5V supply, and consume only 600µA. An active-low shutdown mode decreases supply current to 0.1µA.The MAX4238 is unity-gain stable with a gain-bandwidth product of 1MHz, while the decompensated MAX4239 is stable with AV≥ 10V/V and a GBWP of 6.5MHz. The MAX4238/MAX4239 are available in 8-pin narrow SO, 6-pin TDFN and SOT23 packages.ApplicationsElectronic ScalesInstrumentation AmplifiersMedical InstrumentationStrain GaugesThermocouples |
MAX4240Single/Dual/Quad, +1.8V/10µA, SOT23, Beyond-the-Rails Op Amps | Amplifiers | 2 | Active | The MAX4240–MAX4244 family of micropower op amps operate from a single +1.8V to +5.5V supply or dual ±0.9V to ±2.75V supplies and have Beyond-the-Rails™ inputs and rail-to-rail output capabilities. These amplifiers provide a 90kHz gain-bandwidth product while using only 10µA of supply current per amplifier. The MAX4241/MAX4243 have a low-power shutdown mode that reduces supply current to less than 1µA and forces the output into a high-impedance state. Although the minimum operating voltage is specified at +1.8V, these devices typically operate down to +1.5V. The combination of ultra-low-voltage operation, Beyond-the-Rails inputs, rail-to-rail outputs, and ultra-low power consumption makes these devices ideal for any portable/two-cell battery-powered system.These amplifiers have an input common-mode range that extends 200mV beyond each rail, and their outputs typically swing to within 9mV of the rails with a 100kΩ load. Beyond-the-Rails input and rail-to-rail output characteristics allow the full power-supply voltage to be used for signal range. The combination of low input offset voltage, low input bias current, and high open-loop gain makes them suitable for low-power/low-voltage precision applications.The MAX4240 is offered in a space-saving 5-pin SOT23 package. All specifications are guaranteed over the -40°C to +85°C extended temperature range.ApplicationsCellular HandsetsCellular PhonesDigital Cameras (DIGICAMs)Digital ScalesGPS SolutionsMP3 and Portable Media PlayersNotebook ComputersPDAsPortable/Battery-Powered Electronic EquipmentSensor AmplifiersStrain GaugesTwo-Cell Battery Powered Systems |
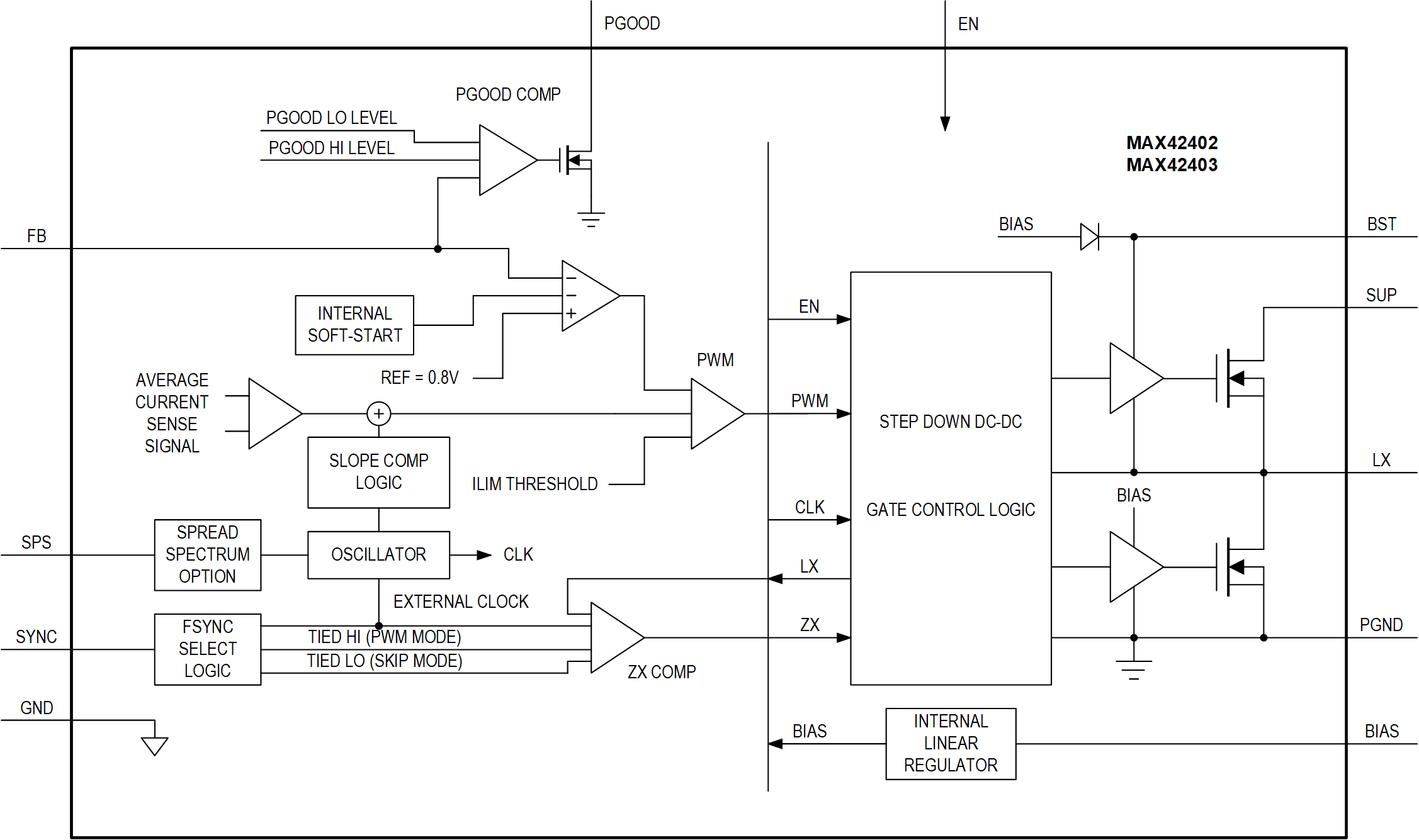
MAX4240236V, 2.5A/3.5A, Fully Integrated Synchronous Buck Converter | Voltage Regulators - DC DC Switching Regulators | 4 | Active | The MAX42402/MAX42403 IC are a tiny synchronous buck converter with integrated high-side and low-side switches. The MAX42402/MAX42403 are designed to deliver up to 2.5A/3.5A with a wide, 4.5V to 36V input voltage range. Voltage quality can be monitored by observing the PGOOD signal. The IC can operate in dropout by running at 99% duty cycle, making it ideal for industrial applications.The MAX42402/MAX42403 offer externally programmable output voltage. Fixed internal frequency options of 1.5MHz/400kHz are available, which allow for small external components and reduced output ripple.When SYNC is low, the MAX42402/MAX42403 automatically enter skip mode at light loads with an ultra-low quiescent current of 27uA at no load. A pin-selectable forced-PWM mode is also available, which helps to improve EMI performance. The devices have a spread-spectrum frequency modulation option designed to minimize EMI-radiated emissions due to the modulation frequency.The MAX42402/MAX42403 are available in a small, 3mm x 3mm FC2QFN package and uses very few external components.APPLICATIONSIndustrial AutomationPoint-of-LoadDistributed DC Power Systems |
MAX4240336V, 2.5A/3.5A, Fully Integrated Synchronous Buck Converter | Voltage Regulators - DC DC Switching Regulators | 5 | Active | The MAX42402/MAX42403 IC are a tiny synchronous buck converter with integrated high-side and low-side switches. The MAX42402/MAX42403 are designed to deliver up to 2.5A/3.5A with a wide, 4.5V to 36V input voltage range. Voltage quality can be monitored by observing the PGOOD signal. The IC can operate in dropout by running at 99% duty cycle, making it ideal for industrial applications.The MAX42402/MAX42403 offer externally programmable output voltage. Fixed internal frequency options of 1.5MHz/400kHz are available, which allow for small external components and reduced output ripple.When SYNC is low, the MAX42402/MAX42403 automatically enter skip mode at light loads with an ultra-low quiescent current of 27uA at no load. A pin-selectable forced-PWM mode is also available, which helps to improve EMI performance. The devices have a spread-spectrum frequency modulation option designed to minimize EMI-radiated emissions due to the modulation frequency.The MAX42402/MAX42403 are available in a small, 3mm x 3mm FC2QFN package and uses very few external components.APPLICATIONSIndustrial AutomationPoint-of-LoadDistributed DC Power Systems |
MAX4240536V, 5A/6A Fully Integrated Synchronous Buck Converters | Integrated Circuits (ICs) | 3 | Active | The MAX42405/MAX42406 ICs are tiny synchronous buck converters with integrated high-side and low-side switches. The ICs are designed to deliver up to 6A with wide input voltages ranging from 4.5V to 36V. Voltage quality can be monitored by observing the PGOOD signal. The ICs can operate in dropout by running at a very high duty cycle, making it ideal for industrial applications.The MAX42405/MAX42406 ICs offer programmable output voltage. Frequency is internally fixed at 400kHz and 1.5MHz, which allows for small external components and reduced output ripple. The ICs automatically enter skip mode at light loads with ultra-low quiescent current of 20μA at no load. This family of products (including the MAX42408/MAX42410) offers a pin-to-pin compatible offering from 5A to 10A in a single-phase configuration, and up to 20A in a dual-phase configuration. These devices are also optimized for dual-phase operation with very high current-sharing accuracy.The MAX42405/MAX42406 ICs are available in a small 3.5mm x 3.75mm, 17-pin flip-chip quad flat no lead (FC2QFN) package and use very few external components.APPLICATIONSIndustrial AutomationPoint-of-LoadDistributed DC Power Systems |
MAX4240636V, 5A/6A Fully Integrated Synchronous Buck Converters | Evaluation Boards | 5 | Active | The MAX42405/MAX42406 ICs are tiny synchronous buck converters with integrated high-side and low-side switches. The ICs are designed to deliver up to 6A with wide input voltages ranging from 4.5V to 36V. Voltage quality can be monitored by observing the PGOOD signal. The ICs can operate in dropout by running at a very high duty cycle, making it ideal for industrial applications.The MAX42405/MAX42406 ICs offer programmable output voltage. Frequency is internally fixed at 400kHz and 1.5MHz, which allows for small external components and reduced output ripple. The ICs automatically enter skip mode at light loads with ultra-low quiescent current of 20μA at no load. This family of products (including the MAX42408/MAX42410) offers a pin-to-pin compatible offering from 5A to 10A in a single-phase configuration, and up to 20A in a dual-phase configuration. These devices are also optimized for dual-phase operation with very high current-sharing accuracy.The MAX42405/MAX42406 ICs are available in a small 3.5mm x 3.75mm, 17-pin flip-chip quad flat no lead (FC2QFN) package and use very few external components.APPLICATIONSIndustrial AutomationPoint-of-LoadDistributed DC Power Systems |
| Integrated Circuits (ICs) | 4 | Active | ||
MAX4241Single/Dual/Quad, +1.8V/10µA, SOT23, Beyond-the-Rails Op Amps | Linear | 5 | Active | The MAX4240–MAX4244 family of micropower op amps operate from a single +1.8V to +5.5V supply or dual ±0.9V to ±2.75V supplies and have Beyond-the-Rails™ inputs and rail-to-rail output capabilities. These amplifiers provide a 90kHz gain-bandwidth product while using only 10µA of supply current per amplifier. The MAX4241/MAX4243 have a low-power shutdown mode that reduces supply current to less than 1µA and forces the output into a high-impedance state. Although the minimum operating voltage is specified at +1.8V, these devices typically operate down to +1.5V. The combination of ultra-low-voltage operation, Beyond-the-Rails inputs, rail-to-rail outputs, and ultra-low power consumption makes these devices ideal for any portable/two-cell battery-powered system.These amplifiers have an input common-mode range that extends 200mV beyond each rail, and their outputs typically swing to within 9mV of the rails with a 100kΩ load. Beyond-the-Rails input and rail-to-rail output characteristics allow the full power-supply voltage to be used for signal range. The combination of low input offset voltage, low input bias current, and high open-loop gain makes them suitable for low-power/low-voltage precision applications.The MAX4240 is offered in a space-saving 5-pin SOT23 package. All specifications are guaranteed over the -40°C to +85°C extended temperature range.ApplicationsCellular HandsetsCellular PhonesDigital Cameras (DIGICAMs)Digital ScalesGPS SolutionsMP3 and Portable Media PlayersNotebook ComputersPDAsPortable/Battery-Powered Electronic EquipmentSensor AmplifiersStrain GaugesTwo-Cell Battery Powered Systems |
| Integrated Circuits (ICs) | 4 | Active | ||