A
Analog Devices Inc./Maxim Integrated
| Series | Category | # Parts | Status | Description |
|---|---|---|---|---|
| Part | Spec A | Spec B | Spec C | Spec D | Description |
|---|---|---|---|---|---|
| Series | Category | # Parts | Status | Description |
|---|---|---|---|---|
| Part | Spec A | Spec B | Spec C | Spec D | Description |
|---|---|---|---|---|---|
| Part | Category | Description |
|---|---|---|
Analog Devices Inc./Maxim Integrated LTC1879EGN#TRUnknown | Integrated Circuits (ICs) | IC REG BUCK ADJ 1.2A 16SSOP |
Analog Devices Inc./Maxim Integrated LTC2208CUP#TRUnknown | Integrated Circuits (ICs) | IC ADC 16BIT 130MSPS 64-QFN |
Analog Devices Inc./Maxim Integrated ADP2108ACBZ-1.1-R7Obsolete | Integrated Circuits (ICs) | IC REG BUCK 1.1V 600MA 5WLCSP |
Analog Devices Inc./Maxim Integrated EV1HMC832ALP6GObsolete | Development Boards Kits Programmers | EVAL BOARD FOR HMC832ALP6GE |
Analog Devices Inc./Maxim Integrated LTC488ISWUnknown | Integrated Circuits (ICs) | IC LINE RCVR RS485 QUAD 16-SOIC |
Analog Devices Inc./Maxim Integrated LTC6946IUFD-2Obsolete | Integrated Circuits (ICs) | IC CLK/FREQ SYNTH 28QFN |
Analog Devices Inc./Maxim Integrated MAX5556ESA+TObsolete | Integrated Circuits (ICs) | IC DAC/AUDIO 16BIT 50K 8SOIC |
Analog Devices Inc./Maxim Integrated EVAL-FLTR-LD-1RZUnknown | Unclassified | EVAL BRD FOR AD800 SERIES |
Analog Devices Inc./Maxim Integrated | Development Boards Kits Programmers | BOARD EVAL FOR AD9963 |
Analog Devices Inc./Maxim Integrated LTC1296CCSW#TRUnknown | Integrated Circuits (ICs) | IC DATA ACQ SYS 12BIT 5V 20SOIC |
| Series | Category | # Parts | Status | Description |
|---|---|---|---|---|
| Integrated Circuits (ICs) | 3 | LTB | ||
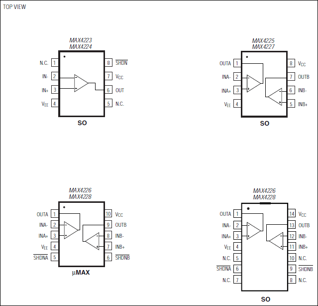
MAX42281GHz, Low-Power, SOT23, Current Feedback Amplifiers with Shutdown | Instrumentation, Op Amps, Buffer Amps | 4 | LTB | The MAX4223-MAX4228 current-feedback amplifiers combine ultra-high-speed performance, low distortion, and excellent video specifications with low-power operation. The MAX4223/MAX4224/MAX4226/MAX4228 have a shutdown feature that reduces power-supply current to 350µA and places the outputs into a high-impedance state. These devices operate with dual supplies ranging from ±2.85V to ±5.5V and provide a typical output drive current of 80mA. The MAX4223/MAX4225/MAX4226 are optimized for a closed-loop gain of +1 (0dB) or more and have a -3dB bandwidth of 1GHz, while the MAX4224/MAX4227/MAX4228 are compensated for a closed-loop gain of +2 (6dB) or more, and have a -3dB bandwidth of 600MHz (1.2GHz gain-bandwidth product).The MAX4223-MAX4228 are ideal for professional video applications, with differential gain and phase errors of 0.01% and 0.02°, 0.1dB gain flatness of 300MHz, and a 1100V/µs slew rate. Total harmonic distortion (THD) of -60dBc (10MHz) and an 8ns settling time to 0.1% suit these devices for driving high-speed analog-to-digital inputs or for data-communications applications. The low-power shutdown mode on the MAX4223/MAX4224/MAX4226/MAX4228 makes them suitable for portable and battery-powered applications. Their high output impedance in shutdown mode is excellent for multiplexing applications.The single MAX4223/MAX4224 are available in space-saving 6-pin SOT23 packages. All devices are available in the extended -40°C to +85°C temperature range.ApplicationsADC Input BuffersData CommunicationsRF ReceiversVideo Line DriverVideo Multiplexing |
| Integrated Circuits (ICs) | 2 | Obsolete | ||
| Instrumentation, Op Amps, Buffer Amps | 4 | Active | ||
| Op Amp Evaluation Boards | 6 | Active | ||
| Linear | 3 | Active | ||
| Amplifiers | 6 | Active | ||
| Linear | 7 | Active | ||
| Integrated Circuits (ICs) | 15 | Active | ||
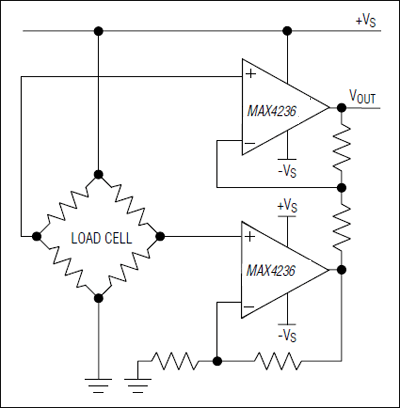
MAX4237SOT23, Very High Precision, 3V/5V Rail-to-Rail Op Amps | Linear | 10 | Active | The MAX4236/MAX4237 are high-precision op amps that feature an exceptionally low offset voltage and offset voltage temperature coefficient without using any chopper techniques. The MAX4236 and MAX4237 have a typical large-signal, open-loop voltage gain of 120dB. These devices have an ultra-low input-bias current of 1pA. The MAX4236 is unity-gain stable with a gain-bandwidth product of 1.7MHz, while the MAX4237 is stable for closed-loop gains greater than 5V/V with a gain-bandwidth product of 7.5MHz. Both devices have a shutdown function in which the quiescent current is reduced to less than 0.1µA, and the amplifier output is forced into a high-impedance state.The input common-mode range of the MAX4236/MAX4237 extends below the negative supply range, and the output swings rail-to-rail . These features make the amplifiers ideal for applications with +3V or +5V single power supplies. The MAX4236/MAX4237 are specified for the extended temperature range (-40°C to +85°C) and are available in tiny SOT23, µMAX®, and SO packages. For greater accuracy, the A grade µMAX and SO packages are tested to guarantee 20µV (max) offset voltage at +25°C and less then 2µV/°C drift.ApplicationsAutomatic Test Equipment (ATE)Battery-Powered ApplicationsCardiac MonitorDisplays: Industrial, Front Panel, and InstrumentationElectrochemical SensorsIndustrial: Process Measurement and ControlInstrumentation AmplifiersPanel MetersPiezoelectric SensorsPower MetersProgrammable Logic Controllers (PLCs)Strain GaugesThermocouple Amplifiers |