A
Analog Devices Inc./Maxim Integrated
| Series | Category | # Parts | Status | Description |
|---|---|---|---|---|
| Part | Spec A | Spec B | Spec C | Spec D | Description |
|---|---|---|---|---|---|
| Series | Category | # Parts | Status | Description |
|---|---|---|---|---|
| Part | Spec A | Spec B | Spec C | Spec D | Description |
|---|---|---|---|---|---|
| Part | Category | Description |
|---|---|---|
Analog Devices Inc./Maxim Integrated LTC1879EGN#TRUnknown | Integrated Circuits (ICs) | IC REG BUCK ADJ 1.2A 16SSOP |
Analog Devices Inc./Maxim Integrated LTC2208CUP#TRUnknown | Integrated Circuits (ICs) | IC ADC 16BIT 130MSPS 64-QFN |
Analog Devices Inc./Maxim Integrated ADP2108ACBZ-1.1-R7Obsolete | Integrated Circuits (ICs) | IC REG BUCK 1.1V 600MA 5WLCSP |
Analog Devices Inc./Maxim Integrated EV1HMC832ALP6GObsolete | Development Boards Kits Programmers | EVAL BOARD FOR HMC832ALP6GE |
Analog Devices Inc./Maxim Integrated LTC488ISWUnknown | Integrated Circuits (ICs) | IC LINE RCVR RS485 QUAD 16-SOIC |
Analog Devices Inc./Maxim Integrated LTC6946IUFD-2Obsolete | Integrated Circuits (ICs) | IC CLK/FREQ SYNTH 28QFN |
Analog Devices Inc./Maxim Integrated MAX5556ESA+TObsolete | Integrated Circuits (ICs) | IC DAC/AUDIO 16BIT 50K 8SOIC |
Analog Devices Inc./Maxim Integrated EVAL-FLTR-LD-1RZUnknown | Unclassified | EVAL BRD FOR AD800 SERIES |
Analog Devices Inc./Maxim Integrated | Development Boards Kits Programmers | BOARD EVAL FOR AD9963 |
Analog Devices Inc./Maxim Integrated LTC1296CCSW#TRUnknown | Integrated Circuits (ICs) | IC DATA ACQ SYS 12BIT 5V 20SOIC |
| Series | Category | # Parts | Status | Description |
|---|---|---|---|---|
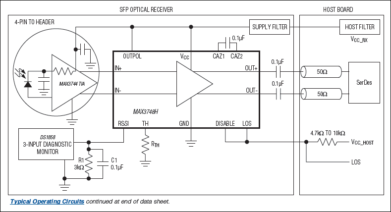
MAX3748Compact, Low-Power, 155Mbps to 4.25Gbps Limiting Amplifier | Integrated Circuits (ICs) | 4 | Active | The MAX3748H multirate limiting amplifier functions as a data quantizer for SONET, Fibre Channel, and Gigabit Ethernet optical receivers. The amplifier accepts a wide range of input voltages and provides constant-level current-mode logic (CML) output voltages with controlled edge speeds.A received-signal-strength indicator (RSSI) is available when the MAX3748H is combined with the MAX3744 SFP transimpedance amplifier (TIA). A receiver consisting of the MAX3744 and the MAX3748H can provide up to 19dB RSSI dynamic range. Additional features include a programmable loss-of-signal (LOS) detect, an optional disable function (DISABLE), and an output signal polarity reversal (OUTPOL). Output disable can be used to implement squelch.The combination of the MAX3748H and the MAX3744 allows for the implementation of all the small-form-factor SFF-8472 digital diagnostic specifications using a standard 4-pin TO-46 header. The MAX3748H is packaged in a 3mm x 3mm, 16-pin thin QFN package with an exposed pad.ApplicationsFibre Channel SFF/SFP Transceiver ModulesGigabit Ethernet SFF/SFP Transceiver ModulesMultirate OC-3 to OC-48-FEC SFF/SFPTransceiver Modules |
| Uncategorized | 1 | Obsolete | ||
| Integrated Circuits (ICs) | 4 | Active | ||
| Integrated Circuits (ICs) | 2 | Obsolete | ||
| Instrumentation, Op Amps, Buffer Amps | 1 | Unknown | ||
| Linear | 3 | Obsolete | ||
| Amplifiers | 3 | Obsolete | ||
| Special Purpose Amplifiers | 2 | Obsolete | ||
| Integrated Circuits (ICs) | 3 | Obsolete | ||
| Amplifiers | 1 | Obsolete | ||