A
Analog Devices Inc./Maxim Integrated
| Series | Category | # Parts | Status | Description |
|---|---|---|---|---|
| Part | Spec A | Spec B | Spec C | Spec D | Description |
|---|---|---|---|---|---|
| Series | Category | # Parts | Status | Description |
|---|---|---|---|---|
| Part | Spec A | Spec B | Spec C | Spec D | Description |
|---|---|---|---|---|---|
| Part | Category | Description |
|---|---|---|
Analog Devices Inc./Maxim Integrated LTC1879EGN#TRUnknown | Integrated Circuits (ICs) | IC REG BUCK ADJ 1.2A 16SSOP |
Analog Devices Inc./Maxim Integrated LTC2208CUP#TRUnknown | Integrated Circuits (ICs) | IC ADC 16BIT 130MSPS 64-QFN |
Analog Devices Inc./Maxim Integrated ADP2108ACBZ-1.1-R7Obsolete | Integrated Circuits (ICs) | IC REG BUCK 1.1V 600MA 5WLCSP |
Analog Devices Inc./Maxim Integrated EV1HMC832ALP6GObsolete | Development Boards Kits Programmers | EVAL BOARD FOR HMC832ALP6GE |
Analog Devices Inc./Maxim Integrated LTC488ISWUnknown | Integrated Circuits (ICs) | IC LINE RCVR RS485 QUAD 16-SOIC |
Analog Devices Inc./Maxim Integrated LTC6946IUFD-2Obsolete | Integrated Circuits (ICs) | IC CLK/FREQ SYNTH 28QFN |
Analog Devices Inc./Maxim Integrated MAX5556ESA+TObsolete | Integrated Circuits (ICs) | IC DAC/AUDIO 16BIT 50K 8SOIC |
Analog Devices Inc./Maxim Integrated EVAL-FLTR-LD-1RZUnknown | Unclassified | EVAL BRD FOR AD800 SERIES |
Analog Devices Inc./Maxim Integrated | Development Boards Kits Programmers | BOARD EVAL FOR AD9963 |
Analog Devices Inc./Maxim Integrated LTC1296CCSW#TRUnknown | Integrated Circuits (ICs) | IC DATA ACQ SYS 12BIT 5V 20SOIC |
| Series | Category | # Parts | Status | Description |
|---|---|---|---|---|
| Integrated Circuits (ICs) | 4 | Active | ||
| Evaluation Boards | 2 | Obsolete | ||
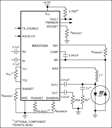
MAX37352.7Gbps, Low-Power SFP Laser Drivers | Laser Drivers | 4 | Active | The MAX3735A is a +3.3V laser driver for SFP/SFF applications from 155Mbps up to 2.7Gbps. The device accepts differential input data and provides bias and modulation currents for driving a laser. DC-coupling to the laser allows for multirate applications and reduces the number of external components. The MAX3735A is fully compliant with the SFP MSA timing and the SFF-8472 transmit diagnostic requirements.An automatic power-control (APC) feedback loop is incorporated to maintain a constant average optical power over temperature and lifetime. The wide modulation current range of 10mA to 60mA (up to 85mA AC-coupled) and bias current of 1mA to 100mA make this product ideal for driving FP/DFB laser diodes in fiber-optic modules. The resistor range for the laser current settings is optimized to interface with the DS1858 SFP controller IC.The MAX3735A provides transmit-disable control, a single-point latched transmit-failure monitor output, photocurrent monitoring, and bias-current monitoring to indicate when the APC loop is unable to maintain the average optical power.The MAX3735A is available in a 4mm x 4mm TQFN package and operates over the extended temperature range of -40°C to +85°C.Applications1G/2G Fibre Channel SFF/SFP Optical Transceiver ModulesGigabit Ethernet SFF/SFP Transceiver ModulesMultirate OC-3 to OC-48 FEC SFF/SFP Transceiver Modules |
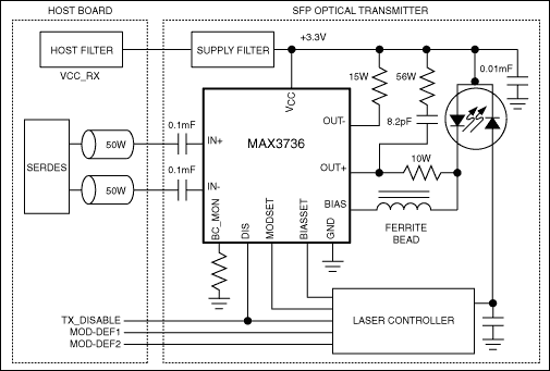
MAX37363.2Gbps, Low-Power, Compact, SFP Laser Driver | Laser Drivers | 4 | Active | The MAX3736 is a compact, +3.3V multirate laser driver for SFP/SFF applications up to 3.2Gbps. The device accepts differential data and provides bias and modulation currents for driving a laser. DC-coupling to the laser allows for multirate applications, and reduces the number of external components.The wide 5mA to 60mA (85mA AC-coupled) modulation current range and 1mA to 100mA bias current make the MAX3736 ideal for driving FP/DFB laser diodes in fiber optic modules. The laser current setting can be controlled by a current DAC, a voltage DAC, or a resistor. Very low power dissipation, small package size, and reduced component count, make this part an ideal solution for SFP-module applications.The MAX3736 is available in a small 3mm x 3mm, 16-pin thin QFN package. It operates over a -40° to +85° temperature range.Applications10G Ethernet LX4 Modules1G/2G Fibre Channel SFF/SFP Transceiver ModulesGigabit Ethernet SFF/SFP Transceiver ModulesMultirate OC-3 to OC-48 FEC SFF/SFP Transceiver Modules |
| Integrated Circuits (ICs) | 4 | Active | ||
| Evaluation Boards | 3 | Active | ||
| Evaluation Boards | 7 | Obsolete | ||
| Integrated Circuits (ICs) | 4 | Active | ||
| Amplifiers | 2 | Obsolete | ||
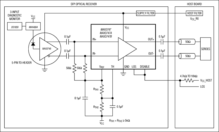
MAX3747155Mbps to 3.2Gbps, Low-Power SFP Limiting Amplifiers | Evaluation Boards | 8 | Active | The MAX3747A/MAX3747B multirate limiting amplifiers function as data quantizers for OC-3 through OC-48 synchronous optical network (SONET), Fibre-Channel, and Gigabit Ethernet optical receivers. They are pin-for-pin compatible with the SY88993V from Micrel Semiconductor, Inc. The amplifiers accept a wide range of input voltages and provide constant-level, current-mode logic (CML) output voltages with controlled edge speeds. The MAX3747A/MAX3747B output voltages are 800mVP-P. The MAX3747B has enhanced LOS operation under overload conditions.The MAX3747A/MAX3747B limiting amplifiers feature a programmable loss-of-signal detect (LOS) and an optional disable function (DISABLE) that can be combined to implement squelch.The MAX3747A/MAX3747B are available in a 3mm, 10-pin µMAX® package ideal for small form-factor receivers.Applications10G LX4 Transceiver Modules1G/2G Fibre Channel SFF/SFP Optical Transceiver ModulesGigabit Ethernet SFF/SFP Optical Transceiver ModulesMultirate OC-3 to OC-48 FEC SFF/SFP Optical Transceiver Modules |