| Integrated Circuits (ICs) | 5 | Active | |
| Drivers, Receivers, Transceivers | 3 | Active | |
| Interface | 1 | Obsolete | |
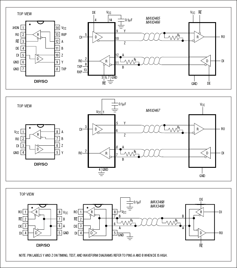
MAX34711.6µA, RS-485/RS-422, Half Duplex, Differential Transceiver for Battery-Powered Systems | Interface | 6 | Active | The MAX3471 half-duplex transceiver is intended for lithium battery-powered RS-485/RS-422 applications. It draws only 1.6µA (typical) supply current from a 3.6V supply with the receiver enabled and the driver disabled. Its wide 2.5V to 5.5V supply voltage guarantees operation over the lifetime of a lithium battery.This device features true fail-safe operation that guarantees a logic-high receiver output when the receiver inputs are open or shorted. This means that the receiver output will be a logic high if all transmitters on a terminated bus are disabled (high impedance). The MAX3471 has a 1/8-unit load input resistance. When driver outputs are enabled and pulled above VCC or below GND, internal circuitry prevents battery back-charging.The MAX3471 is available in an 8-pin µMAX package.ApplicationsBattery-Powered Differential CommunicationsLevel TranslatorsRemote Meter Reading |
| Drivers, Receivers, Transceivers | 3 | Obsolete | |
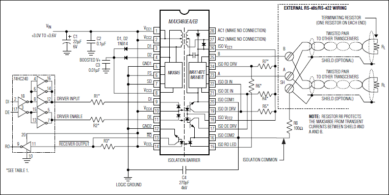
MAX3480Complete, Isolated, 3.3V RS-485/RS-422 Data Interface | Interface | 6 | Active | The MAX3480A/MAX3480B are electrically isolated RS-485/RS-422 data-communications interfaces. Transceivers, optocouplers, and a transformer are all included in one low-cost, 28-pin DIP package. A single +3.3V supply on the logic side powers both sides of the interface.The MAX3480B features reduced-slew-rate drivers that minimize EMI and reduce reflections caused by improperly terminated cables, allowing error-free data transmission at data rates up to 250kbps. The MAX3480A's driver slew rate is not limited, allowing transmission rates up to 2.5Mbps.These devices typically draw 180mA of quiescent supply current. The MAX3480B provides a low-power shutdown mode in which it consumes only 0.2µA.Drivers are short-circuit current limited and are protected against excessive power dissipation by thermal shutdown circuitry that places the driver outputs into a high-impedance state. The receiver input has a fail-safe feature that guarantees a logic-high output if the input is open circuit.The MAX3480A/MAX3480B typically withstand 1600VRMS(1 minute) or 2000VRMS(1 second). Their isolated inputs and outputs meet RS-485/RS-422 specifications.ApplicationsAutomated Test Equipment (ATE)HVAC/Building Control NetworksIndustrial Control Local Area NetworksIsolated RS-485/RS-422 Data InterfaceTransceivers for EMI-Sensitive Applications |
MAX3480BComplete, Isolated, 3.3V RS-485/RS-422 Data Interface | Integrated Circuits (ICs) | 1 | Active | The MAX3480A/MAX3480B are electrically isolated RS-485/RS-422 data-communications interfaces. Transceivers, optocouplers, and a transformer are all included in one low-cost, 28-pin DIP package. A single +3.3V supply on the logic side powers both sides of the interface.The MAX3480B features reduced-slew-rate drivers that minimize EMI and reduce reflections caused by improperly terminated cables, allowing error-free data transmission at data rates up to 250kbps. The MAX3480A's driver slew rate is not limited, allowing transmission rates up to 2.5Mbps.These devices typically draw 180mA of quiescent supply current. The MAX3480B provides a low-power shutdown mode in which it consumes only 0.2µA.Drivers are short-circuit current limited and are protected against excessive power dissipation by thermal shutdown circuitry that places the driver outputs into a high-impedance state. The receiver input has a fail-safe feature that guarantees a logic-high output if the input is open circuit.The MAX3480A/MAX3480B typically withstand 1600VRMS(1 minute) or 2000VRMS(1 second). Their isolated inputs and outputs meet RS-485/RS-422 specifications.ApplicationsAutomated Test Equipment (ATE)HVAC/Building Control NetworksIndustrial Control Local Area NetworksIsolated RS-485/RS-422 Data InterfaceTransceivers for EMI-Sensitive Applications |
MAX3480EB±15kV ESD-Protected, Isolated, 3.3V RS-485/RS-422 Data Interfaces | Integrated Circuits (ICs) | 1 | Active | The MAX3480EA/MAX3480EB are electrically isolated RS-485/RS-422 data-communications interfaces. The RS-485/RS-422 I/O pins are protected against ±15kV electrostatic discharge (ESD) shocks, without latchup. Transceivers, optocouplers, and a transformer are all included in one low-cost, 28-pin PDIP package. A single +3.3V supply on the logic side powers both sides of the interface.The MAX3480EB features reduced-slew-rate drivers that minimize EMI and reduce reflections caused by improperly terminated cables, allowing error-free data transmission at data rates up to 160kbps. The MAX3480EA's driver slew rate is not limited, allowing transmission rates up to 2.5Mbps.Drivers are short-circuit current limited and are protected against excessive power dissipation by thermal shutdown circuitry that places the driver outputs into a high-impedance state. The receiver input has a fail-safe feature that guarantees a logic-high output if the input is open circuit.The MAX3480EA/MAX3480EB are guaranteed to withstand 1260VRMS(1min) or 1520VRMS(1s). Their isolated inputs and outputs meet RS-485/RS-422 specifications.ApplicationsAutomated Test Equipment (ATE)HVAC/Building Control NetworksIndustrial Control Local Area NetworksIsolated RS-485/RS-422 Data InterfaceTelecomTransceivers for EMI-Sensitive Applications |
MAX34833.3V Powered, ±15kV ESD-Protected, 12Mbps, Slew-Rate-Limited True RS-485/RS-422 Transceivers | Integrated Circuits (ICs) | 17 | Active | Devices in the MAX3483E family (MAX3483E/MAX3485E/MAX3486E/MAX3488E/MAX3490E/MAX3491E) are ±15kV ESD-protected, +3.3V, low-power transceivers for RS-485 and RS-422 communications. Each device contains one driver and one receiver. The MAX3483E and MAX3488E feature slew-rate-limited drivers that minimize EMI and reduce reflections caused by improperly terminated cables, allowing error-free data transmission at data rates up to 250kbps. The partially slew-rate-limited MAX3486E transmits up to 2.5Mbps. The MAX3485E, MAX3490E, and MAX3491E transmit at up to 12Mbps.All devices feature enhanced electrostatic discharge (ESD) protection. All transmitter outputs and receiver inputs are protected to ±15kV using IEC 1000-4-2 Air-Gap Discharge, ±8kV using IEC 1000-4-2 Contact Discharge, and ±15kV using the Human Body Model.Drivers are short-circuit current limited and are protected against excessive power dissipation by thermal shutdown circuitry that places the driver outputs into a high-impedance state. The receiver input has a fail-safe feature that guarantees a logic-high output if both inputs are open circuit.The MAX3488E, MAX3490E, and MAX3491E feature full-duplex communication, while the MAX3483E, MAX3485E, and MAX3486E are designed for half-duplex communication.ApplicationsIndustrial Control Local Area NetworksIntegrated Services Digital NetworksPacket SwitchingTelecommunicationsTransceivers for EMI-Sensitive Applications |
MAX34853.3V Powered, ±15kV ESD-Protected, 12Mbps, Slew-Rate-Limited True RS-485/RS-422 Transceivers | Interface | 16 | Active | Devices in the MAX3483E family (MAX3483E/MAX3485E/MAX3486E/MAX3488E/MAX3490E/MAX3491E) are ±15kV ESD-protected, +3.3V, low-power transceivers for RS-485 and RS-422 communications. Each device contains one driver and one receiver. The MAX3483E and MAX3488E feature slew-rate-limited drivers that minimize EMI and reduce reflections caused by improperly terminated cables, allowing error-free data transmission at data rates up to 250kbps. The partially slew-rate-limited MAX3486E transmits up to 2.5Mbps. The MAX3485E, MAX3490E, and MAX3491E transmit at up to 12Mbps.All devices feature enhanced electrostatic discharge (ESD) protection. All transmitter outputs and receiver inputs are protected to ±15kV using IEC 1000-4-2 Air-Gap Discharge, ±8kV using IEC 1000-4-2 Contact Discharge, and ±15kV using the Human Body Model.Drivers are short-circuit current limited and are protected against excessive power dissipation by thermal shutdown circuitry that places the driver outputs into a high-impedance state. The receiver input has a fail-safe feature that guarantees a logic-high output if both inputs are open circuit.The MAX3488E, MAX3490E, and MAX3491E feature full-duplex communication, while the MAX3483E, MAX3485E, and MAX3486E are designed for half-duplex communication.ApplicationsIndustrial Control Local Area NetworksIntegrated Services Digital NetworksPacket SwitchingTelecommunicationsTransceivers for EMI-Sensitive Applications |