A
Analog Devices Inc./Maxim Integrated
| Series | Category | # Parts | Status | Description |
|---|---|---|---|---|
| Part | Spec A | Spec B | Spec C | Spec D | Description |
|---|---|---|---|---|---|
| Series | Category | # Parts | Status | Description |
|---|---|---|---|---|
| Part | Spec A | Spec B | Spec C | Spec D | Description |
|---|---|---|---|---|---|
| Part | Category | Description |
|---|---|---|
Analog Devices Inc./Maxim Integrated LTC1879EGN#TRUnknown | Integrated Circuits (ICs) | IC REG BUCK ADJ 1.2A 16SSOP |
Analog Devices Inc./Maxim Integrated LTC2208CUP#TRUnknown | Integrated Circuits (ICs) | IC ADC 16BIT 130MSPS 64-QFN |
Analog Devices Inc./Maxim Integrated ADP2108ACBZ-1.1-R7Obsolete | Integrated Circuits (ICs) | IC REG BUCK 1.1V 600MA 5WLCSP |
Analog Devices Inc./Maxim Integrated EV1HMC832ALP6GObsolete | Development Boards Kits Programmers | EVAL BOARD FOR HMC832ALP6GE |
Analog Devices Inc./Maxim Integrated LTC488ISWUnknown | Integrated Circuits (ICs) | IC LINE RCVR RS485 QUAD 16-SOIC |
Analog Devices Inc./Maxim Integrated LTC6946IUFD-2Obsolete | Integrated Circuits (ICs) | IC CLK/FREQ SYNTH 28QFN |
Analog Devices Inc./Maxim Integrated MAX5556ESA+TObsolete | Integrated Circuits (ICs) | IC DAC/AUDIO 16BIT 50K 8SOIC |
Analog Devices Inc./Maxim Integrated EVAL-FLTR-LD-1RZUnknown | Unclassified | EVAL BRD FOR AD800 SERIES |
Analog Devices Inc./Maxim Integrated | Development Boards Kits Programmers | BOARD EVAL FOR AD9963 |
Analog Devices Inc./Maxim Integrated LTC1296CCSW#TRUnknown | Integrated Circuits (ICs) | IC DATA ACQ SYS 12BIT 5V 20SOIC |
| Series | Category | # Parts | Status | Description |
|---|---|---|---|---|
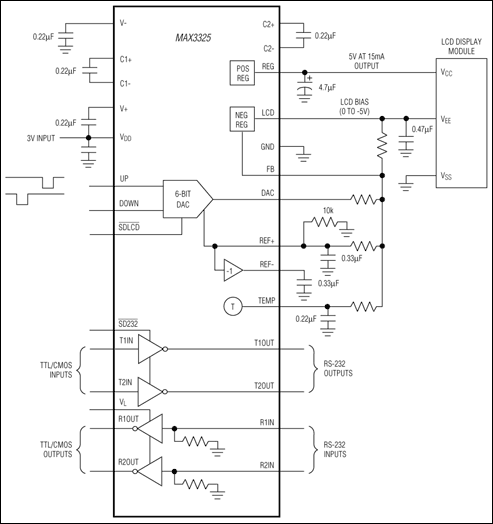
MAX33253V, Dual RS-232 Transceiver with LCD Supply and Contrast Controller | Drivers, Receivers, Transceivers | 4 | Active | The MAX3325 integrates a two-transmitter, two-receiver RS-232 transceiver with an LCD supply plus temperature-compensated contrast control. It is intended for small 3V instruments requiring a 5V supply for either logic or an LCD display, an adjustable bias signal for contrast, LCD temperature compensation, and an RS-232 interface for serial communications.The 5V supply is a regulated charge pump followed by a low-dropout (LDO) linear regulator capable of supplying 11mA for the 5V LCD power.The MAX3325 has an internal 6-bit digital-to-analog converter (DAC) providing 64 contrast levels, plus an internal temperature sensor that compensates the LCD's contrast for changes in ambient temperature. The LCD contrast can be designed for any voltage range from -5V to +2V.The MAX3325's 250kbps RS-232 transceiver meets all EIA-232E specifications with input voltages from +3.0V to +3.6V. Both the RS-232 section and the LCD supply circuitry can be independently placed in shutdown, tailoring power consumption for battery-powered equipment. The MAX3325 is available in 28-pin SSOP and narrow DIP packages.ApplicationsGPS ReceiversHandheld Medical EquipmentHandy TerminalsIndustrial Test EquipmentPDAs and Palmtop Computers |
| Expansion Boards, Daughter Cards | 3 | Active | ||
| Expansion Boards, Daughter Cards | 1 | Active | ||
MAX33251E600V Isolated 2Tx/2Rx and 1Tx/1Rx RS-232 Transceiver with ±15kV ESD and Integrated Capacitors | Drivers, Receivers, Transceivers | 2 | Active | The MAX33250E and MAX33251E are isolated 2Tx/2Rx and 1Tx/1Rx RS-232 transceivers, respectively, with a galvanic isolation of 600VRMS(60sec) between the logic UART side and field side. The isolation barrier protects the logic UART side from electrical transient strikes from the field side. It also breaks ground loops and large differences in ground potentials between the two sides that can potentially corrupt the receiving and sending of data. The MAX33250E and MAX33251E conform to the EIA/TIA-232E standard and operate at data rates up to 1Mbps.The isolated RS-232 transceivers have integrated charge pumps and an inverter to eliminate the need for a high positive and negative voltage supply. Both devices also have integrated charge pump and inverter capacitors to help further reduce PCB space. The supply pin VCCAon the UART logic side operates from a dual voltage supply from +3V to +5.5V. VCCBalso operates from +3V to +5.5V, simplifying power requirements and enabling level translation between the two voltages. The transmitters and receivers on the field side of these devices are rated for ±15kV of ESD HBM protection, suitable for applications where RS-232 cables are frequently worked on.Both are available in a 12-pin, 6mm x 6mm LGA package and operate over the -40°C to +85°C temperature range.ApplicationsCommunication SystemsDiagnostics EquipmentGPS EquipmentIndustrial EquipmentMedical EquipmentPOS Systems |
MAX333Precision, Quad, SPDT, CMOS Analog Switch | Interface | 37 | Active | The MAX333A is a precision, quad, single-pole double-throw (SPDT) analog switch. The four independent switches operate with bipolar supplies ranging from ±4.5V to ±20V, or with a single-ended supply between +10V and +30V. The MAX333A offers low on resistance (less than 35Ω), guaranteed to match within 2Ω between channels and to remain flat over the analog signal range (Δ3Ω max). It also offers break-before-make switching (10ns typical), with turn-off times less than 145ns and turn-on times less than 175ns. The MAX333A is ideal for portable operation since quiescent current runs less than 50µA with all inputs high or low.This monolithic, quad switch is fabricated with Maxim's new improved silicon-gate process. Design improvements guarantee extremely low charge injection (10pC), low power consumption (3.75mW), and electrostatic discharge (ESD) greater than 2000V.Logic inputs are TTL and CMOS compatible and guaranteed over a +0.8V to +2.4V range—regardless of supply voltage. Logic inputs and switched analog signals can range anywhere between the supply voltages without damage.ApplicationsCommunication SystemsHeads-Up DisplaysPBX, PABXPortable InstrumentationTest Equipment |
MAX333APrecision, Quad, SPDT, CMOS Analog Switch | Interface | 1 | Unknown | The MAX333A is a precision, quad, single-pole double-throw (SPDT) analog switch. The four independent switches operate with bipolar supplies ranging from ±4.5V to ±20V, or with a single-ended supply between +10V and +30V. The MAX333A offers low on resistance (less than 35Ω), guaranteed to match within 2Ω between channels and to remain flat over the analog signal range (Δ3Ω max). It also offers break-before-make switching (10ns typical), with turn-off times less than 145ns and turn-on times less than 175ns. The MAX333A is ideal for portable operation since quiescent current runs less than 50µA with all inputs high or low.This monolithic, quad switch is fabricated with Maxim's new improved silicon-gate process. Design improvements guarantee extremely low charge injection (10pC), low power consumption (3.75mW), and electrostatic discharge (ESD) greater than 2000V.Logic inputs are TTL and CMOS compatible and guaranteed over a +0.8V to +2.4V range—regardless of supply voltage. Logic inputs and switched analog signals can range anywhere between the supply voltages without damage.ApplicationsCommunication SystemsHeads-Up DisplaysPBX, PABXPortable InstrumentationTest Equipment |
| Drivers, Receivers, Transceivers | 13 | Active | ||
| Integrated Circuits (ICs) | 2 | Active | ||
| Logic | 2 | Active | ||
| Logic | 2 | Active | ||