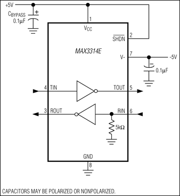
MAX3314E±15kV ESD-Protected, 460kbps, 1µA, RS-232-Compatible Transceiver | Integrated Circuits (ICs) | 3 | Active | The MAX3314E is a ±5V-powered EIA/TIA-232-compatible interface. It has one transmitter and one receiver in a flow-through architecture. The transmitter output and the receiver input are protected to±15kV using IEC 1000-4-2 Air-Gap Discharge, ±8kV using IEC 1000-4-2 Contact Discharge, and ±15kV using the Human Body Model.The transmitter has a low-dropout output stage providing minimum RS-232-compatible ±3.7V output levels while driving 3 kilohms and 1000pF at 460kbps. Both +5V and -5V must be supplied externally.The MAX3314E has a active-low SHDN function that reduces supply current to 1µA. The transmitter is disabled and put into tristate while the receiver remains active.The MAX3314E is available in 8-pin µMAX®, SOT23 and SO packages.ApplicationsDigital Still CamerasGlobal Positioning Systems (GPS)Handy TerminalsPDAsPOSSet-Top BoxesTelecommunications |
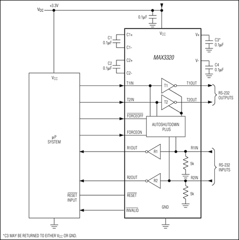
MAX3316±15kV ESD-Protected, 2.5V, 1µA, 460kbps, RS-232-Compatible Transceivers | Interface | 9 | Active | The MAX3316E-MAX3319E are 2.5V powered RS-232 compatible transceivers. These devices feature shutdown (MAX3317E), AutoShutdown Plus™ (MAX3318E/MAX3319E), and enhanced electrostatic discharge (ESD) protection integrated into the chip. All transmitter outputs and receiver inputs are protected to ±15kV using the IEC 1000-4-2 Air-Gap Discharge method, ±8kV using the IEC 1000-4-2 Contact Discharge method, and ±15kV using the Human Body Model.All devices are guaranteed at a data rate of 460kbps. The transceivers have a proprietary low-dropout transmitter output stage enabling RS-232 compatible operation from a +2.25V to +3.0V supply with a dual charge pump. The charge pump requires only four 0.1µF capacitors. The MAX3318E/MAX3319E feature a logic-level output (READY) that asserts when the charge pump is regulating and the device is ready to begin transmitting.The MAX3318E/MAX3319E achieve a 1µA supply current using Maxim's revolutionary AutoShutdown Plus feature. These devices automatically enter a low-power shutdown mode when the RS-232 cable is disconnected or the transmitters of the connected peripherals are inactive for more than 30 seconds. They turn on again when they sense a valid transition at any transmitter or receiver input. AutoShutdown Plus saves power without changes to the existing BIOS or operating system. The MAX3317E also features a 1µA shutdown mode that can be entered by driving active-low SHDN low. The MAX3317E's receivers remain active while in shutdown mode, allowing external devices such as modems to be monitored using only 1µA supply current.These devices are available in space-saving packages: MAX3316E (16-pin SSOP and 20-pin TSSOP), MAX3317E/ MAX3318E (20-pin SSOP and 20-pin TSSOP), and MAX3319E (16-pin SSOP).ApplicationsCell PhonesGlobal Positioning Systems (GPS)Handheld Electronic BooksHandheld Instruments (PDAs, Palmtops)Handy TerminalsPagersPalmtop Computers |
MAX3316E±15kV ESD-Protected, 2.5V, 1µA, 460kbps, RS-232-Compatible Transceivers | Drivers, Receivers, Transceivers | 3 | Unknown | The MAX3316E-MAX3319E are 2.5V powered RS-232 compatible transceivers. These devices feature shutdown (MAX3317E), AutoShutdown Plus™ (MAX3318E/MAX3319E), and enhanced electrostatic discharge (ESD) protection integrated into the chip. All transmitter outputs and receiver inputs are protected to ±15kV using the IEC 1000-4-2 Air-Gap Discharge method, ±8kV using the IEC 1000-4-2 Contact Discharge method, and ±15kV using the Human Body Model.All devices are guaranteed at a data rate of 460kbps. The transceivers have a proprietary low-dropout transmitter output stage enabling RS-232 compatible operation from a +2.25V to +3.0V supply with a dual charge pump. The charge pump requires only four 0.1µF capacitors. The MAX3318E/MAX3319E feature a logic-level output (READY) that asserts when the charge pump is regulating and the device is ready to begin transmitting.The MAX3318E/MAX3319E achieve a 1µA supply current using Maxim's revolutionary AutoShutdown Plus feature. These devices automatically enter a low-power shutdown mode when the RS-232 cable is disconnected or the transmitters of the connected peripherals are inactive for more than 30 seconds. They turn on again when they sense a valid transition at any transmitter or receiver input. AutoShutdown Plus saves power without changes to the existing BIOS or operating system. The MAX3317E also features a 1µA shutdown mode that can be entered by driving active-low SHDN low. The MAX3317E's receivers remain active while in shutdown mode, allowing external devices such as modems to be monitored using only 1µA supply current.These devices are available in space-saving packages: MAX3316E (16-pin SSOP and 20-pin TSSOP), MAX3317E/ MAX3318E (20-pin SSOP and 20-pin TSSOP), and MAX3319E (16-pin SSOP).ApplicationsCell PhonesGlobal Positioning Systems (GPS)Handheld Electronic BooksHandheld Instruments (PDAs, Palmtops)Handy TerminalsPagersPalmtop Computers |
| Integrated Circuits (ICs) | 10 | Active | |
MAX3318±15kV ESD-Protected, 2.5V, 1µA, 460kbps, RS-232-Compatible Transceivers | Integrated Circuits (ICs) | 10 | Active | The MAX3316E-MAX3319E are 2.5V powered RS-232 compatible transceivers. These devices feature shutdown (MAX3317E), AutoShutdown Plus™ (MAX3318E/MAX3319E), and enhanced electrostatic discharge (ESD) protection integrated into the chip. All transmitter outputs and receiver inputs are protected to ±15kV using the IEC 1000-4-2 Air-Gap Discharge method, ±8kV using the IEC 1000-4-2 Contact Discharge method, and ±15kV using the Human Body Model.All devices are guaranteed at a data rate of 460kbps. The transceivers have a proprietary low-dropout transmitter output stage enabling RS-232 compatible operation from a +2.25V to +3.0V supply with a dual charge pump. The charge pump requires only four 0.1µF capacitors. The MAX3318E/MAX3319E feature a logic-level output (READY) that asserts when the charge pump is regulating and the device is ready to begin transmitting.The MAX3318E/MAX3319E achieve a 1µA supply current using Maxim's revolutionary AutoShutdown Plus feature. These devices automatically enter a low-power shutdown mode when the RS-232 cable is disconnected or the transmitters of the connected peripherals are inactive for more than 30 seconds. They turn on again when they sense a valid transition at any transmitter or receiver input. AutoShutdown Plus saves power without changes to the existing BIOS or operating system. The MAX3317E also features a 1µA shutdown mode that can be entered by driving active-low SHDN low. The MAX3317E's receivers remain active while in shutdown mode, allowing external devices such as modems to be monitored using only 1µA supply current.These devices are available in space-saving packages: MAX3316E (16-pin SSOP and 20-pin TSSOP), MAX3317E/ MAX3318E (20-pin SSOP and 20-pin TSSOP), and MAX3319E (16-pin SSOP).ApplicationsCell PhonesGlobal Positioning Systems (GPS)Handheld Electronic BooksHandheld Instruments (PDAs, Palmtops)Handy TerminalsPagersPalmtop Computers |
MAX33192.5V, 1µA, 460kbps, RS-232-Compatible Transceivers | Interface | 9 | Active | The MAX3316–MAX3319 transceivers have a proprietary low-dropout transmitter output stage enabling RS-232-compatible performance from +2.25V to +3.0V with a dual-charge pump. These devices require only four 0.1µF capacitors, and are guaranteed to operate at data rates up to 460kbps.The MAX3318/MAX3319 achieve a 1µA supply current using Maxim's revolutionary AutoShutdown Plus™ feature. These devices automatically enter a low-power shutdown mode when the RS-232 cable is disconnected or the transmitters of the connected peripherals are inactive for more than 30 seconds. They turn on again when they sense a valid transition at any transmitter or receiver input. AutoShutdown Plus saves power without changes to the existing BIOS or operating system. The MAX3318 is a 2-Tx/2-Rx device while the MAX3319 is a 1-Tx/1-Rx device. These devices also feature a logic-level output (READY) that asserts when the charge pump is regulating and the device is ready to begin transmitting.The MAX3316/MAX3317 are 2-Tx/2-Rx transceivers. The MAX3317 features a 1µA shutdown mode that can be entered by driving active-low SHDN low. The MAX3317's receivers remain active while in shutdown mode, allowing external devices such as modems to be monitored using only 1µA supply current.These devices are available in space-saving packages: MAX3316 (16-pin SSOP and 20-pin TSSOP), MAX3317/MAX3318 (20-pin SSOP and 20-pin TSSOP), and MAX3319 (16-pin SSOP).ApplicationsCell PhonesGlobal Positioning Systems (GPS)Handheld Electronic BooksHandheld Instruments (PDAs, Palmtops)Handy TerminalsPagersPalmtop Computers |
| Analog Switches, Multiplexers, Demultiplexers | 2 | Active | |
| Drivers, Receivers, Transceivers | 19 | Active | |
| Drivers, Receivers, Transceivers | 2 | Active | |
| Interface | 3 | Active | |