A
Analog Devices Inc./Maxim Integrated
| Series | Category | # Parts | Status | Description |
|---|---|---|---|---|
| Part | Spec A | Spec B | Spec C | Spec D | Description |
|---|---|---|---|---|---|
| Series | Category | # Parts | Status | Description |
|---|---|---|---|---|
| Part | Spec A | Spec B | Spec C | Spec D | Description |
|---|---|---|---|---|---|
| Part | Category | Description |
|---|---|---|
Analog Devices Inc./Maxim Integrated LTC1879EGN#TRUnknown | Integrated Circuits (ICs) | IC REG BUCK ADJ 1.2A 16SSOP |
Analog Devices Inc./Maxim Integrated LTC2208CUP#TRUnknown | Integrated Circuits (ICs) | IC ADC 16BIT 130MSPS 64-QFN |
Analog Devices Inc./Maxim Integrated ADP2108ACBZ-1.1-R7Obsolete | Integrated Circuits (ICs) | IC REG BUCK 1.1V 600MA 5WLCSP |
Analog Devices Inc./Maxim Integrated EV1HMC832ALP6GObsolete | Development Boards Kits Programmers | EVAL BOARD FOR HMC832ALP6GE |
Analog Devices Inc./Maxim Integrated LTC488ISWUnknown | Integrated Circuits (ICs) | IC LINE RCVR RS485 QUAD 16-SOIC |
Analog Devices Inc./Maxim Integrated LTC6946IUFD-2Obsolete | Integrated Circuits (ICs) | IC CLK/FREQ SYNTH 28QFN |
Analog Devices Inc./Maxim Integrated MAX5556ESA+TObsolete | Integrated Circuits (ICs) | IC DAC/AUDIO 16BIT 50K 8SOIC |
Analog Devices Inc./Maxim Integrated EVAL-FLTR-LD-1RZUnknown | Unclassified | EVAL BRD FOR AD800 SERIES |
Analog Devices Inc./Maxim Integrated | Development Boards Kits Programmers | BOARD EVAL FOR AD9963 |
Analog Devices Inc./Maxim Integrated LTC1296CCSW#TRUnknown | Integrated Circuits (ICs) | IC DATA ACQ SYS 12BIT 5V 20SOIC |
| Series | Category | # Parts | Status | Description |
|---|---|---|---|---|
| Development Boards, Kits, Programmers | 19 | Active | ||
MAX3190±15kV ESD-Protected, 460kbps, RS-232 Transmitters in SOT23-6 | Interface | 4 | Active | The MAX3190/MAX3190E single RS-232 transmitters in a SOT23-6 package are for space- and cost-constrained applications requiring minimal RS-232 communications. These devices consume only 200µA of supply current from ±7.5V to ±12V supplies. The MAX3190/MAX3190E transmitter outputs are RS-232 compatible when powered from ±6V to ±7.5V supplies. They feature a shutdown input that reduces current consumption to only 1µA and forces the transmitter output into a high-impedance state. RS-232-compliant data transmission is guaranteed up to 460kbps.The MAX3190/MAX3190E are EIA/TIA-232 transmitters that convert CMOS/TTL logic levels to RS-232-compliant signals. The MAX3190E transmitter output is protected to ±15kV per the Human Body Model, ±8kV per IEC 1000-4-2 Contact Discharge, and ±15kV per IEC 1000-4-2 Air-Gap Discharge, providing protection against harsh environments. The MAX3190/ MAX3190E transmitters have a standard inverting output.ApplicationsDiagnostic PortsDigital CamerasHandheld EquipmentNetworking EquipmentSet-Top BoxesTelecommunications |
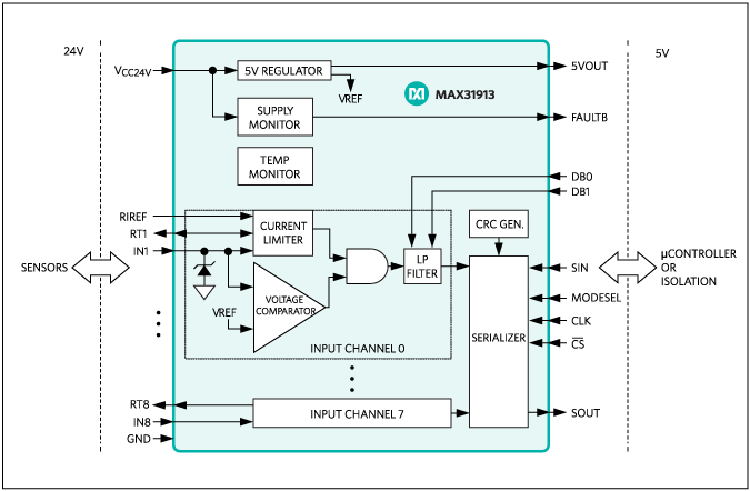
MAX31910Ultra-Low Power Industrial, Octal, Digital Input Translator/Serializer | Integrated Circuits (ICs) | 3 | Active | The MAX31910 industrial interface serializer translates, conditions, and serializes the 24V digital output of sensors and switches used in industrial, process, and building automation to 5V CMOS-compatible signals required by microcontrollers. It provides the front-end interface circuit of a programmable logic controller (PLC) digital input module.The device features integrated current limiting, lowpass filtering, and channel serialization. Input current limiting allows a significant reduction in power consumed from the field voltage supply as compared to traditional discrete resistor-divider implementations. In addition, to achieve the lowest in-class power dissipation, the device uses patent-pending circuit techniques to achieve further reduction of power beyond what is possible by input current limiting alone.Selectable on-chip lowpass filters allow flexible debouncing and filtering of sensor outputs based on the application. On-chip serialization allows a drastic reduction in the number of optocouplers used for isolation. The device serializer is stackable so that any number of input channels can be serialized and output through only one SPI-compatible port. This reduces the number of optocouplers needed to only three, regardless of the number of input channels.For enhanced robustness with respect to high-frequency noise and fast electrical transients, a multibit CRC code is generated and transmitted through the SPI port for each 8 bits of data. The on-chip 5V voltage regulator can be used to power external optocouplers, digital isolators, or other external 5V circuitry.For low-cost applications, Maxim Integrated offers a pin-compatible version of this device, the MAX31911. The MAX31911 does not include the patent-pending current clamp-switching circuitry that is included with the MAX31910.The MAX31912 and MAX31913 versions includes energy-less LED drivers while maintaining pin compatibility.ApplicationsDigital Input Modules for PLCsIndustrial, Building, and Process AutomationMotor Control |
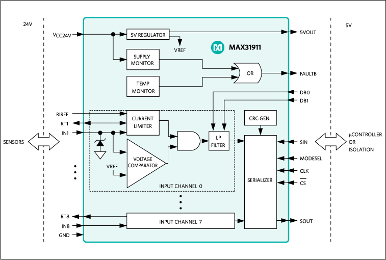
MAX31911Industrial, Octal, Digital Input Translator/Serializer | Interface | 2 | Active | The MAX31911 industrial interface serializer translates, conditions, and serializes the 24V digital output of sensors and switches used in industrial, process, and building automation to 5V CMOS-compatible signals required by microcontrollers. It provides the front-end interface circuit of a programmable logic controller (PLC) digital input module.The device features integrated current limiting, lowpass filtering, and channel serialization. Input current limiting allows a significant reduction in power consumed from the field voltage supply as compared to traditional discrete resistor-divider implementations. Selectable on-chip lowpass filters allow flexible debouncing and filtering of sensor outputs based on the application.On-chip serialization allows a drastic reduction in the number of optocouplers used for isolation. The device serializer is stackable so that any number of input channels can be serialized and output through only one SPI-compatible port. This reduces the number of optocouplers needed to only three, regardless of the number of input channels.For enhanced robustness with respect to high-frequency noise and fast electrical transients, a multibit CRC code is generated and transmitted through the SPI port for each 8 bits of data. The on-chip 5V voltage regulator can be used to power external optocouplers, digital isolators, or other external 5V circuitry.For ultra-low-power applications, Maxim Integrated offers a pin-compatible version of this device, the MAX31910. The MAX31910 uses patent-pending circuit techniques to achieve further reduction of power beyond what is possible by input current limiting alone.The MAX31912 and MAX31913 versions include energy-less LED drivers while maintaining pin compatibility.ApplicationsDigital Input Modules for PLCsIndustrial, Building, and Process AutomationMotor Control |
MAX31912Ultra-Low Power Industrial, Octal, Digital Input Translator/Serializer | Sensor and Detector Interfaces | 2 | Unknown | For new designs, please refer to MAX22190 ›The MAX31912 industrial interface serializer translates, conditions, and serializes the 24V digital output of sensors and switches used in industrial, process, and building automation to 5V CMOS-compatible signals required by microcontrollers. It provides the front-end interface circuit of a programmable logic controller (PLC) digital input module.The device features integrated current limiting, lowpass filtering, and channel serialization. Input current limiting allows a significant reduction in power consumed from the field voltage supply as compared to traditional discrete resistor-divider implementations. Selectable on-chip lowpass filters allow flexible debouncing and filtering of sensor outputs based on the application.On-chip serialization allows a drastic reduction in the number of optocouplers used for isolation. The device serializer is stackable so that any number of input channels can be serialized and output through only one SPI-compatible port. This reduces the number of optocouplers needed to only three, regardless of the number of input channels.For enhanced robustness with respect to high-frequency noise and fast electrical transients, a multibit CRC code is generated and transmitted through the SPI port for each 8 bits of data. The on-chip 5V voltage regulator can be used to power external optocouplers, digital isolators, or other external 5V circuitry. Field-side LED drivers recycle the current from the eight inputs to provide visual input status indication without any additional current or power consumption.The MAX31912 uses patent-pending circuit techniques to achieve further reduction of power beyond what is possible by input current limiting alone.For low-cost applications, Maxim Integrated offers a pincompatible version of this device, the MAX31913, which does not include the patent-pending current-switching circuitry included in the MAX31912.ApplicationsDigital Input Modules for PLCsIndustrial, Building, and Process AutomationMotor Control |
| Sensor and Detector Interfaces | 2 | NRND | ||
| Interface | 3 | Active | ||
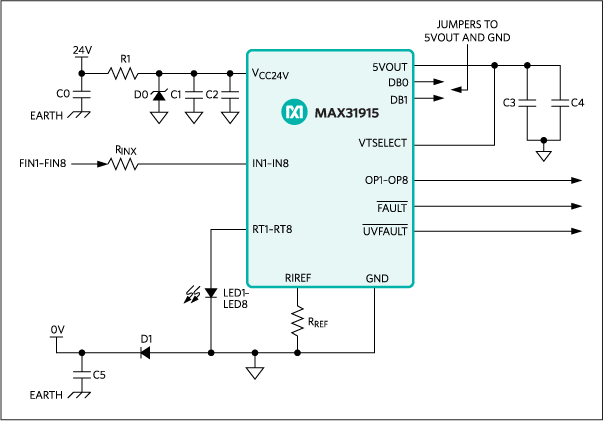
MAX31915Industrial, Octal, Digital Input Translator | Integrated Circuits (ICs) | 3 | NRND | For new designs, please refer to MAX22195 ›The MAX31915 translates and conditions the 24V digital output of sensors and switches used in industrial, process, and building automation to 5V CMOS-compatible signals required by microcontrollers. It provides the frontend interface circuit of a programmable logic controller (PLC) digital input module.The signal voltage translation is performed in conjunction with input current limiting and lowpass filtering. Input current-limiting allows a significant reduction in power consumed from the field-supply voltage, as compared to traditional discrete resistor-divider implementations.Selectable on-chip lowpass filters allow flexible debouncing and filtering of sensor inputs based on the application. When no filtering is selected, the IC is capable of detecting pulses as short as 0.75µs at its field inputs.All 8 input channels are translated to CMOS logic levels and are presented in parallel on the eight output pins for direct or galvanically-isolated interface with a controller ASIC or micro.The on-chip 5V voltage regulator can be used to power external optocouplers, digital isolators, or other external 5V circuitry.For ultra-low-power applications and lowest possible heat dissipation, Maxim Integrated plans to offer a pin-compatible version of this device; the MAX31914. The MAX31914 uses patent-pending circuit techniques to achieve further reduction of power beyond what is possible by input current limiting alone. Contact the factory for availability.ApplicationsDigital Input Modules for Programmable Logic Controllers (PLCs)Industrial Automation, Building AutomationProcess Automation |
| Integrated Circuits (ICs) | 2 | Obsolete | ||
| Integrated Circuits (ICs) | 4 | Obsolete | ||