A
Analog Devices Inc./Maxim Integrated
| Series | Category | # Parts | Status | Description |
|---|---|---|---|---|
| Part | Spec A | Spec B | Spec C | Spec D | Description |
|---|---|---|---|---|---|
| Series | Category | # Parts | Status | Description |
|---|---|---|---|---|
| Part | Spec A | Spec B | Spec C | Spec D | Description |
|---|---|---|---|---|---|
| Part | Category | Description |
|---|---|---|
Analog Devices Inc./Maxim Integrated LTC1879EGN#TRUnknown | Integrated Circuits (ICs) | IC REG BUCK ADJ 1.2A 16SSOP |
Analog Devices Inc./Maxim Integrated LTC2208CUP#TRUnknown | Integrated Circuits (ICs) | IC ADC 16BIT 130MSPS 64-QFN |
Analog Devices Inc./Maxim Integrated ADP2108ACBZ-1.1-R7Obsolete | Integrated Circuits (ICs) | IC REG BUCK 1.1V 600MA 5WLCSP |
Analog Devices Inc./Maxim Integrated EV1HMC832ALP6GObsolete | Development Boards Kits Programmers | EVAL BOARD FOR HMC832ALP6GE |
Analog Devices Inc./Maxim Integrated LTC488ISWUnknown | Integrated Circuits (ICs) | IC LINE RCVR RS485 QUAD 16-SOIC |
Analog Devices Inc./Maxim Integrated LTC6946IUFD-2Obsolete | Integrated Circuits (ICs) | IC CLK/FREQ SYNTH 28QFN |
Analog Devices Inc./Maxim Integrated MAX5556ESA+TObsolete | Integrated Circuits (ICs) | IC DAC/AUDIO 16BIT 50K 8SOIC |
Analog Devices Inc./Maxim Integrated EVAL-FLTR-LD-1RZUnknown | Unclassified | EVAL BRD FOR AD800 SERIES |
Analog Devices Inc./Maxim Integrated | Development Boards Kits Programmers | BOARD EVAL FOR AD9963 |
Analog Devices Inc./Maxim Integrated LTC1296CCSW#TRUnknown | Integrated Circuits (ICs) | IC DATA ACQ SYS 12BIT 5V 20SOIC |
| Series | Category | # Parts | Status | Description |
|---|---|---|---|---|
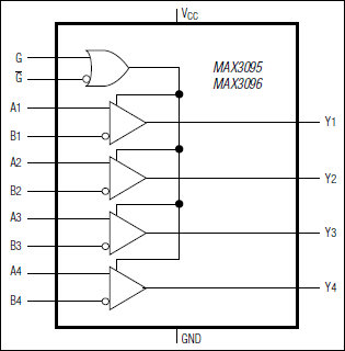
MAX3095±15kV ESD-Protected, 10Mbps, 3V/5V, Quad RS-422/RS-485 Receivers | Drivers, Receivers, Transceivers | 16 | Active | The MAX3095/MAX3096 are rugged, low-power, quad, RS-422/RS-485 receivers with electrostatic discharge (ESD) protection for use in harsh environments. All receiver inputs are protected to ±15kV using IEC 1000-4-2 Air-Gap Discharge, ±8kV using IEC 1000-4-2 Contact Discharge, and ±15kV using the Human Body Model. The MAX3095 operates from a +5V supply, while the MAX3096 operates from a +3.3V supply. Receiver propagation delays are guaranteed to within ±8ns of a predetermined value, thereby ensuring device-to-device matching across production lots.Complementary enable inputs can be used to place the devices in a 1nA low-power shutdown mode in which the receiver outputs are high impedance. When active, these receivers have a fail-safe feature that guarantees a logic-high output if the input is open circuit. They also feature a quarter-unit-load input impedance that allows 128 receivers on a bus.The MAX3095/MAX3096 are pin-compatible, low-power upgrades to the industry-standard '26LS32. They are available in a space-saving QSOP package.ApplicationsLevel TranslatorsReceivers for ESD-Sensitive ApplicationsRugged RS-422/RS-485/RS-423 Bus ReceiverTelecommunications Equipment |
| Integrated Circuits (ICs) | 16 | Active | ||
| Drivers, Receivers, Transceivers | 3 | Active | ||
| Interface | 12 | Active | ||
MAX3098±15kV ESD-Protected, 32Mbps, 3V/5V,Triple RS-422/RS-485 Receivers with Fault Detection | Interface | 14 | Active | The MAX3097E/MAX3098E feature three high-speed RS-485/RS-422 receivers with fault-detection circuitry and fault-status outputs. The receivers' inputs have fault thresholds that detect when the part is not in a valid state.The MAX3097E/MAX3098E indicate when a receiver input is in an open-circuit condition, short-circuit condition, or outside the common-mode range. They also generate a fault indication when the differential input voltage goes below a preset threshold. SeeOrdering Informationor theElectrical Characteristicsin the full data sheet for threshold values.The fault circuitry includes a capacitor-programmable delay to ensure that there are no erroneous fault conditions even at slow edge rates. Each receiver is capable of accepting data at rates up to 32Mbps.ApplicationsEmbedded SystemsHigh-Speed, Triple RS-485/RS-422 Receiver with Extended Electrostatic Discharge (ESD)RS-485/RS-422 Receivers for Motor-Shaft EncodersTelecommunicationsTriple RS-485/RS-422 Receiver with Input Fault Indication |
MAX3098E±15kV ESD-Protected, 32Mbps, 3V/5V,Triple RS-422/RS-485 Receivers with Fault Detection | Drivers, Receivers, Transceivers | 13 | Active | The MAX3097E/MAX3098E feature three high-speed RS-485/RS-422 receivers with fault-detection circuitry and fault-status outputs. The receivers' inputs have fault thresholds that detect when the part is not in a valid state.The MAX3097E/MAX3098E indicate when a receiver input is in an open-circuit condition, short-circuit condition, or outside the common-mode range. They also generate a fault indication when the differential input voltage goes below a preset threshold. SeeOrdering Informationor theElectrical Characteristicsin the full data sheet for threshold values.The fault circuitry includes a capacitor-programmable delay to ensure that there are no erroneous fault conditions even at slow edge rates. Each receiver is capable of accepting data at rates up to 32Mbps.ApplicationsEmbedded SystemsHigh-Speed, Triple RS-485/RS-422 Receiver with Extended Electrostatic Discharge (ESD)RS-485/RS-422 Receivers for Motor-Shaft EncodersTelecommunicationsTriple RS-485/RS-422 Receiver with Input Fault Indication |
| Controllers | 13 | Active | ||
MAX3100SPI/MICROWIRE-Compatible UART in QSOP-16 | Evaluation and Demonstration Boards and Kits | 13 | Active | The MAX3100 universal asynchronous receiver transmitter (UART) is the first UART specifically optimized for small microcontroller-based systems. Using an SPI™/MICROWIRE™ interface for communication with the host microcontroller (µC), the MAX3100 comes in a compact 24-pin-TQFN and 16-pin QSOP. The asynchronous I/O is suitable for use in RS-232, RS-485, IR, and opto-isolated data links. IR-link communication is easy with the MAX3100's infrared data association (IrDA) timing mode.The MAX3100 includes a crystal oscillator and a baud-rate generator with software-programmable divider ratios for all common baud rates from 300 baud to 230k baud. A software- or hardware-invoked shutdown lowers quiescent current to 10µA, while allowing the MAX3100 to detect receiver activity.An 8-word-deep first-in/first-out (FIFO) buffer minimizes processor overhead. This device also includes a flexible interrupt with four maskable sources, including address recognition on 9-bit networks. Two hardware-handshaking control lines are included (one input and one output).The MAX3100 is available in 14-pin plastic DIP and small, 16-pin QSOP packages in the commercial and extended temperature ranges.ApplicationsHandheld Instruments (PDAs, Palmtops)Intelligent InstrumentsIsolated RS-232/RS-485: Directly Drives OptocouplersLow-Cost IR Data Links for Computers/PeripheralsSmall Networks in HVAC or Building ControlUART in SPI Systems |
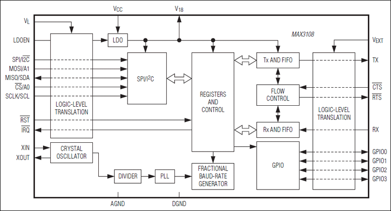
MAX3107SPI/I²C UART with 128-Word FIFOs | Evaluation and Demonstration Boards and Kits | 9 | Active | The MAX3107 is an advanced universal asynchronous receiver-transmitter (UART) with 128 words each of receive and transmit first-in/first-out (FIFO) that can be controlled through I²C or high-speed SPI™. The 2x and 4x rate modes allow a maximum of 24Mbps data rates. A phase-locked loop (PLL), prescaler, and fractional baud-rate generator allow for high-resolution baud-rate programming and minimize the dependency of baud rate on reference clock frequency.Autosleep and shutdown modes help reduce power consumption during periods of inactivity. A low 640µA (typ) supply current and tiny 24-pin TQFN (3.5mm x 3.5mm) package make the MAX3107 ideal for low-power portable devices.Integrated logic-level translation on the controller and transceiver (RX/TX and active-low RTS/active-low CTS) interfaces enable use with a wide selection of RS-232/RS-485 transceivers.Automatic hardware and software flow control with selectable FIFO interrupt triggering offloads low-level activity from the host controller. Automatic half-duplex transceiver control with programmable setup and hold times allow the MAX3107 to be used in high-speed applications, for example Profibus-DP.The MAX3107 is ideal for use in portable devices, industrial, and automotive applications. The MAX3107 is available in a 24-pin SSOP package and a 24-pin TQFN package. It is specified over the -40°C to +85°C extended ambient temperature range.ApplicationsAutomotive Infotainment SystemsFieldbus NetworksHVAC or Building ControlIndustrial Control SystemsMedical SystemsPoint-of-Sale SystemsPortable Devices |
| Interface | 2 | Active | ||