A
Analog Devices Inc./Maxim Integrated
| Series | Category | # Parts | Status | Description |
|---|---|---|---|---|
| Part | Spec A | Spec B | Spec C | Spec D | Description |
|---|---|---|---|---|---|
| Series | Category | # Parts | Status | Description |
|---|---|---|---|---|
| Part | Spec A | Spec B | Spec C | Spec D | Description |
|---|---|---|---|---|---|
| Part | Category | Description |
|---|---|---|
Analog Devices Inc./Maxim Integrated LTC1879EGN#TRUnknown | Integrated Circuits (ICs) | IC REG BUCK ADJ 1.2A 16SSOP |
Analog Devices Inc./Maxim Integrated LTC2208CUP#TRUnknown | Integrated Circuits (ICs) | IC ADC 16BIT 130MSPS 64-QFN |
Analog Devices Inc./Maxim Integrated ADP2108ACBZ-1.1-R7Obsolete | Integrated Circuits (ICs) | IC REG BUCK 1.1V 600MA 5WLCSP |
Analog Devices Inc./Maxim Integrated EV1HMC832ALP6GObsolete | Development Boards Kits Programmers | EVAL BOARD FOR HMC832ALP6GE |
Analog Devices Inc./Maxim Integrated LTC488ISWUnknown | Integrated Circuits (ICs) | IC LINE RCVR RS485 QUAD 16-SOIC |
Analog Devices Inc./Maxim Integrated LTC6946IUFD-2Obsolete | Integrated Circuits (ICs) | IC CLK/FREQ SYNTH 28QFN |
Analog Devices Inc./Maxim Integrated MAX5556ESA+TObsolete | Integrated Circuits (ICs) | IC DAC/AUDIO 16BIT 50K 8SOIC |
Analog Devices Inc./Maxim Integrated EVAL-FLTR-LD-1RZUnknown | Unclassified | EVAL BRD FOR AD800 SERIES |
Analog Devices Inc./Maxim Integrated | Development Boards Kits Programmers | BOARD EVAL FOR AD9963 |
Analog Devices Inc./Maxim Integrated LTC1296CCSW#TRUnknown | Integrated Circuits (ICs) | IC DATA ACQ SYS 12BIT 5V 20SOIC |
| Series | Category | # Parts | Status | Description |
|---|---|---|---|---|
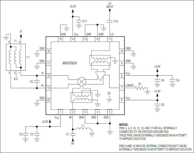
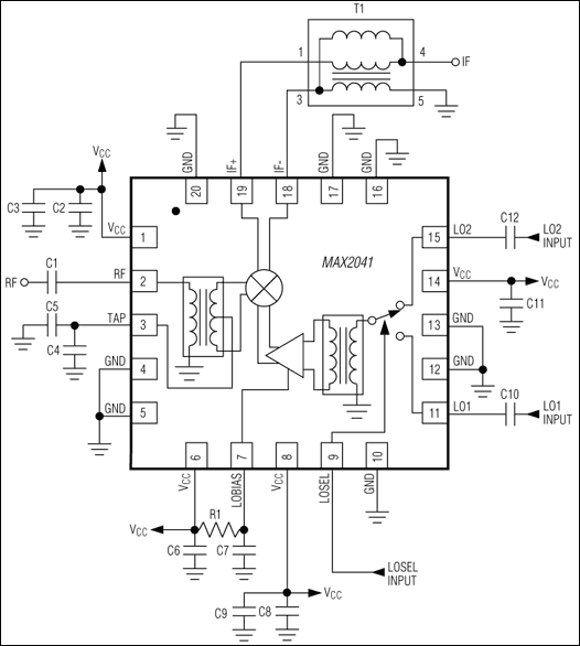
MAX2041High-Linearity, 1700MHz to 3000MHz Upconversion/Downconversion Mixer with LO Buffer/Switch | Evaluation Boards | 3 | Active | The MAX2041 high-linearity passive upconverter or downconverter mixer is designed to provide 7.4dB NF and a 7.2dB conversion loss for an RF frequency range of 1700MHz to 3000MHz to support UMTS/WCDMA, DCS, PCS, and WiMAX base-station transmitter or receiver applications. The IIP3 is typically +33.5dBm for both downconversion and upconversion operation. With an LO frequency range of 1900MHz to 3000MHz, this particular mixer is ideal for high-side LO injection architectures. (For a pin-compatible mixer meant for low-side LO injection, refer to the MAX2039.)In addition to offering excellent linearity and noise performance, the MAX2041 also yields a high level of component integration. This device includes a double-balanced passive mixer core, a dual-input LO selectable switch, and an LO buffer. On-chip baluns are also integrated to allow for a single-ended RF input for downconversion (or RF output for upconversion), and single-ended LO inputs. The MAX2041 requires a nominal LO drive of 0dBm, and supply current is guaranteed to be below 145mA.The MAX2041 is pin compatible with the MAX2031 815MHz to 995MHz mixer, making this family of passive upconverters and downconverters ideal for applications where a common PC board layout is used for both frequency bands.The MAX2041 is available in a compact 20-pin thin QFN package (5mm x 5mm) with an exposed paddle. Electrical performance is guaranteed over the extended -40°C to +85°C temperature range.ApplicationscdmaOne™ and cdma2000® Base StationsDCS 1800/PCS 1900 EDGE Base StationsDigital and Spread-Spectrum Communication SystemsFixed Broadband Wireless AccessMicrowave LinksMilitary SystemsPHS/PAS Base StationsPredistortion ReceiversPrivate Mobile RadioUMTS/WCDMA Base StationsWiMAX™ Base Stations and Customer Premise EquipmentWireless Local Loop |
| Voltage Regulators - DC DC Switching Regulators | 12 | Active | ||
MAX20411Automotive High-Efficiency Single 16A/22A/ 30A/40A Step-Down Converter Family | Voltage Regulators - DC DC Switching Regulators | 30 | Active | The MAX20411 is a family of high-efficiency, synchronous step-down converters that operate with a 3.0V to 5.5V input voltage range and supply a 0.5V to 1.275V output voltage range. The wide input/output voltage range and the ability to provide up to 40A peak output current make this device family ideal for on-board point-of-load and post-regulation applications. The MAX20411 achieves as low as ±0.75% output error over load, line, and temperature ranges.The MAX20411 features a 2.1MHz fixed-frequency PWM mode for better noise immunity and load-transient response. The 2.1MHz frequency operation allows for the use of all ceramic capacitors and minimizes external components. The spread-spectrum frequency modulation option minimizes radiated electromagnetic emissions. Integrated low RDS(ON)switches improve efficiency at heavy loads and make layout simpler than discrete solutions.This device features the MAXQ®power architecture, which provides precision transient performance and phase margin. This allows obtaining the maximum power, performance, and precision while minimizing system cost for any specific application.The MAX20411 is offered with a factory-preset output voltage. (See the Ordering Information table for options.) The I2C interface supports dynamic voltage adjustment with programmable slew rates. Other features include programmable soft-start, and overtemperature protections.ApplicationsAutomotive ADAS SystemsSoC Core Power |
| Development Boards, Kits, Programmers | 14 | Active | ||
MAX204132.2MHz Sync Boost and Step-Down Converters with Programmable Watchdog | DC/DC & AC/DC (Off-Line) SMPS Evaluation Boards | 2 | Active | The MAX20413 is a high-efficiency, two-output, low-voltage DC-DC converter. OUT1 boosts the input supply up to 8.5V at up to 750mA, while a synchronous step-down converter operates from a 3.0V to 5.5V input voltage range and provides a 0.8V to 3.8V output voltage range at up to 3A. The boost converter achieves ±2% and the buck converter achieves ±1.5% output error over load, line, and temperature range.The IC features a 2.2MHz fixed-frequency pulse-width modulation (PWM) mode for better noise immunity and load-transient response, and a pulse-frequency-modulation mode (skip) for increased efficiency during light-load operation. The 2.2MHz frequency operation allows for the use of all-ceramic capacitors and minimizes external components. The programmable spread-spectrum frequency modulation minimizes radiated electromagnetic emissions. Integrated low RDS(ON)switches improve efficiency at heavy loads, and make the layout a much simpler task with respect to discrete solutions.The IC’s step-down regulator can be configured with either a factory-preset or resistor-adjustable output voltage (see the Ordering Information/Selector Guide for options). Other features include soft-start, overcurrent, and overtemperature protections. |
MAX204142.2MHz Sync Boost and Step-Down Converters | Voltage Regulators - DC DC Switching Regulators | 3 | Active | The MAX20414 is a high-efficiency, two-output, low-voltage DC-DC converter. OUT1 boosts the input supply up to 8.5V at up to 750mA, while a synchronous step-down converter (OUT2) operates from a 3.0V to 5.5V input voltage range and provides a 0.8V to 3.8V output voltage range at up to 3A. The boost converter achieves ±2% and the buck converter achieves ±1.5% output error over load, line, and temperature range.The IC features a 2.2MHz fixed-frequency pulse-width modulation (PWM) mode for better noise immunity and load-transient response, and a pulse-frequency modulation mode (skip) for increased efficiency during light-load operation. The 2.2MHz frequency operation allows for the use of all-ceramic capacitors and minimizes external components footprint. The programmable spread-spectrum frequency modulation minimizes radiated electromagnetic emissions. Integrated low RDS(ON)switches improve efficiency at heavy loads and make the layout a much simpler task with respect to discrete solutions.The IC is offered with either a factory-preset or resistor-adjustable output voltage on the step-down converter. The boost converter output voltage is factory-preset. Other features include soft-start, overcurrent, and over-temperature protections. This high-efficiency two-output low-voltage DC-DC converter is available in a lead(Pb)-free, 24-pin TQFN package (see the Ordering Information table for options).APPLICATIONSADASInfotainmentSOC Power |
MAX204162.2MHz Dual-Output, Low-Voltage Step-Down Converters | Development Boards, Kits, Programmers | 11 | Active | The MAX20416 is a high-efficiency, dual-output, low- voltage DC-DC converter. The synchronous step-down converters operate from a 3.0V to 5.5V input voltage range and provide a 0.8V to 3.8V output voltage range at up to 3A. The buck converters achieve ±1.5% output error over load, line, and temperature range.The IC features a 2.2MHz fixed-frequency pulse-width modulation (PWM) mode for better noise immunity and load-transient response, and a pulse-frequency modulation mode (skip) for increased efficiency during light-load operation. The 2.2MHz frequency operation allows for use of all-ceramic capacitors, minimizing the external component footprint. Programmable spread-spectrum-frequency modulation minimizes radiated electromagnetic emissions. Integrated low RDS(ON)switches improve efficiency at heavy loads and make the layout a much simpler task with respect to discrete solutions.The IC is offered with factory-preset or resistor-adjustable output voltages. Additional features include soft-start ramping, overcurrent limiting, and overtemperature protection. The MAX20416 is available in a lead(Pb)-free, 24-pin TQFN package (see the Ordering Information/Selector Guide for available options).Design Solution: How to Shrink Your ADAS ECUs: Wrap the Power Management Around the Signal Chain ›ApplicationsADASInfotainmentSOC Power |
MAX20419High-Efficiency, 3-Output, Low-Voltage DC-DC Converter | Development Boards, Kits, Programmers | 22 | Active | The MAX20419 is a high-efficiency, 3-output, low-voltage DC-DC converter IC. OUT1 boosts the input supply to 5V at up to 750mA, while two synchronous step-down converters operate from a 3.0V to 5.5V input voltage range and provide a 0.8V to 3.8V output voltage range at up to 3.6A. The boost converter achieves ±1.9% and the buck converters achieve ±1.4% output error over load, line, and temperature range. The IC features a 2.2MHz fixed-frequency pulse-width modulation (PWM) mode for better noise immunity and load-transient response, and a pulse-frequency-modulation mode (skip) for increased efficiency during light-load operation. The 2.2MHz frequency operation allows the use of all-ceramic capacitors and minimizes external components. The programmable spread-spectrum frequency modulation minimizes radiated electromagnetic emissions. Integrated low RDS(ON)switches improve efficiency at heavy loads, and make the layout a much simpler task with respect to discrete solutions.The IC is offered with factory-preset output voltages (see the Ordering Information/Selector Guide for available options). Other features include soft-start, overcurrent, and overtemperature protections. The MAX20419 also has several redundancy and diagnostic features for compatibility with ASIL-rated applications.ApplicationsADASInfotainmentSOC Power |
| RF, RFID, Wireless Evaluation Boards | 4 | Active | ||
MAX20428Eight-Output Mini PMIC for ADAS Applications | Power Management (PMIC) | 6 | Active | The MAX20428 is a high-efficiency, eight-output, low-voltage PMIC. OUT1 boosts the input supply to 5V at up to 500mA, while three synchronous step-down converters operate from an input voltage range of 3.0V to 4.2V and provide an output voltage range of 0.8V to 3.9875V at up to 1.3A peak, 1.3A peak, and 3.5A peak, respectively. Three 300mA pMOS LDOs operate from an input voltage range of 2.7V to 5.5V and provide an output voltage of 0.8V to 3.9875V. A 25mΩ load switch with soft-start is also included. All regulated outputs achieve ±1.5% DC accuracy over load, line, and temperature range.The device features a 2.1MHz fixed-frequency PWM mode for better noise immunity and load-transient response. The 2.1MHz frequency operation allows for the use of all ceramic capacitors and minimizes external components. The programmable spread-spectrum frequency modulation minimizes radiated electromagnetic emissions. Integrated low RDS(ON)switches improve efficiency at heavy loads and simplify the layout with respect to discrete solutions.The device is offered with factory-preset output voltages. See the Ordering Information table for options. Other features include soft-start, overcurrent, and overtemperature protections.ApplicationsAdvanced Driver-Assistance Systems |