A
Analog Devices Inc./Maxim Integrated
| Series | Category | # Parts | Status | Description |
|---|---|---|---|---|
| Part | Spec A | Spec B | Spec C | Spec D | Description |
|---|---|---|---|---|---|
| Series | Category | # Parts | Status | Description |
|---|---|---|---|---|
| Part | Spec A | Spec B | Spec C | Spec D | Description |
|---|---|---|---|---|---|
| Part | Category | Description |
|---|---|---|
Analog Devices Inc./Maxim Integrated LTC1879EGN#TRUnknown | Integrated Circuits (ICs) | IC REG BUCK ADJ 1.2A 16SSOP |
Analog Devices Inc./Maxim Integrated LTC2208CUP#TRUnknown | Integrated Circuits (ICs) | IC ADC 16BIT 130MSPS 64-QFN |
Analog Devices Inc./Maxim Integrated ADP2108ACBZ-1.1-R7Obsolete | Integrated Circuits (ICs) | IC REG BUCK 1.1V 600MA 5WLCSP |
Analog Devices Inc./Maxim Integrated EV1HMC832ALP6GObsolete | Development Boards Kits Programmers | EVAL BOARD FOR HMC832ALP6GE |
Analog Devices Inc./Maxim Integrated LTC488ISWUnknown | Integrated Circuits (ICs) | IC LINE RCVR RS485 QUAD 16-SOIC |
Analog Devices Inc./Maxim Integrated LTC6946IUFD-2Obsolete | Integrated Circuits (ICs) | IC CLK/FREQ SYNTH 28QFN |
Analog Devices Inc./Maxim Integrated MAX5556ESA+TObsolete | Integrated Circuits (ICs) | IC DAC/AUDIO 16BIT 50K 8SOIC |
Analog Devices Inc./Maxim Integrated EVAL-FLTR-LD-1RZUnknown | Unclassified | EVAL BRD FOR AD800 SERIES |
Analog Devices Inc./Maxim Integrated | Development Boards Kits Programmers | BOARD EVAL FOR AD9963 |
Analog Devices Inc./Maxim Integrated LTC1296CCSW#TRUnknown | Integrated Circuits (ICs) | IC DATA ACQ SYS 12BIT 5V 20SOIC |
| Series | Category | # Parts | Status | Description |
|---|---|---|---|---|
| Integrated Circuits (ICs) | 3 | Active | ||
| Voltage Regulators - DC DC Switching Regulators | 5 | Active | ||
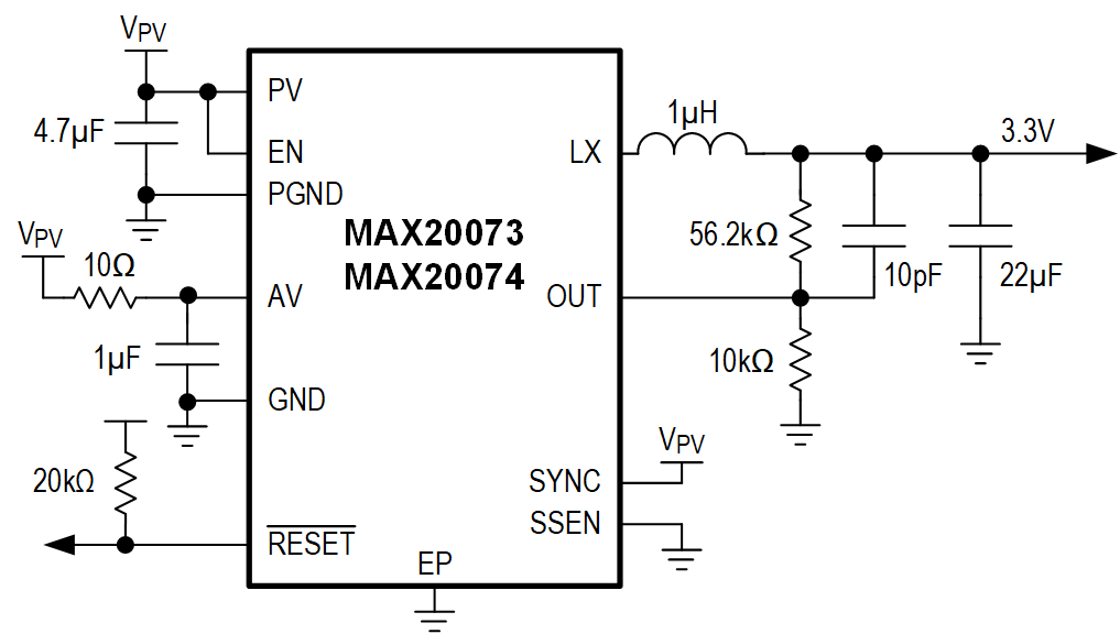
MAX20073Single 2A/3A 2.2MHz Low-Voltage Step-Down DC-DC Converters | Development Boards, Kits, Programmers | 3 | Active | The MAX20073/MAX20074 high-efficiency switching regulator family delivers up to 3A load current from 0.5V to 3.8V. The devices operate from an input voltage range of 2.7V to 5.5V, making them ideal for on-board point-of-load and post-regulation applications. Total output error is less than ±1.5% over load, line, and temperature.The devices feature fixed-frequency PWM mode of operation, with a 2.2MHz switching frequency. High-frequency operation enables an all-ceramic capacitor design and small external components.The low-resistance on-chip switches ensure high efficiency at heavy loads while minimizing critical inductances, making the layout a much simpler task with respect to discrete solutions. Following a simple layout and footprint ensures first-pass success in new designs.The devices provide an enable input, spread-spectrum enable input, and active-low RESET output. The output voltage can be preset at the factory to allow customers to achieve ±1.5% output-voltage accuracy without using expensive 0.1% external resistors. In addition, the output voltage can be set to any customer value by using two external resistors at the feedback with 0.5V internal reference. The device offers a fixed 0.8ms soft-start time.The 10-pin TDFN exposed pad devices include overtemperature shutdown and overcurrent limiting. All devices are designed to operate over the -40°C to +125°C ambient temperature range.Design Solution: Why Automotive ECUs Need a High-Performance POL Converter ›ApplicationsAutomotivePoint-of-Load (PoL) |
| Evaluation Boards | 2 | Active | ||
MAX2007536V, 600mA/1.2A Mini Buck Converter with 3.5µA IQ | Voltage Regulators - DC DC Switching Regulators | 9 | Active | The MAX20075D/MAX20076D/MAX25276D are small, synchronous buck converters with integrated high-side and low-side switches. The MAX20076D/MAX25276D are designed to deliver up to 1.2A and the MAX20075D up to 0.6A, with 3.5V to 36V input voltages, while using only3.5µA quiescent current at no load. The devices provide an accurate output voltage of ±2% within the normal operation input range of 6V to 18V. With 20ns minimum on-time capability, the converter is capable of large input-to-output conversion ratios. Voltage quality can be monitored by observing the PGOOD signal. The devices can operate in dropout by running at 99% duty cycle, making them ideal for automotive and industrial applications. The devices offer two fixed output voltages of 5V and 3.3V. In addition, the devices can be configured for 1V to 10V output voltages using an external resistor-divider. Frequency is internally fixed at 2.1MHz, which allows for small external components and reduced output ripple, and guarantees no AM interference. The devices automatically enter skip mode at light loads with ultra-low quiescent current of 3.5µA at no load. The devices offer pin-enabled spread-spectrum-frequency modulation designed to minimize EMI-radiated emissions due to the modulation frequency.The MAX20075D/MAX20076D/MAX25276D are available in small (3mm × 3mm) 12-pin TDFN and side-wettable TDFN packages with an exposed pad, and use very few external components.Design Solution: How to Shrink Your ADAS ECUs: Wrap the Power Management Around the Signal Chain ›Design Solution: Improve Your Automotive ECU Design with a Low-IQBuck Converter ›ApplicationsADASCANClusterNavigationPoint of Load |
| Voltage Regulators - DC DC Switching Regulators | 6 | Active | ||
MAX2007636V, 600mA/1.2A Mini Buck Converter with 3.5µA IQ | Development Boards, Kits, Programmers | 15 | Active | The MAX20075D/MAX20076D/MAX25276D are small, synchronous buck converters with integrated high-side and low-side switches. The MAX20076D/MAX25276D are designed to deliver up to 1.2A and the MAX20075D up to 0.6A, with 3.5V to 36V input voltages, while using only3.5µA quiescent current at no load. The devices provide an accurate output voltage of ±2% within the normal operation input range of 6V to 18V. With 20ns minimum on-time capability, the converter is capable of large input-to-output conversion ratios. Voltage quality can be monitored by observing the PGOOD signal. The devices can operate in dropout by running at 99% duty cycle, making them ideal for automotive and industrial applications. The devices offer two fixed output voltages of 5V and 3.3V. In addition, the devices can be configured for 1V to 10V output voltages using an external resistor-divider. Frequency is internally fixed at 2.1MHz, which allows for small external components and reduced output ripple, and guarantees no AM interference. The devices automatically enter skip mode at light loads with ultra-low quiescent current of 3.5µA at no load. The devices offer pin-enabled spread-spectrum-frequency modulation designed to minimize EMI-radiated emissions due to the modulation frequency.The MAX20075D/MAX20076D/MAX25276D are available in small (3mm × 3mm) 12-pin TDFN and side-wettable TDFN packages with an exposed pad, and use very few external components.Design Solution: How to Shrink Your ADAS ECUs: Wrap the Power Management Around the Signal Chain ›Design Solution: Improve Your Automotive ECU Design with a Low-IQBuck Converter ›ApplicationsADASCANClusterNavigationPoint of Load |
MAX20076D36V, 600mA/1.2A Mini Buck Converter with 3.5µA IQ | Voltage Regulators - DC DC Switching Regulators | 1 | Unknown | The MAX20075D/MAX20076D/MAX25276D are small, synchronous buck converters with integrated high-side and low-side switches. The MAX20076D/MAX25276D are designed to deliver up to 1.2A and the MAX20075D up to 0.6A, with 3.5V to 36V input voltages, while using only3.5µA quiescent current at no load. The devices provide an accurate output voltage of ±2% within the normal operation input range of 6V to 18V. With 20ns minimum on-time capability, the converter is capable of large input-to-output conversion ratios. Voltage quality can be monitored by observing the PGOOD signal. The devices can operate in dropout by running at 99% duty cycle, making them ideal for automotive and industrial applications. The devices offer two fixed output voltages of 5V and 3.3V. In addition, the devices can be configured for 1V to 10V output voltages using an external resistor-divider. Frequency is internally fixed at 2.1MHz, which allows for small external components and reduced output ripple, and guarantees no AM interference. The devices automatically enter skip mode at light loads with ultra-low quiescent current of 3.5µA at no load. The devices offer pin-enabled spread-spectrum-frequency modulation designed to minimize EMI-radiated emissions due to the modulation frequency.The MAX20075D/MAX20076D/MAX25276D are available in small (3mm × 3mm) 12-pin TDFN and side-wettable TDFN packages with an exposed pad, and use very few external components.Design Solution: How to Shrink Your ADAS ECUs: Wrap the Power Management Around the Signal Chain ›Design Solution: Improve Your Automotive ECU Design with a Low-IQBuck Converter ›ApplicationsADASCANClusterNavigationPoint of Load |
| LED Drivers | 18 | Active | ||
| Evaluation Boards | 15 | Active | ||