A
Analog Devices Inc./Maxim Integrated
| Series | Category | # Parts | Status | Description |
|---|---|---|---|---|
| Part | Spec A | Spec B | Spec C | Spec D | Description |
|---|---|---|---|---|---|
| Series | Category | # Parts | Status | Description |
|---|---|---|---|---|
| Part | Spec A | Spec B | Spec C | Spec D | Description |
|---|---|---|---|---|---|
| Part | Category | Description |
|---|---|---|
Analog Devices Inc./Maxim Integrated LTC1879EGN#TRUnknown | Integrated Circuits (ICs) | IC REG BUCK ADJ 1.2A 16SSOP |
Analog Devices Inc./Maxim Integrated LTC2208CUP#TRUnknown | Integrated Circuits (ICs) | IC ADC 16BIT 130MSPS 64-QFN |
Analog Devices Inc./Maxim Integrated ADP2108ACBZ-1.1-R7Obsolete | Integrated Circuits (ICs) | IC REG BUCK 1.1V 600MA 5WLCSP |
Analog Devices Inc./Maxim Integrated EV1HMC832ALP6GObsolete | Development Boards Kits Programmers | EVAL BOARD FOR HMC832ALP6GE |
Analog Devices Inc./Maxim Integrated LTC488ISWUnknown | Integrated Circuits (ICs) | IC LINE RCVR RS485 QUAD 16-SOIC |
Analog Devices Inc./Maxim Integrated LTC6946IUFD-2Obsolete | Integrated Circuits (ICs) | IC CLK/FREQ SYNTH 28QFN |
Analog Devices Inc./Maxim Integrated MAX5556ESA+TObsolete | Integrated Circuits (ICs) | IC DAC/AUDIO 16BIT 50K 8SOIC |
Analog Devices Inc./Maxim Integrated EVAL-FLTR-LD-1RZUnknown | Unclassified | EVAL BRD FOR AD800 SERIES |
Analog Devices Inc./Maxim Integrated | Development Boards Kits Programmers | BOARD EVAL FOR AD9963 |
Analog Devices Inc./Maxim Integrated LTC1296CCSW#TRUnknown | Integrated Circuits (ICs) | IC DATA ACQ SYS 12BIT 5V 20SOIC |
| Series | Category | # Parts | Status | Description |
|---|---|---|---|---|
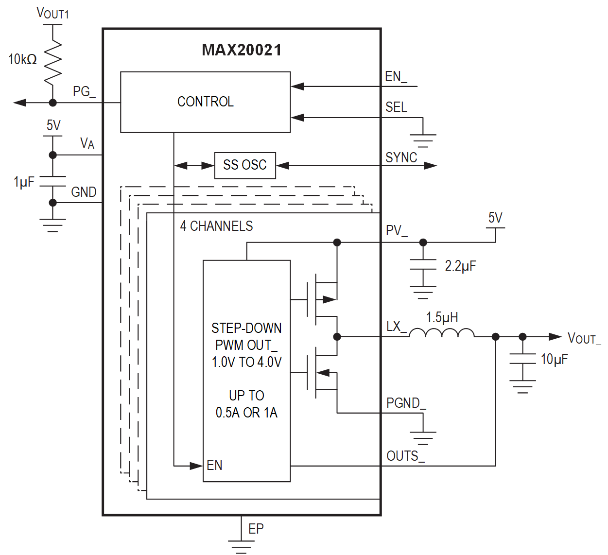
MAX20021Automotive Quad, Low-Voltage Step-Down DC-DC Converters | Development Boards, Kits, Programmers | 9 | Active | The MAX20021/MAX20022 power-management ICs (PMICs) integrate four low-voltage, high-efficiency, step-down DC-DC converters. Each of the four outputs is factory or resistor programmable between 1.0V to 4.0V and can deliver up to 1.0A of current. The PMICs operate from 3.0V to 5.5V, making them ideal for automotive point-of-load and post-regulation applications.The PMICs feature fixed-frequency, PWM-mode operation with a switching frequency of 2.2MHz or 3.2MHz. High-frequency operation allows for an all-ceramic capacitor design and small-size external components. The low-resistance, on-chip switches ensure high efficiency at heavy loads while minimizing critical inductances, making the layout a much simpler task with respect to discrete solutions. Internal current sensing and loop compensation reduce board space and system cost.The PMICs offer a spread-spectrum option to reduce radiated emissions. Two of the four buck converters operate 180° out-of-phase with the internal clock. This feature reduces the necessary input capacitance and improves EMI as well. All four buck converters operate in constant-PWM mode outside the AM band. The PMICs offer a SYNC input to synchronize to an external clock.The PMICs provide individual enable inputs and power-good/reset outputs, as well as factory-programmable active-low RESET times.The PMICs offer several important protection features including: input overvoltage protection, input undervoltage monitoring, input undervoltage lockout, cycle-by-cycle current limiting, and overtemperature shutdown. The input undervoltage monitor indicates a brownout condition by driving PG_ low when the input falls below the UVM threshold.The MAX20021/MAX20022 PMICs are available in a 28-pin TQFN package with an exposed pad and are specified for operation over the -40°C to +125°C automotive temperature range.ApplicationsAutomotiveIndustrial |
MAX20022Automotive Quad, Low-Voltage Step-Down DC-DC Converters | Integrated Circuits (ICs) | 7 | Active | The MAX20021/MAX20022 power-management ICs (PMICs) integrate four low-voltage, high-efficiency, step-down DC-DC converters. Each of the four outputs is factory or resistor programmable between 1.0V to 4.0V and can deliver up to 1.0A of current. The PMICs operate from 3.0V to 5.5V, making them ideal for automotive point-of-load and post-regulation applications.The PMICs feature fixed-frequency, PWM-mode operation with a switching frequency of 2.2MHz or 3.2MHz. High-frequency operation allows for an all-ceramic capacitor design and small-size external components. The low-resistance, on-chip switches ensure high efficiency at heavy loads while minimizing critical inductances, making the layout a much simpler task with respect to discrete solutions. Internal current sensing and loop compensation reduce board space and system cost.The PMICs offer a spread-spectrum option to reduce radiated emissions. Two of the four buck converters operate 180° out-of-phase with the internal clock. This feature reduces the necessary input capacitance and improves EMI as well. All four buck converters operate in constant-PWM mode outside the AM band. The PMICs offer a SYNC input to synchronize to an external clock.The PMICs provide individual enable inputs and power-good/reset outputs, as well as factory-programmable active-low RESET times.The PMICs offer several important protection features including: input overvoltage protection, input undervoltage monitoring, input undervoltage lockout, cycle-by-cycle current limiting, and overtemperature shutdown. The input undervoltage monitor indicates a brownout condition by driving PG_ low when the input falls below the UVM threshold.The MAX20021/MAX20022 PMICs are available in a 28-pin TQFN package with an exposed pad and are specified for operation over the -40°C to +125°C automotive temperature range.ApplicationsAutomotiveIndustrial |
| Evaluation Boards | 17 | Active | ||
| Development Boards, Kits, Programmers | 1 | Active | ||
| Integrated Circuits (ICs) | 9 | Active | ||
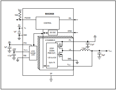
MAX20026SAutomotive Quad, Low-Voltage Step-Down DC-DC Converters with Low-Noise LDO | Integrated Circuits (ICs) | 1 | Unknown | TheMAX20026/MAX20026S power-management ICs (PMICs) integrate four low-voltage, high-efficiency, step-down DC-DC converters and one low-noise LDO linear regulator. Each of the four step-down DC-DC converter outputs is factory set and can deliver up to 1.0A of current. The LDO linear regulator output is selectable to 2.5V or adjustable, and can deliver 200mA of current. The PMICs operate from 3.0V to 5.5V, making them ideal for automotive point-of- load and post-regulation applications.The PMICs feature fixed-frequency PWM-mode operation with a switching frequency of 3.2MHz. High-frequency operation allows for an all-ceramic capacitor design and small-size external components. The low-resistance on-chip switches ensure high efficiency at heavy loads while minimizing critical inductances, making the layout a much simpler task with respect to discrete solutions. Internal current sensing and loop compensation reduce board space and system cost.Two of the four buck converters operate 180 degrees out of phase with the internal clock. This feature reduces the necessary input capacitance and improves EMI as well. All four buck converters operate in constant-PWM mode outside the AM band. The PMICs offer a SYNC input to synchronize to an external clock. The PMICs provide individual enable inputs and one power-good output.The PMICs provide individual enable inputs and one power-good output.The PMICs offer several important protection features, including input overvoltage protection, input undervoltage monitoring, input undervoltage lockout, cycle-by-cycle current limiting, and overtemperature shutdown. The input undervoltage monitor indicates a brownout condition by driving PGOOD low when the input falls below the undervoltage monitoring (UVM) threshold.The MAX20026/MAX20026S PMICs are available in a 28-pin TQFN package with an exposed pad and are specified for operation over the -40°C to +125°C automotive temperature range.APPLICATIONSAutomotiveIndustrial |
MAX20028Step-Down Controller with Dual 2.1MHz Step-Down DC-DC Converters | DC DC Switching Controllers | 10 | Active | The MAX20028 power-management integrated circuit (PMIC) is a 2.1MHz, multichannel, DC-DC converter designed for automotive applications. The device integrates three supplies in a small footprint. The device includes one high-voltage step-down controller (OUT1) designed to run directly from a car battery, and two low-voltage step-down converters (OUT2/OUT3) cascaded from OUT1. Under no-load conditions, the MAX20028 consumes only 30µA of quiescent current, making it ideal for automotive applications.The high-voltage synchronous step-down DC-DC controller (OUT1) operates from a voltage up to 36V continuous and is protected from load-dump transients up to 42V. There is a pin-selectable frequency option of either 2.1MHz or a factory-set frequency for 1.05MHz, 525kHz, 420kHz, or 350kHz. The low-voltage, synchronous step-down DC-DC converters run directly from OUT1 and can supply output currents up to 3A.The device provides a spread-spectrum enable input (SSEN) to provide quick improvement in electromagnetic interference when needed. There is also a SYNC I/O for providing either an input to synchronize to an external clock source or an output of the internally generated clock (see the Selector Guide for the different options available). The device includes overtemperature shutdown and overcurrent limiting. The device also includes individual active-low RESET1 outputs and individual enable inputs. The individual active-low RESET1 outputs provide voltage monitoring for all output channels.The MAX20028 is available in a 32-pin (5mm x 5mm x 0.75mm) side-wettable TQFN-EP package and is specified for operation over the -40°C to +125°C automotive temperature range.ApplicationsAutomotiveIndustrialADAS |
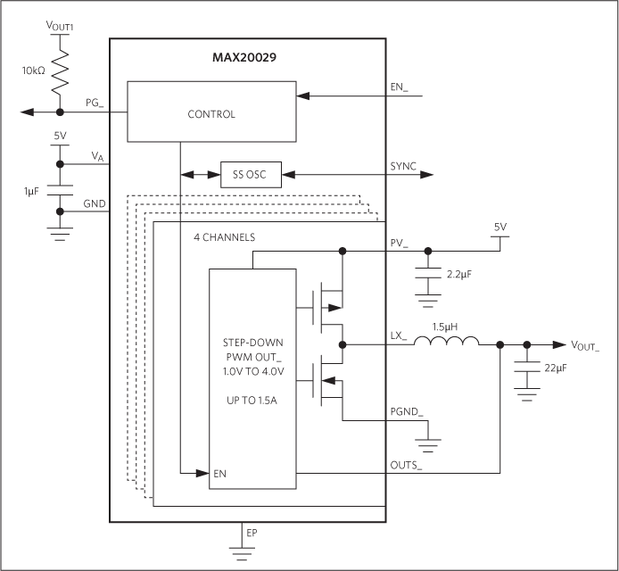
MAX20029Automotive Quad/Triple Low-Voltage Step-Down DC-DC Converters | Evaluation Boards | 20 | Active | The MAX20029/MAX20029B/MAX20029C/MAX20029D power-management ICs (PMICs) integrate four low-voltage, high-efficiency, step-down DC-DC converters. Each of the four outputs is factory or resistor programmable between 1V to 4.0V (MAX20029/MAX20029B) or 0.7V to 3.8V (MAX20029C/MAX20029D). The MAX20029/ MAX20029C has two 0.5A/1A/1.5A channels and two 0.5A/1.5A channels, while the MAX20029B/MAX20029D has two 0.5A/1.5A channels and by combining channels 1 and 2, a single 2A/3A channel. The PMICs operate from 3.0V to 5.5V, making them ideal for automotive point-of-load and post-regulation applications.The PMICs feature fixed-frequency PWM-mode operation with a switching frequency of 2.2MHz. High-frequency operation allows for an all-ceramic capacitor design and small-size external components. The low-resistance on-chip switches ensure high efficiency at heavy loads while minimizing critical inductances, making the layout a much simpler task with respect to discrete solutions. Internal current sensing and loop compensation reduce board space and system cost.The PMICs offer a spread-spectrum option to reduce radiated emissions. Two of the four buck converters operate 180° out-of-phase with the internal clock. This feature reduces the necessary input capacitance and improves EMI as well. All four buck converters operate in constant PWM mode outside the AM band. The PMICs offer a SYNC input to synchronize to an external clock.The PMICs provide individual enable inputs and power-good/reset outputs, as well as factory-programmable PG times.The PMICs offer several important protection features including: input overvoltage protection, input undervoltage lockout, cycle-by-cycle current limiting, and overtemperature shutdown.The MAX20029/MAX20029B/MAX20029C//MAX20029D PMICs are available in a 28-pin TQFN package with an exposed pad and are specified for operation over the -40°C to +125°C automotive temperature range.ApplicationsAutomotiveIndustrial |
MAX20029BAutomotive Quad/Triple Low-Voltage Step-Down DC-DC Converters | Special Purpose Regulators | 4 | Active | The MAX20029/MAX20029B/MAX20029C/MAX20029D power-management ICs (PMICs) integrate four low-voltage, high-efficiency, step-down DC-DC converters. Each of the four outputs is factory or resistor programmable between 1V to 4.0V (MAX20029/MAX20029B) or 0.7V to 3.8V (MAX20029C/MAX20029D). The MAX20029/ MAX20029C has two 0.5A/1A/1.5A channels and two 0.5A/1.5A channels, while the MAX20029B/MAX20029D has two 0.5A/1.5A channels and by combining channels 1 and 2, a single 2A/3A channel. The PMICs operate from 3.0V to 5.5V, making them ideal for automotive point-of-load and post-regulation applications.The PMICs feature fixed-frequency PWM-mode operation with a switching frequency of 2.2MHz. High-frequency operation allows for an all-ceramic capacitor design and small-size external components. The low-resistance on-chip switches ensure high efficiency at heavy loads while minimizing critical inductances, making the layout a much simpler task with respect to discrete solutions. Internal current sensing and loop compensation reduce board space and system cost.The PMICs offer a spread-spectrum option to reduce radiated emissions. Two of the four buck converters operate 180° out-of-phase with the internal clock. This feature reduces the necessary input capacitance and improves EMI as well. All four buck converters operate in constant PWM mode outside the AM band. The PMICs offer a SYNC input to synchronize to an external clock.The PMICs provide individual enable inputs and power-good/reset outputs, as well as factory-programmable PG times.The PMICs offer several important protection features including: input overvoltage protection, input undervoltage lockout, cycle-by-cycle current limiting, and overtemperature shutdown.The MAX20029/MAX20029B/MAX20029C//MAX20029D PMICs are available in a 28-pin TQFN package with an exposed pad and are specified for operation over the -40°C to +125°C automotive temperature range.ApplicationsAutomotiveIndustrial |
MAX20029DAutomotive Quad/Triple Low-Voltage Step-Down DC-DC Converters | Special Purpose Regulators | 1 | Active | The MAX20029/MAX20029B/MAX20029C/MAX20029D power-management ICs (PMICs) integrate four low-voltage, high-efficiency, step-down DC-DC converters. Each of the four outputs is factory or resistor programmable between 1V to 4.0V (MAX20029/MAX20029B) or 0.7V to 3.8V (MAX20029C/MAX20029D). The MAX20029/ MAX20029C has two 0.5A/1A/1.5A channels and two 0.5A/1.5A channels, while the MAX20029B/MAX20029D has two 0.5A/1.5A channels and by combining channels 1 and 2, a single 2A/3A channel. The PMICs operate from 3.0V to 5.5V, making them ideal for automotive point-of-load and post-regulation applications.The PMICs feature fixed-frequency PWM-mode operation with a switching frequency of 2.2MHz. High-frequency operation allows for an all-ceramic capacitor design and small-size external components. The low-resistance on-chip switches ensure high efficiency at heavy loads while minimizing critical inductances, making the layout a much simpler task with respect to discrete solutions. Internal current sensing and loop compensation reduce board space and system cost.The PMICs offer a spread-spectrum option to reduce radiated emissions. Two of the four buck converters operate 180° out-of-phase with the internal clock. This feature reduces the necessary input capacitance and improves EMI as well. All four buck converters operate in constant PWM mode outside the AM band. The PMICs offer a SYNC input to synchronize to an external clock.The PMICs provide individual enable inputs and power-good/reset outputs, as well as factory-programmable PG times.The PMICs offer several important protection features including: input overvoltage protection, input undervoltage lockout, cycle-by-cycle current limiting, and overtemperature shutdown.The MAX20029/MAX20029B/MAX20029C//MAX20029D PMICs are available in a 28-pin TQFN package with an exposed pad and are specified for operation over the -40°C to +125°C automotive temperature range.ApplicationsAutomotiveIndustrial |