| DC/DC & AC/DC (Off-Line) SMPS Evaluation Boards | 3 | Active | |
MAX175464.5V–42V, 5A, High-Efficiency, Synchronous Step-Down DC-DC Converter with Internal Compensation | Evaluation Boards | 3 | Active | The MAX17546 high-efficiency, high-voltage, synchronous step-down DC-DC converter with integrated high-side MOSFET operates over a 4.5V to 42V input. The converter can deliver up to 5A and generates output voltages from 0.9V up to 0.9 x VIN. The feedback (FB) voltage is accurate to within ±1.4% over -40°C to 125°C.The MAX17546 uses peak current-mode control. The device can be operated in the pulse-width modulation (PWM), pulse-frequency modulation (PFM), and discontinuous conduction mode (DCM) control schemes.The device is available in a 20-pin (5mm x 5mm) Thin QFN (TQFN) package. Simulation models are available.ApplicationsBase Station Power SuppliesDistributed Supply RegulationGeneral-Purpose Point-of-LoadHigh-Voltage Single-Board SystemsIndustrial Power SuppliesWall Transformer Regulation |
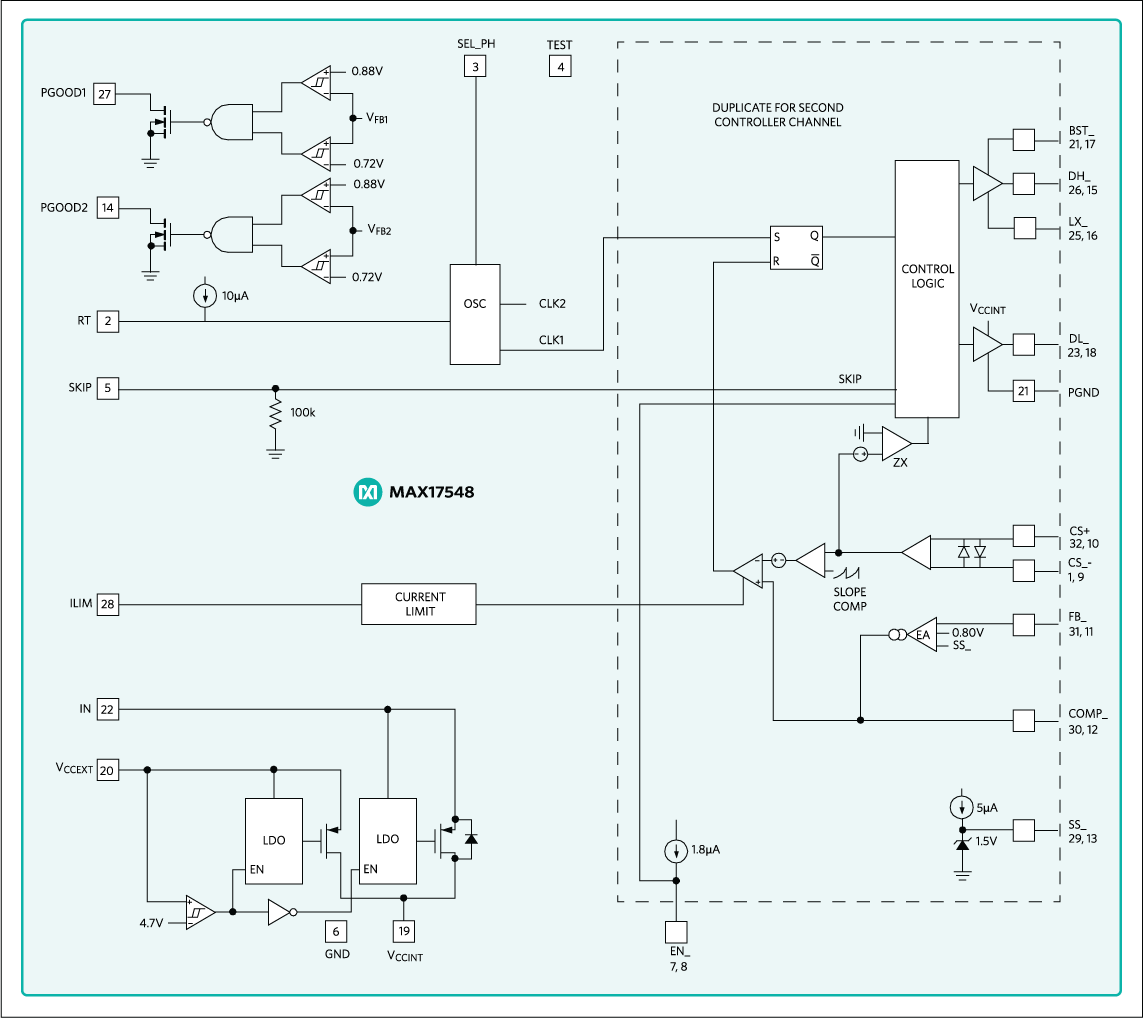
MAX1754842V, Dual-Output, Synchronous Step-Down Controller | Integrated Circuits (ICs) | 3 | Active | The MAX17548 is a dual-output, synchronous step-down controller that drives nMOSFETs.The device features a peak-current-mode, constant frequency architecture, allowing it to operate up to 2.2MHz. The device can be configured as two single-phase, independent 10A power supplies or as a dualphase, single-output 20A power supply. The device also provides the ability to run two controllers 180° out-of-phase to reduce the power loss and noise due to the input-capacitor ESR.The IC supports current sensing using either an external current-sense resistor for accuracy or an inductor DCR for improved system efficiency. Current foldback limits MOSFET power dissipation under short-circuit conditions.The IC provides independent adjustable soft-start for each output and can start up monotonically into a prebiased output. The IC can be configured in either PWM or DCM modes of operation, depending on whether constant-frequency operation or light-load efficiency is desired.The IC operates over the -40°C to +125°C temperature range and is available in a lead(Pb)-free, 32-pin TQFN, 5mm x 5mm package with an exposed pad.ApplicationsComputerized Numerical ControlDistributed DC Power SystemsIndustrial Power SuppliesMotion ControlProgrammable Logic Controllers |
| DC/DC & AC/DC (Off-Line) SMPS Evaluation Boards | 5 | Active | |
| Evaluation Boards | 4 | Active | |
MAX1755260V, 100mA, Ultra-Small, High-Efficiency, Synchronous Step-Down DC-DC Converter with 22μA No-Load Supply Current | Evaluation Boards | 10 | Active | The Himalaya series of voltage regulator ICs, power modules, and chargers enable cooler, smaller, and simpler power-supply solutions. The MAX17552/ MAX17552A/MAX17552B high-efficiency, high-voltage, Himalaya synchronous step-down DC-DC converters with integrated MOSFETs operate over a 4V to 60V input voltage range.. The converters can deliver output current up to 100mA at output voltages of 0.8V to 0.9 x VIN. The output voltage is accurate to within ±1.75% over the -40°C to +125°C temperature range.The devices employ a peak-current-mode control architecture with a MODE pin that can be used to operate the device in pulse-width modulation (PWM) or pulse-frequency modulation (PFM) control schemes. PWM operation provides constant frequency operation at all loads and is useful in applications sensitive to variable switching frequency. PFM operation disables negative inductor current and additionally skips pulses at light loads for high efficiency. The converters consume only 22µA of no-load supply current in PFM mode. The low-resistance, on-chip MOSFETs ensure high efficiency at full load and simplify PCB layout.The devices offer programmable switching frequency to optimize solution size and efficiency. Programmable softstart allows the user to reduce the inrush currents. During overload, the MAX17552 implements a hysteretic cycle-by-cycle peak-current-limit protection scheme, while the MAX17552A/MAX17552B implements a HICCUP-type overload protection scheme to protect the inductor and the internal FETs. An EN/UVLO pin allows the user to turn on/off the device at the desired input-voltage level. An open-drain active-low RESET pin allows output-voltage monitoring. The devices operate over the -40°C to +125°C industrial temperature range and is available in a compact 10-pin (3mm x 2mm) TTDFN/TDFN-CU and 10-pin (3mm x 3mm) µMAX®packages. Simulation models are available.Applications4–20mA Current-Loop Powered SensorsBattery-Powered EquipmentGeneral-Purpose Point-of-LoadHigh-Voltage LDO ReplacementHVAC and Building ControlIndustrial Sensors and Process Control |
MAX17552A60V, 100mA, Ultra-Small, High-Efficiency, Synchronous Step-Down DC-DC Converter with 22μA No-Load Supply Current | Voltage Regulators - DC DC Switching Regulators | 1 | Active | The Himalaya series of voltage regulator ICs, power modules, and chargers enable cooler, smaller, and simpler power-supply solutions. The MAX17552/ MAX17552A/MAX17552B high-efficiency, high-voltage, Himalaya synchronous step-down DC-DC converters with integrated MOSFETs operate over a 4V to 60V input voltage range.. The converters can deliver output current up to 100mA at output voltages of 0.8V to 0.9 x VIN. The output voltage is accurate to within ±1.75% over the -40°C to +125°C temperature range.The devices employ a peak-current-mode control architecture with a MODE pin that can be used to operate the device in pulse-width modulation (PWM) or pulse-frequency modulation (PFM) control schemes. PWM operation provides constant frequency operation at all loads and is useful in applications sensitive to variable switching frequency. PFM operation disables negative inductor current and additionally skips pulses at light loads for high efficiency. The converters consume only 22µA of no-load supply current in PFM mode. The low-resistance, on-chip MOSFETs ensure high efficiency at full load and simplify PCB layout.The devices offer programmable switching frequency to optimize solution size and efficiency. Programmable softstart allows the user to reduce the inrush currents. During overload, the MAX17552 implements a hysteretic cycle-by-cycle peak-current-limit protection scheme, while the MAX17552A/MAX17552B implements a HICCUP-type overload protection scheme to protect the inductor and the internal FETs. An EN/UVLO pin allows the user to turn on/off the device at the desired input-voltage level. An open-drain active-low RESET pin allows output-voltage monitoring. The devices operate over the -40°C to +125°C industrial temperature range and is available in a compact 10-pin (3mm x 2mm) TTDFN/TDFN-CU and 10-pin (3mm x 3mm) µMAX®packages. Simulation models are available.Applications4–20mA Current-Loop Powered SensorsBattery-Powered EquipmentGeneral-Purpose Point-of-LoadHigh-Voltage LDO ReplacementHVAC and Building ControlIndustrial Sensors and Process Control |
| Voltage Regulators - DC DC Switching Regulators | 8 | Active | |
| Evaluation Boards | 8 | Active | |
MAX17555Integrated 60V, 50mA, Ultra-Small, High Efficiency, Synchronous Step-Down DC-DC Converters | Power Management (PMIC) | 6 | Active | The MAX17554 and MAX17555 are ultra-small, high-efficiency, high voltage, synchronous step-down DC-DC converters with integrated MOSFETs that operate over a wide input voltage range and deliver up to 50mA of load current. The MAX17554 operates over a wide input voltage range from 10V to 60V and the MAX17555 operates over a wide input voltage range from 4V to 60V. The MAX17554 offers a converter solution with only three active pins, whereas the MAX17555 offers a flexible converter design in terms of EN/UV and HYST thresholds and active-low RESET features. The MAX17554A/MAX17555A and the MAX17554B/MAX17555B are fixed 3.3V and 5V output voltage devices, respectively. The MAX17554C/MAX17555C are adjustable output (0.8V to 0.9 x VIN) devices. The feedback voltage regulation accuracy of the converters over the -40°C to +125°C temperature range is ±1.5% for the MAX17554A/MAX17555A and the MAX17554B/MAX17555B, and ±1.25% for the MAX17554C/MAX17555C.The devices feature a peak-current mode control architecture. During normal operation, at each rising edge of the clock, the high-side p-MOSFET turns on and remains on until either the appropriate or maximum duty cycle is reached or the peak current limit is detected. During the high-side p-MOSFET on-time, the inductor current ramps up. During the rest of the switching cycle or until the inductor current reaches zero, the high-side p-MOSFET remains off, the low-side n-MOSFET remains on, and the inductor current ramps down. The device features the Discontinuous Conduction Mode (DCM), in which the negative inductor current is inhibited to enable higher light load efficiency. In DCM, the device operates at a fixed switching frequency until the minimum on-time is reached. If the load demand is less than the energy corresponding to the minimum on-time pulse, the converter skips pulses to maintain output voltage regulation.A fixed soft-start time of 0.8ms (typ) allows users to reduce input inrush current. The MAX17555 features an enable/undervoltage lockout (EN/UV) and a hysteresis (HYST) pins to allow the users to turn the device on or off at the desired input-voltage level. The MAX17555 also features an open-drain active-low RESET pin to provide a power-good signal to the system upon achieving successful regulation of the output voltage.ApplicationsFactory AutomationAftermarket Market AutomotiveGeneral Point of Load |