A
Analog Devices Inc./Maxim Integrated
| Series | Category | # Parts | Status | Description |
|---|---|---|---|---|
| Part | Spec A | Spec B | Spec C | Spec D | Description |
|---|---|---|---|---|---|
| Series | Category | # Parts | Status | Description |
|---|---|---|---|---|
| Part | Spec A | Spec B | Spec C | Spec D | Description |
|---|---|---|---|---|---|
| Part | Category | Description |
|---|---|---|
Analog Devices Inc./Maxim Integrated LTC1879EGN#TRUnknown | Integrated Circuits (ICs) | IC REG BUCK ADJ 1.2A 16SSOP |
Analog Devices Inc./Maxim Integrated LTC2208CUP#TRUnknown | Integrated Circuits (ICs) | IC ADC 16BIT 130MSPS 64-QFN |
Analog Devices Inc./Maxim Integrated ADP2108ACBZ-1.1-R7Obsolete | Integrated Circuits (ICs) | IC REG BUCK 1.1V 600MA 5WLCSP |
Analog Devices Inc./Maxim Integrated EV1HMC832ALP6GObsolete | Development Boards Kits Programmers | EVAL BOARD FOR HMC832ALP6GE |
Analog Devices Inc./Maxim Integrated LTC488ISWUnknown | Integrated Circuits (ICs) | IC LINE RCVR RS485 QUAD 16-SOIC |
Analog Devices Inc./Maxim Integrated LTC6946IUFD-2Obsolete | Integrated Circuits (ICs) | IC CLK/FREQ SYNTH 28QFN |
Analog Devices Inc./Maxim Integrated MAX5556ESA+TObsolete | Integrated Circuits (ICs) | IC DAC/AUDIO 16BIT 50K 8SOIC |
Analog Devices Inc./Maxim Integrated EVAL-FLTR-LD-1RZUnknown | Unclassified | EVAL BRD FOR AD800 SERIES |
Analog Devices Inc./Maxim Integrated | Development Boards Kits Programmers | BOARD EVAL FOR AD9963 |
Analog Devices Inc./Maxim Integrated LTC1296CCSW#TRUnknown | Integrated Circuits (ICs) | IC DATA ACQ SYS 12BIT 5V 20SOIC |
| Series | Category | # Parts | Status | Description |
|---|---|---|---|---|
| Integrated Circuits (ICs) | 2 | Active | ||
| Power Management (PMIC) | 11 | Active | ||
MAX16133Low-Voltage, Precision, Single/Dual/Triple/Quad-Voltage μP Supervisors | Power Management (PMIC) | 14 | Active | The MAX16132–MAX16135 are low-voltage, ±1% accurate, single, dual, triple, and quad-voltage μP supervisors that monitor up to 4 system-supply voltages for undervoltage and overvoltage faults. The MAX16132–MAX16134 feature independent reset outputs, while the MAX16135 features dual reset outputs. For the MAX16132–MAX16134, a reset output asserts when the voltage at its corresponding input falls outside a factory-trimmed undervoltage and overvoltage window threshold. The reset is maintained for a minimum timeout period after voltage at the input falls within the factory-set window threshold. For the MAX16135, a reset output asserts when either, or both, of the corresponding inputs fall outside the factory-trimmed undervoltage and overvoltage window thresholds. See Selector Guide for available options. These integrated supervisory circuits significantly improve system reliability and reduce size compared to separate ICs or discrete components.The MAX16132–MAX16135 are fixed-threshold devices. The nominal input voltage for any input is factory programmable from 1.0V to 5.0V, providing a wide range of threshold selections.The window threshold levels are factory programmable from ±4% to ±11%, with ±1% resolution and 0.25% or 0.50% hysteresis. The ±1% threshold accuracy over temperature and window threshold monitoring make these devices ideal for automotive ADAS applications.The reset outputs are active-low, open-drain, and are guaranteed to be in the correct reset output logic state when VDDremains greater than 1.07V. All devices are offered with 23 reset timeout periods ranging from 20µs (min) to 1200ms (min). All reset outputs share the same factory-set reset timeout period.The MAX16132–MAX16135 are available in a small 8-pin SOT23 package and specified over the automotive temperature range of -40°C to +125°C.Design Solution: Gatekeeping Soldiers Protect ADAS Power Supply Voltage Integrity ›Design Solution: Get More From Your System With a Cutting-Edge Supervisory IC ›ApplicationsADASMultivoltage ASICsServersStorage Equipment |
MAX16134Low-Voltage, Precision, Single/Dual/Triple/Quad-Voltage μP Supervisors | Power Management - Specialized | 8 | Active | The MAX16132–MAX16135 are low-voltage, ±1% accurate, single, dual, triple, and quad-voltage μP supervisors that monitor up to 4 system-supply voltages for undervoltage and overvoltage faults. The MAX16132–MAX16134 feature independent reset outputs, while the MAX16135 features dual reset outputs. For the MAX16132–MAX16134, a reset output asserts when the voltage at its corresponding input falls outside a factory-trimmed undervoltage and overvoltage window threshold. The reset is maintained for a minimum timeout period after voltage at the input falls within the factory-set window threshold. For the MAX16135, a reset output asserts when either, or both, of the corresponding inputs fall outside the factory-trimmed undervoltage and overvoltage window thresholds. See Selector Guide for available options. These integrated supervisory circuits significantly improve system reliability and reduce size compared to separate ICs or discrete components.The MAX16132–MAX16135 are fixed-threshold devices. The nominal input voltage for any input is factory programmable from 1.0V to 5.0V, providing a wide range of threshold selections.The window threshold levels are factory programmable from ±4% to ±11%, with ±1% resolution and 0.25% or 0.50% hysteresis. The ±1% threshold accuracy over temperature and window threshold monitoring make these devices ideal for automotive ADAS applications.The reset outputs are active-low, open-drain, and are guaranteed to be in the correct reset output logic state when VDDremains greater than 1.07V. All devices are offered with 23 reset timeout periods ranging from 20µs (min) to 1200ms (min). All reset outputs share the same factory-set reset timeout period.The MAX16132–MAX16135 are available in a small 8-pin SOT23 package and specified over the automotive temperature range of -40°C to +125°C.Design Solution: Gatekeeping Soldiers Protect ADAS Power Supply Voltage Integrity ›Design Solution: Get More From Your System With a Cutting-Edge Supervisory IC ›ApplicationsADASMultivoltage ASICsServersStorage Equipment |
| Power Management (PMIC) | 6 | Active | ||
| Evaluation and Demonstration Boards and Kits | 5 | Active | ||
MAX161371% Accuracy Single-Window Voltage Monitor with BIST | Integrated Circuits (ICs) | 3 | Active | The MAX16137 is a low-voltage, ±1% accurate supervisory circuit that monitors a single system supply voltage for undervoltage and overvoltage faults within a factory-set threshold window. When the monitored supply voltage drops below the undervoltage threshold or goes above the overvoltage threshold, the reset output asserts low. The reset output deasserts after the reset timeout period when the supply voltage returns to within the undervoltage and overvoltage threshold window. The reset output is active-low available in either the push-pull or open-drain options.The MAX16137 offers factory-trimmed nominal input voltage options from 0.5V to 5V in approximately 20mV increment. A variety of factory-trimmed undervoltage/overvoltage thresholds from ±4% to ±11% are available to accommodate different supply voltages and tolerances.The MAX16137 features a unique Built-In-Self-Test (BIST) diagnostic capability that monitors the health of the internal reset circuit during power-up. If the built-in-self-test fails, the MAX16137 asserts active-low BIST low. During normal operation, the MAX16137 performs an on-demand BIST when the active-low CLR/BIST is pulled low for more than 150μs. See the Built-In-Self-Test section for more details.The MAX16137 is available in a small, 2mm x 2mm, 8-pin TDFN side-wettable package with exposed pad and operates over the automotive temperature range of -40°C to +125°C.ApplicationsAdvanced Driver-Assistance Systems (ADAS)Multivoltage ASICsServersStorage Equipment |
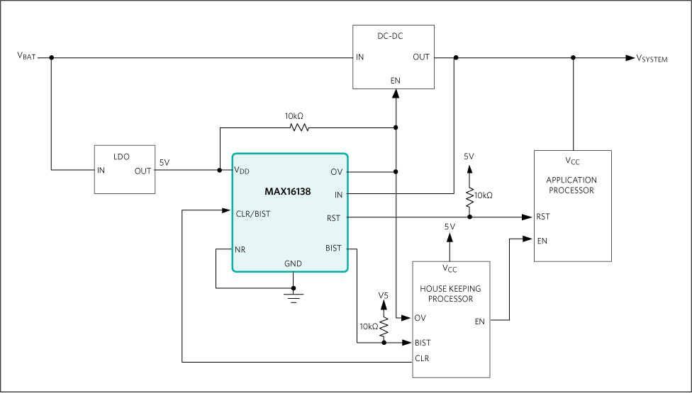
MAX16138±0.7% Accuracy Single-Window Voltage Monitor with BIST | Power Management (PMIC) | 2 | Active | The MAX16138 is a low-voltage, ±0.7% accurate supervisory circuit that monitors a single system supply voltage for undervoltage and overvoltage faults within a factory set threshold window. When the monitored supply voltage drops below the undervoltage threshold or goes above the overvoltage threshold, the reset output asserts low. The reset output deasserts after the reset timeout period when the supply voltage returns within the undervoltage and overvoltage threshold window.The reset output is active low available in either the push-pull or open-drain options. The MAX16138 offers factory-trimmed nominal input voltage options from 0.51V to 5.01V in approximately 20mV increment. A variety of factory-trimmed undervoltage/overvoltage thresholds from ±2% to ±9% are available to accommodate different supply voltages and tolerances.The MAX16138 features a unique Built-In-Self-Test (BIST) diagnostic capability that monitors the health of the internal reset circuit during power-up. If the built-in-self-test fails, the MAX16138 asserts low. During normal operation, the MAX16138 performs an on-demand BIST when the is pulled low for more than 150μs. See the Built-In Self-Test section for more details.The MAX16138 is available in a small, 2mm x 2mm, 8-pin TDFN side-wettable package and operates over the automotive temperature range of -40°C to +125°C.ApplicationsAdvanced Driver-Assistance Systems (ADAS)Multivoltage ASICsServersStorage Equipment |
MAX1614High-Side, n-Channel MOSFET Switch Driver | Power Management (PMIC) | 4 | Active | The MAX1614 drives high-side, n-channel power MOSFETs to provide battery power-switching functions in portable equipment. The n-channel power MOSFETs typically have one-third the on-resistance of p-channel MOSFETs of similar size and cost. An internal micropower regulator and charge pump generate the high-side drive output voltage, while requiring no external components.The MAX1614 also features a 1.5%-accurate low-battery comparator that can be used to indicate a low-battery condition, provide an early power-fail warning to the system microprocessor, or disconnect the battery from the load, preventing deep discharge and battery damage. An internal latch allows for pushbutton on/off control with very low current consumption. Off-mode current consumption is only 6µA while normal operation requires less than 25µA. The MAX1614 is available in the space-saving µMAX® package that occupies about 60% less space than a standard 8-pin SO.ApplicationsBattery PacksHandheld Instruments (PDAs, Palmtops)Notebook ComputersPortable Equipment |
| Power Management (PMIC) | 5 | Active | ||