A
Analog Devices Inc./Maxim Integrated
| Series | Category | # Parts | Status | Description |
|---|---|---|---|---|
| Part | Spec A | Spec B | Spec C | Spec D | Description |
|---|---|---|---|---|---|
| Series | Category | # Parts | Status | Description |
|---|---|---|---|---|
| Part | Spec A | Spec B | Spec C | Spec D | Description |
|---|---|---|---|---|---|
| Part | Category | Description |
|---|---|---|
Analog Devices Inc./Maxim Integrated LTC1879EGN#TRUnknown | Integrated Circuits (ICs) | IC REG BUCK ADJ 1.2A 16SSOP |
Analog Devices Inc./Maxim Integrated LTC2208CUP#TRUnknown | Integrated Circuits (ICs) | IC ADC 16BIT 130MSPS 64-QFN |
Analog Devices Inc./Maxim Integrated ADP2108ACBZ-1.1-R7Obsolete | Integrated Circuits (ICs) | IC REG BUCK 1.1V 600MA 5WLCSP |
Analog Devices Inc./Maxim Integrated EV1HMC832ALP6GObsolete | Development Boards Kits Programmers | EVAL BOARD FOR HMC832ALP6GE |
Analog Devices Inc./Maxim Integrated LTC488ISWUnknown | Integrated Circuits (ICs) | IC LINE RCVR RS485 QUAD 16-SOIC |
Analog Devices Inc./Maxim Integrated LTC6946IUFD-2Obsolete | Integrated Circuits (ICs) | IC CLK/FREQ SYNTH 28QFN |
Analog Devices Inc./Maxim Integrated MAX5556ESA+TObsolete | Integrated Circuits (ICs) | IC DAC/AUDIO 16BIT 50K 8SOIC |
Analog Devices Inc./Maxim Integrated EVAL-FLTR-LD-1RZUnknown | Unclassified | EVAL BRD FOR AD800 SERIES |
Analog Devices Inc./Maxim Integrated | Development Boards Kits Programmers | BOARD EVAL FOR AD9963 |
Analog Devices Inc./Maxim Integrated LTC1296CCSW#TRUnknown | Integrated Circuits (ICs) | IC DATA ACQ SYS 12BIT 5V 20SOIC |
| Series | Category | # Parts | Status | Description |
|---|---|---|---|---|
| Data Acquisition | 14 | Active | ||
MAX1570White LED Current Regulator with 1x/1.5x High-Efficiency Charge Pump | Integrated Circuits (ICs) | 2 | Active | The MAX1570 fractional charge pump drives up to five white LEDs with regulated constant current for uniform intensity. The MAX1570 maintains the highest possible efficiency over the full 1-cell lithium-ion (Li+) battery input voltage range by utilizing a 1x/1.5x fractional charge pump and very-low-dropout current regulators. The MAX1570 operates with 1MHz fixed-frequency switching, allowing for tiny external components. The regulation scheme is optimized to ensure low EMI and low input ripple.An external resistor sets the full-scale LED current, while two digital inputs control on/off and select between three levels of brightness. A pulse-width modulation (PWM) signal can also be used to modulate LED brightness.The MAX1570 is available in 16-pin 4mm x 4mm Thin QFN packaging (0.8mm max height).ApplicationsCell Phones/SmartphonesDigital Cameras and CamcordersPDAs and Palmtop ComputersPortable MP3 PlayersWhite LED Backlighting |
| Voltage Regulators - DC DC Switching Regulators | 7 | Active | ||
MAX1573White LED 1x/1.5x Charge Pump in UCSP and Thin QFN | Integrated Circuits (ICs) | 10 | Active | The MAX1573 fractional charge pump drives up to four white LEDs with regulated constant current for uniform intensity. By utilizing proprietary adaptive 1x/1.5x modes and ultra-low-dropout current regulators, it maintains the highest possible efficiency over the full 1-cell Li+ battery input voltage range. The 1MHz fixed-frequency switching allows for tiny external components and the regulation scheme is optimized to ensure low EMI and low input ripple.An external resistor sets the full-scale LED current, while two digital inputs control on/off and select amongst three levels of brightness. A pulse-width modulation (PWM) signal can also be used to modulate LED brightness, requiring no additional components.The MAX1573 is available in the tiny chip-scale UCSP™ (4 x 4 grid) and 16-pin thin QFN packages.ApplicationsCell Phones/SmartphonesMP3 PlayersOther Handhelds with Color DisplaysPDAs, Digital Cameras, and Camcorders |
| LED Drivers | 3 | Active | ||
| LED Drivers | 6 | Active | ||
| LED Drivers | 3 | Active | ||
| Integrated Circuits (ICs) | 3 | Active | ||
| Integrated Circuits (ICs) | 2 | Active | ||
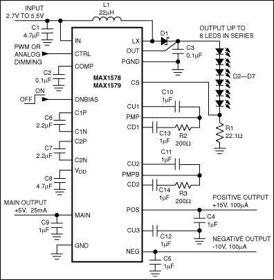
MAX1579Complete Bias and White LED Power Supplies for Small TFT Displays | Integrated Circuits (ICs) | 2 | Active | The MAX1578/MAX1579 provide four regulated outputs to meet all the voltage requirements for small activematrix TFT-LCD displays in handheld devices where minimum external components and high efficiency are required. Each device consists of three advanced charge pumps for LCD bias power and a step-up converter for driving up to 8 series white LEDs for backlighting. The input voltage range is from 2.7V to 5.5V.The charge pumps provide fixed +5V, +15V, and -10V for the LCD bias circuits. No external diodes are needed. A high-efficiency, fractional (1.5x/2x) charge pump followed by a low-dropout linear regulator provides +5V to power the source driver. Automatic mode changing achieves the highest conversion efficiency. Two multistage, high-voltage charge pumps generate +15V and -10V to provide VONand VOFF, respectively. Utilizing a unique clocking scheme and internal drivers, these charge pumps eliminate parasitic charge-current glitches and reduce maximum input current, resulting in low electromagnetic emissions. The outputs are sequenced during startup and shutdown. In shutdown, the outputs are discharged to zero.The high-efficiency inductor step-up converter drives up to 8 white LEDs in series with a constant current to provide backlighting. The series connection allows the LED currents to be identical for uniform brightness and minimizes the number of traces to the LEDs. The MAX1578 regulates constant LED current over the entire temperature range. The MAX1579 features a temperature derating function to avoid overdriving the white LEDs during high ambient temperatures, enabling higher drive current below +42°C.The MAX1578/MAX1579 are available in space-saving 24-lead 4mm x 4mm thin QFN packages.ApplicationsInternet AppliancesLCD Displays with White LED BacklightPDAs, PalmtopsSmartphones |