MAX1558HDual, 3mm x 3mm, 1.2A/Programmable-Current USB Switches with Autoreset | Integrated Circuits (ICs) | 1 | Active | The MAX1558/MAX1558H are dual, current-limited switches with autoreset for USB applications. Autoreset latches the switch off if it is shorted for more than 20ms, saving system power. The shorted output is then tested to determine when the short is removed to automatically restart the channel. Each channel delivers up to 1.2A and meets all IEC specifications for USB ports. Low quiescent supply current (45µA) and standby current (3µA) conserve battery power in portable applications.The MAX1558/MAX1558H safety features ensure that the USB port is protected. Built-in thermal-overload protection limits power dissipation and junction temperature. Accurate, programmable current-limiting circuitry protects the input supply against both overload and short-circuit conditions. 20ms fault blanking enables the circuit to ignore transient faults, such as those caused when hot swapping a capacitive load, preventing false alarms to the host system. The MAX1558/MAX1558H also feature reverse-current protection circuitry to block current flow from the output to the input when the switches are off.The MAX1558/MAX1558H are available in space-saving 3mm x 3mm, 10-pin TDFN packages. The MAX1558 is enabled with an active-low signal, and the MAX1558H is enabled with an active-high signal.ApplicationsDocking StationsNotebook Computers and DesktopsPDAs and Palmtop ComputersUSB Ports and Hubs |
| Power Management (PMIC) | 1 | Active | |
| Data Acquisition | 8 | Active | |
| LED Drivers | 4 | Active | |
MAX1562Programmable, 4A, USB, Current-Limited Switches with Autoreset and Fault Blanking | Specialized | 5 | Active | The MAX1562/MAX1562H/MAX1563 single current-limited switches provide up to 4A to power up to eight USB ports. They operate from a 4V to 5.5V input supply and consume only 40µA of quiescent current when operating and only 3µA in shutdown.The MAX1562/MAX1562H/MAX1563s' autoreset feature latches the switch off if the output is shorted, thereby saving system power. When the short is removed, the switch is reactivated. A fault-blanking feature enables the circuit to ignore momentary faults, such as those caused when hot swapping a capacitive load, preventing false alarms to the host system. Fault blanking also prevents fault signals from being issued when the device powers up the load.The MAX1562/MAX1562H/MAX1563 provide several safety features to protect the USB port. Built-in thermal-overload protection turns off the switch when the die temperature exceeds +160°C. Accurate internal current-limiting circuitry protects the input supply against both overload and short-circuit conditions. An open-drain fault signal (FAULT) notifies the microprocessor when a thermal-overload, current-limit, undervoltage lockout (UVLO), or short-circuit fault occurs.The MAX1562 has an active-low ON, and the MAX1562H has an active-high ON enable input. The MAX1563 has a selectable active-high or active-low, logic-controlled enable. The current limit is programmed from 1A to 4A using a resistor.The MAX1562/MAX1562H are available in 8-pin SO packages and are pin-compatible upgrades to the MIC2545A/MIC2549A. The MAX1563 provides the same features and higher current performance in a smaller 12-pin (4mm x 4mm) Thin QFN package. These devices operate over an extended temperature range (-40°C to +85°C). An evaluation kit is available to speed designs.ApplicationsDesktop ComputersDocking StationsNotebook ComputersPDAs and Palmtop ComputersUSB Ports and Hubs |
MAX1563Programmable, 4A, USB, Current-Limited Switches with Autoreset and Fault Blanking | Specialized | 4 | Active | The MAX1562/MAX1562H/MAX1563 single current-limited switches provide up to 4A to power up to eight USB ports. They operate from a 4V to 5.5V input supply and consume only 40µA of quiescent current when operating and only 3µA in shutdown.The MAX1562/MAX1562H/MAX1563s' autoreset feature latches the switch off if the output is shorted, thereby saving system power. When the short is removed, the switch is reactivated. A fault-blanking feature enables the circuit to ignore momentary faults, such as those caused when hot swapping a capacitive load, preventing false alarms to the host system. Fault blanking also prevents fault signals from being issued when the device powers up the load.The MAX1562/MAX1562H/MAX1563 provide several safety features to protect the USB port. Built-in thermal-overload protection turns off the switch when the die temperature exceeds +160°C. Accurate internal current-limiting circuitry protects the input supply against both overload and short-circuit conditions. An open-drain fault signal (FAULT) notifies the microprocessor when a thermal-overload, current-limit, undervoltage lockout (UVLO), or short-circuit fault occurs.The MAX1562 has an active-low ON, and the MAX1562H has an active-high ON enable input. The MAX1563 has a selectable active-high or active-low, logic-controlled enable. The current limit is programmed from 1A to 4A using a resistor.The MAX1562/MAX1562H are available in 8-pin SO packages and are pin-compatible upgrades to the MIC2545A/MIC2549A. The MAX1563 provides the same features and higher current performance in a smaller 12-pin (4mm x 4mm) Thin QFN package. These devices operate over an extended temperature range (-40°C to +85°C). An evaluation kit is available to speed designs.ApplicationsDesktop ComputersDocking StationsNotebook ComputersPDAs and Palmtop ComputersUSB Ports and Hubs |
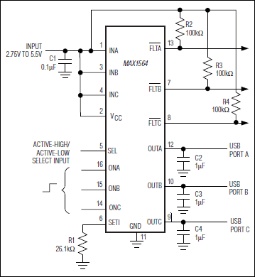
MAX1564Triple 1.2A USB Switch in 4mm x 4mm Thin QFN | Specialized | 2 | Active | The MAX1564 triple, current-limited USB switch comes in a space-saving, 16-pin, 4mm x 4mm thin QFN package. Each channel meets all IEC specifications for USB ports. The device is capable of supplying up to 1.2A from each output. The MAX1564 has multiple protection features, including thermal shutdown to limit junction temperature in case of a prolonged short or overload condition. Reverse-current protection circuitry blocks current flow from output to input regardless of the switch state. The IC has accurate, user-programmable current-limiting circuitry to protect the input supply against overload.Each output of the MAX1564 has short-circuit protection that latches off the switch when the output is shorted for more than 20ms, thereby saving system power. Auto-restart then tests the shorted output with a 25mA current to determine when the short is removed, then automatically restarts the output. Independent open-drain fault signals notify the microprocessor that the internal current limit has been reached. A 20ms fault-blanking feature allows momentary faults to be ignored, such as those caused when hot-swapping into a capacitive load. This feature helps avoid issuing false alarms to the host system. Blanking also suppresses errant fault signals when the device is powering up.ApplicationsDesktop ComputersDocking StationsNotebook ComputersUSB HubsUSB Ports |
MAX1565Small, High-Efficiency, Five-Channel Digital Still Camera Power Supply | Special Purpose Regulators | 3 | Active | The MAX1565 provides a complete power-supply solution for digital still and video cameras through the integration of ultra-high-efficiency step-up/step-down DC-to-DC converters along with three auxiliary step-up controllers. The MAX1565 is targeted for applications that use either 2 or 3 alkaline or NiMH batteries as well as those using a single lithium-ion (Li+) battery.The step-up DC-to-DC converter accepts inputs from 0.7V to 5.5V and regulates a resistor-adjustable output from 2.7V to 5.5V. It uses internal MOSFETs to achieve 95% efficiency. Adjustable operating frequency facilitates design for optimum size, cost, and efficiency.The step-down DC-to-DC converter can produce output voltages as low as 1.25V and also utilizes internal MOSFETs to achieve 95% efficiency. An internal soft-start ramp minimizes surge current from the battery. The converter can operate from the step-up output providing buck-boost capability with up to 90% compound efficiency, or it can run directly from the battery if buck- boost operation is not needed.The MAX1565 features auxiliary step-up controllers that power CCD, LCD, motor actuator, and backlight circuits. The device also features low-cost expandability by supplying power, an oscillator signal, and a reference to the MAX1801 SOT23 slave controller that supports step-up, SEPIC, and flyback configurations. The MAX1565 is available in a space-saving 32-pin thin QFN package.ApplicationsDigital Still CamerasDigital Video CamerasPDAs |
| Integrated Circuits (ICs) | 3 | Active | |
| Special Purpose Regulators | 2 | Active | |