A
Analog Devices Inc./Maxim Integrated
| Series | Category | # Parts | Status | Description |
|---|---|---|---|---|
| Part | Spec A | Spec B | Spec C | Spec D | Description |
|---|---|---|---|---|---|
| Series | Category | # Parts | Status | Description |
|---|---|---|---|---|
| Part | Spec A | Spec B | Spec C | Spec D | Description |
|---|---|---|---|---|---|
| Part | Category | Description |
|---|---|---|
Analog Devices Inc./Maxim Integrated LTC1879EGN#TRUnknown | Integrated Circuits (ICs) | IC REG BUCK ADJ 1.2A 16SSOP |
Analog Devices Inc./Maxim Integrated LTC2208CUP#TRUnknown | Integrated Circuits (ICs) | IC ADC 16BIT 130MSPS 64-QFN |
Analog Devices Inc./Maxim Integrated ADP2108ACBZ-1.1-R7Obsolete | Integrated Circuits (ICs) | IC REG BUCK 1.1V 600MA 5WLCSP |
Analog Devices Inc./Maxim Integrated EV1HMC832ALP6GObsolete | Development Boards Kits Programmers | EVAL BOARD FOR HMC832ALP6GE |
Analog Devices Inc./Maxim Integrated LTC488ISWUnknown | Integrated Circuits (ICs) | IC LINE RCVR RS485 QUAD 16-SOIC |
Analog Devices Inc./Maxim Integrated LTC6946IUFD-2Obsolete | Integrated Circuits (ICs) | IC CLK/FREQ SYNTH 28QFN |
Analog Devices Inc./Maxim Integrated MAX5556ESA+TObsolete | Integrated Circuits (ICs) | IC DAC/AUDIO 16BIT 50K 8SOIC |
Analog Devices Inc./Maxim Integrated EVAL-FLTR-LD-1RZUnknown | Unclassified | EVAL BRD FOR AD800 SERIES |
Analog Devices Inc./Maxim Integrated | Development Boards Kits Programmers | BOARD EVAL FOR AD9963 |
Analog Devices Inc./Maxim Integrated LTC1296CCSW#TRUnknown | Integrated Circuits (ICs) | IC DATA ACQ SYS 12BIT 5V 20SOIC |
| Series | Category | # Parts | Status | Description |
|---|---|---|---|---|
LTC6268500MHz Ultra-Low Bias Current FET Input Op Amp | Integrated Circuits (ICs) | 4 | Active | The LTC6268/LTC6269 is a single/dual 500MHz FET-input operational amplifier with extremely low input bias current and low input capacitance. It also features low input-referred current noise and voltage noise making it an ideal choice for high speed transimpedance amplifiers, CCD output buffers, and high-impedance sensor amplifiers. Its low distortion makes the LTC6268/LTC6269 an ideal amplifier for driving SAR ADCs.It operates on 3.1V to 5.25V supply and consumes 16.5mA per amplifier. A shutdown feature can be used to lower power consumption when the amplifier is not in use.The LTC6268 single op amp is available in 8-lead SOIC and 6-lead SOT-23 packages. The SOIC package includes two unconnected pins which can be used to create an input pin guard ring to protect against board leakage currents. The LTC6269 dual op amp is available in 8-lead MSOP with exposed pad and 3mm × 3mm 10-lead DFN packages. They are fully specified over the –40°C to 85°C and the –40°C to 125°C temperature ranges.ApplicationsTrans-Impedance AmplifiersADC DriversCCD Output BufferPhotomultiplier Tube Post-AmplifierLow IBIASCircuits |
LTC6268-104GHz Ultra-Low Bias Current FET Input Op Amp | Instrumentation, Op Amps, Buffer Amps | 4 | Active | The LTC6268-10/LTC6269-10 is a single/dual 4GHz FET-input operational amplifier with extremely low input bias current and low input capacitance. It also features low input-referred current noise and voltage noise making it an ideal choice for high speed transimpedance amplifiers, and high-impedance sensor amplifiers. It is a decompensated op amp that is gain-of-10 stable.It operates on 3.1V to 5.25V supply and consumes 16.5mA per amplifier. A shutdown feature can be used to lower power consumption when the amplifier is not in use.The LTC6268-10 single op amp is available in 8-lead SOIC and 6-lead SOT-23 packages. The SOIC package includes two unconnected pins which can be used to create an input pin guard ring to protect against board leakage currents. The LTC6269-10 dual op amp is available in 8-lead MSOP with exposed pad and 3mm × 3mm 10-lead DFN packages. They are fully specified over the –40°C to 85°C and the –40°C to 125°C temperature ranges.ApplicationsTransimpedance AmplifiersADC DriversPhotomultiplier Tube Post-AmplifierLow IBIASCircuits |
| Integrated Circuits (ICs) | 5 | Active | ||
| Integrated Circuits (ICs) | 3 | Active | ||
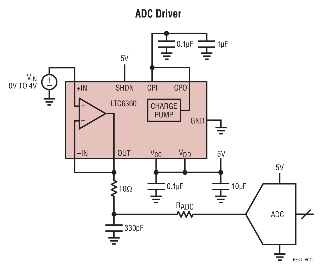
LTC6360Very Low Noise Single-Ended SAR ADC Driver with True Zero Output | Special Purpose Amplifiers | 6 | LTB | The LTC6360 is a very low noise, high precision, high speed amplifier suitable for driving SAR ADCs. The LTC6360 features a total output noise of 2.3nV/√Hzcombined with 150ns settling time to 16-bit levels (AV= 1).While powered from a single 5V supply, the amplifier output can swing to 0V while maintaining high linearity. This is made possible with the inclusion of a very low noise on-chip charge pump that generates a negative voltage to bias the output stage of the amplifier, increasing the allowable negative voltage swing.The LTC6360 is available in a compact 3mm × 3mm, 8-pin leadless DFN package and an 8-pin MSOP package with exposed pad and operates over a –40°C to 125°C temperature range.Applications16-Bit and 18-Bit SAR ADC DriverHigh Speed Buffer AmplifiersLow Noise Signal Processing |
| Amplifiers | 6 | LTB | ||
| Integrated Circuits (ICs) | 13 | LTB | ||
LTC637336V Fully-Differential Programmable-Gain Instrumentation Amplifier with 25pA Input Bias Current | Linear | 3 | Active | The LTC6373 is a precision instrumentation amplifier with fully differential outputs which includes a closely-matched internal resistor network to achieve excellent CMRR, offset voltage, gain error, gain drift, and gain nonlinearity. The user can easily program the gain to one of seven available settings through a 3-bit parallel interface (A2 to A0). The 8th state puts the part in shutdown which reduces the current consumption to 220 μA. Unlike a conventional voltage feedback amplifier, the LTC6373 maintains nearly the same bandwidth across all its gain settings.The LTC6373 features fully differential outputs to drive high performance, differential-input ADCs. The output common mode voltage is independently adjustable via the VOCMpin. The combination of high impedance inputs, DC precision, low noise, low distortion, and high-speed differential ADC drive makes the LTC6373 an ideal candidate for optimizing data acquisition systems.The LTC6373 is available in a 12-lead 4 mm × 4 mm DFN (LFCSP) package and is fully specified over the −40°C to +105°C temperature range.ApplicationsData Acquisition SystemsBiomedical InstrumentationTest and Measurement EquipmentDifferential ADC DriversSingle-Ended-to-Differential ConversionMultiplexed Applications |
LTC64002.2GHz Low Noise, Low Distortion Differential ADC Driver for DC-300MHz | Evaluation Boards | 9 | Active | The LTC6400-14 is a high-speed differential amplifier targeted at processing signals from DC to 300MHz. The part has been specifically designed to drive 12-, 14- and 16-bit ADCs with low noise and low distortion, but can also be used as a general-purpose broadband gain block.The LTC6400-14 is easy to use, with minimal support circuitry required. The output common mode voltage is set using an external pin, independent of the inputs, which eliminates the need for transformers or AC-coupling capacitors in many applications. The gain is internally fixed at 14dB (5V/V).The LTC6400-14 saves space and power compared to alternative solutions using IF gain blocks and transformers. The LTC6400-14 is packaged in a compact 16-lead 3mm × 3mm QFN package and operates over the –40°C to 85°C temperature range.ApplicationsDifferential ADC DriverDifferential Driver/ReceiverSingle Ended to Differential ConversionIF Sampling ReceiversSAW Filter Interfacing |
LTC64011.6GHz Low Noise, Low Distortion Differential ADC Driver for DC-140MHz | Evaluation Boards | 11 | LTB | The LTC6401-14 is a high-speed differential amplifier targeted at processing signals from DC to 140MHz. The part has been specifically designed to drive 12-, 14- and 16-bit ADCs with low noise and low distortion, but can also be used as a general-purpose broadband gain block.The LTC6401-14 is easy to use, with minimal support circuitry required. The output common mode voltage is set using an external pin, independent of the inputs, which eliminates the need for transformers or AC-coupling capacitors in many applications. The gain is internally fixed at 14dB (5V/V).The LTC6401-14 saves space and power compared to alternative solutions using IF gain blocks and transformers. The LTC6401-14 is packaged in a compact 16-lead 3mm × 3mm QFN package and operates over the –40°C to 85°C temperature range.ApplicationsDifferential ADC DriverDifferential Driver/ReceiverSingle Ended to Differential ConversionIF Sampling ReceiversSAW Filter Interfacing |