A
Analog Devices Inc./Maxim Integrated
| Series | Category | # Parts | Status | Description |
|---|---|---|---|---|
| Part | Spec A | Spec B | Spec C | Spec D | Description |
|---|---|---|---|---|---|
| Series | Category | # Parts | Status | Description |
|---|---|---|---|---|
| Part | Spec A | Spec B | Spec C | Spec D | Description |
|---|---|---|---|---|---|
| Part | Category | Description |
|---|---|---|
Analog Devices Inc./Maxim Integrated LTC1879EGN#TRUnknown | Integrated Circuits (ICs) | IC REG BUCK ADJ 1.2A 16SSOP |
Analog Devices Inc./Maxim Integrated LTC2208CUP#TRUnknown | Integrated Circuits (ICs) | IC ADC 16BIT 130MSPS 64-QFN |
Analog Devices Inc./Maxim Integrated ADP2108ACBZ-1.1-R7Obsolete | Integrated Circuits (ICs) | IC REG BUCK 1.1V 600MA 5WLCSP |
Analog Devices Inc./Maxim Integrated EV1HMC832ALP6GObsolete | Development Boards Kits Programmers | EVAL BOARD FOR HMC832ALP6GE |
Analog Devices Inc./Maxim Integrated LTC488ISWUnknown | Integrated Circuits (ICs) | IC LINE RCVR RS485 QUAD 16-SOIC |
Analog Devices Inc./Maxim Integrated LTC6946IUFD-2Obsolete | Integrated Circuits (ICs) | IC CLK/FREQ SYNTH 28QFN |
Analog Devices Inc./Maxim Integrated MAX5556ESA+TObsolete | Integrated Circuits (ICs) | IC DAC/AUDIO 16BIT 50K 8SOIC |
Analog Devices Inc./Maxim Integrated EVAL-FLTR-LD-1RZUnknown | Unclassified | EVAL BRD FOR AD800 SERIES |
Analog Devices Inc./Maxim Integrated | Development Boards Kits Programmers | BOARD EVAL FOR AD9963 |
Analog Devices Inc./Maxim Integrated LTC1296CCSW#TRUnknown | Integrated Circuits (ICs) | IC DATA ACQ SYS 12BIT 5V 20SOIC |
| Series | Category | # Parts | Status | Description |
|---|---|---|---|---|
LTC4080500mA Standalone Li-Ion Charger with Integrated 300mA Synchronous Buck in 3mm × 3mm DFN | PMIC | 7 | Active | The LTC4080X is a complete constant-current/constant-voltage linear battery charger for a single-cell 4.2V lithium-ion/polymer battery with an integrated 300mA synchronous buck converter. A 3mm × 3mm DFN package and low external component count make the LTC4080X especially suitable for portable applications. Furthermore, the LTC4080X is specifically designed to work within USB power specifications.TheCHRGpin indicates when charge current has dropped to ten percent of its programmed value (C/10). An internal 4.5 hour timer terminates the charge cycle. The full-featured LTC4080X battery charger also includes automatic recharge and soft-start to limit inrush current. If trickle charging is desired, refer to the LTC4080 datasheet.The LTC4080X integrates a synchronous buck converter that is powered from the BAT pin. It has an adjustable output voltage and can deliver up to 300mA of load current. The buck converter also features low-current high-efficiency Burst Mode operation that can be selected by the MODE pin.The LTC4080X is available in 10-lead, low profile (0.75 mm) 3mm × 3mm DFN and 10-lead MSE packages.Trickle ChargePackageLTC4080YesDFN-10LTC4080XNoDFN-10, MS-10ApplicationsWireless HeadsetsBluetooth ApplicationsPortable MP3 PlayersMultifunction Wristwatches |
LTC4080X500mA Standalone Li-Ion Charger with Integrated 300mA Synchronous Buck in 3mm × 3mm DFN | Power Management (PMIC) | 1 | Active | The LTC4080X is a complete constant-current/constant-voltage linear battery charger for a single-cell 4.2V lithium-ion/polymer battery with an integrated 300mA synchronous buck converter. A 3mm × 3mm DFN package and low external component count make the LTC4080X especially suitable for portable applications. Furthermore, the LTC4080X is specifically designed to work within USB power specifications.TheCHRGpin indicates when charge current has dropped to ten percent of its programmed value (C/10). An internal 4.5 hour timer terminates the charge cycle. The full-featured LTC4080X battery charger also includes automatic recharge and soft-start to limit inrush current. If trickle charging is desired, refer to the LTC4080 datasheet.The LTC4080X integrates a synchronous buck converter that is powered from the BAT pin. It has an adjustable output voltage and can deliver up to 300mA of load current. The buck converter also features low-current high-efficiency Burst Mode operation that can be selected by the MODE pin.The LTC4080X is available in 10-lead, low profile (0.75 mm) 3mm × 3mm DFN and 10-lead MSE packages.Trickle ChargePackageLTC4080YesDFN-10LTC4080XNoDFN-10, MS-10ApplicationsWireless HeadsetsBluetooth ApplicationsPortable MP3 PlayersMultifunction Wristwatches |
LTC4081500mA Li-Ion Charger with NTC Input and 300mA Synchronous Buck | Power Management (PMIC) | 2 | Active | The LTC4081is a complete constant-current/constantvoltage linear battery charger for a single-cell 4.2V lithium-ion/polymer battery with an integrated 300mA synchronous buck converter. A 3mm × 3mm DFN package and low external component count make the LTC4081 especially suitable for portable applications. Furthermore, the LTC4081 is specifically designed to work within USB power specifications.TheCHRGpin indicates when charge current has dropped to ten percent of its programmed value (C/10). An internal 4.5-hour timer terminates the charge cycle. The fullfeatured LTC4081 battery charger also includes trickle charge, automatic recharge, soft-start (to limit inrush current) and an NTC thermistor input used to monitor battery temperature.The LTC4081 integrates a synchronous buck converter that is powered from the BAT pin. It has an adjustable output voltage and can deliver up to 300mA of load current. The buck converter also features low current high efficiency Burst Mode operation that can be selected by the MODE pin.The LTC4081 is available in a 10-lead, low profile (0.75mm) 3mm × 3mm DFN package.ApplicationsWireless HeadsetsBluetooth ApplicationsPortable MP3 PlayersMultifunction Wristwatches |
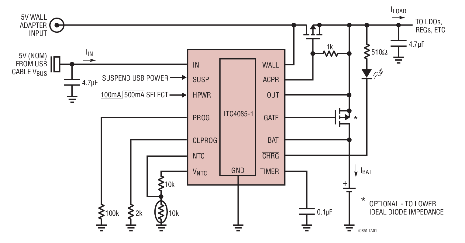
LTC4085USB Power Manager with Ideal Diode Controller and 3.95V Li-Ion Charger | PMIC | 9 | Active | The LTC4085-3/LTC4085-4 is a USB power manager and Li-Ion/Polymer battery charger designed for portable battery-powered applications. The part controls the total current used by the USB peripheral for operation and battery charging. The total input current can be limited to 20% or 100% of a programmed value up to 1.5A (typically 100mA or 500mA). Battery charge current is automatically reduced such that the sum of the load current and charge current does not exceed the programmed input current limit.The LTC4085-3/LTC4085-4 includes a complete constantcurrent/ constant-voltage linear charger for single cell Li-Ion batteries. These 3.95V versions of the standard LTC4085 are intended for applications which have extended battery lifetime requirements or those that require high temperature (approximately >60°C) operation or storage. Under these conditions, a reduced fl oat voltage will trade-off initial cell capacity for the benefi t of increased capacity retention over the life of the battery. A reduced fl oat voltage also minimizes swelling in prismatic and polymer cells, and avoids open CID (pressure fuse) in cylindrical cells.The LTC4085-3/LTC4085-4 also includes a programmable termination timer, automatic recharging, an end-of-charge status output and an NTC thermistor.Float Voltage (V)NTC Hot ThresholdUndervoltage Current LimitLTC40854.2V29% VvntcYesLTC4085-14.1V32.6% VvntcYesLTC4085-33.95V32.6% VvntcYesLTC4085-43.95V32.6% VvntcNoApplicationsPortable USB DevicesNo |
LTC4085-1USB Power Manager with Ideal Diode Controller and 4.1V Li-Ion Charger | Power Management (PMIC) | 1 | Active | The LTC4085-1 is a USB power manager and Li-Ion battery charger designed for portable battery-powered applications. The part controls the total current used by the USB peripheral for operation and battery charging. The total input current can be limited to 20% or 100% of a programmed value up to 1.5A (typically 100mA or 500mA). Battery charge current is automatically reduced such that the sum of the load current and charge current does not exceed the programmed input current limit.The LTC4085-1 includes a complete constant-current/constant-voltage linear charger for single cell Li-Ion batteries. This 4.1V version of the standard LTC4085 is intended for applications which will be operated or stored above approximately 60°C. Under these conditions, a reduced foat voltage will trade-off initial cell capacity for the benefit of increased capacity retention over the life of the battery. A reduced float voltage also minimizes swelling in prismatic and polymer cells, and avoids open CID (pressure fuse) in cylindrical cells.The LTC4085-1 also includes a programmable termination timer, automatic recharging, an end-of-charge status output and an NTC thermistor.The LTC4085-1 is available in a 14-lead low profile 4mm × 3mm DFN package.Float Voltage (V)NTC Hot ThresholdUndervoltage Current LimitLTC40854.2V29% VVNTCYesLTC4085-14.1V32.6% VVNTCYesLTC4085-33.95V32.6% VVNTCYesLTC4085-43.95V32.6% VVNTCNoApplicationsPortable USB Devices: Cameras, MP3 Players, PDAs |
LTC4085-3LTC4085-4USB Power Manager with Ideal Diode Controller and 3.95V Li-Ion Charger | Battery Chargers | 1 | Active | The LTC4085-3/LTC4085-4 is a USB power manager and Li-Ion/Polymer battery charger designed for portable battery-powered applications. The part controls the total current used by the USB peripheral for operation and battery charging. The total input current can be limited to 20% or 100% of a programmed value up to 1.5A (typically 100mA or 500mA). Battery charge current is automatically reduced such that the sum of the load current and charge current does not exceed the programmed input current limit.The LTC4085-3/LTC4085-4 includes a complete constantcurrent/ constant-voltage linear charger for single cell Li-Ion batteries. These 3.95V versions of the standard LTC4085 are intended for applications which have extended battery lifetime requirements or those that require high temperature (approximately >60°C) operation or storage. Under these conditions, a reduced fl oat voltage will trade-off initial cell capacity for the benefi t of increased capacity retention over the life of the battery. A reduced fl oat voltage also minimizes swelling in prismatic and polymer cells, and avoids open CID (pressure fuse) in cylindrical cells.The LTC4085-3/LTC4085-4 also includes a programmable termination timer, automatic recharging, an end-of-charge status output and an NTC thermistor.Float Voltage (V)NTC Hot ThresholdUndervoltage Current LimitLTC40854.2V29% VvntcYesLTC4085-14.1V32.6% VvntcYesLTC4085-33.95V32.6% VvntcYesLTC4085-43.95V32.6% VvntcNoApplicationsPortable USB DevicesNo |
LTC4088High Efficiency Battery Charger/USB Power Manager with Regulated Output Voltage | Development Boards, Kits, Programmers | 5 | Active | The LTC4088-1/LTC4088-2 is a high efficiency USB PowerPath™controller and Li-Ion/Polymer battery charger. It includes a synchronous switching input regulator, a full-featured battery charger and an ideal diode. Designed specifically for USB applications, the LTC4088-1/LTC4088-2's switching regulator automatically limits its input current to either 100mA, 500mA or 1A via logic control. The LTC4088-1 powers-up with the charger off; the LTC4088-2 powers-up with the charger on.The switching input stage provides power to VOUTwhere power sharing between the application circuit and the battery charger is managed. Charge current is automatically reduced to maintain a regulated 3.6V VOUTduring low-battery conditions. As the battery is charged, VOUTtracks VBATfor high efficiency charging. This feature allows the LTC4088-1/LTC4088-2 to provide more power to the application and eases thermal issues in constrained applications.An ideal diode ensures that system power is available from the battery when the input current limit is reached or if the USB or wall supply is removed. The LTC4088-1/LTC4088-2 is available in the low profile 14-Lead 4mm × 3mm × 0.75mm DFN surface mount package.Input Logic Truth TableAutomatic Charge Current Reduction3.3V LDOLTC4088Battery charger enabled with all logic inputs groundedNoYesLTC4088-1Battery charger enabled with all logic inputs groundedYesNoLTC4088-2Battery charger enabled with all logic inputs groundedYesNoApplicationsMedia PlayersDigital CamerasGPSPDAsSmart Phones |
| Development Boards, Kits, Programmers | 1 | Active | ||
LTC4088-1LTC4088-2High Efficiency Battery Charger/USB Power Manager with Regulated Output Voltage | Battery Chargers | 2 | Active | The LTC4088-1/LTC4088-2 is a high efficiency USB PowerPath™controller and Li-Ion/Polymer battery charger. It includes a synchronous switching input regulator, a full-featured battery charger and an ideal diode. Designed specifically for USB applications, the LTC4088-1/LTC4088-2's switching regulator automatically limits its input current to either 100mA, 500mA or 1A via logic control. The LTC4088-1 powers-up with the charger off; the LTC4088-2 powers-up with the charger on.The switching input stage provides power to VOUTwhere power sharing between the application circuit and the battery charger is managed. Charge current is automatically reduced to maintain a regulated 3.6V VOUTduring low-battery conditions. As the battery is charged, VOUTtracks VBATfor high efficiency charging. This feature allows the LTC4088-1/LTC4088-2 to provide more power to the application and eases thermal issues in constrained applications.An ideal diode ensures that system power is available from the battery when the input current limit is reached or if the USB or wall supply is removed. The LTC4088-1/LTC4088-2 is available in the low profile 14-Lead 4mm × 3mm × 0.75mm DFN surface mount package.Input Logic Truth TableAutomatic Charge Current Reduction3.3V LDOLTC4088Battery charger enabled with all logic inputs groundedNoYesLTC4088-1Battery charger enabled with all logic inputs groundedYesNoLTC4088-2Battery charger enabled with all logic inputs groundedYesNoApplicationsMedia PlayersDigital CamerasGPSPDAsSmart Phones |
LTC4089USB Power Manager with High Voltage Switching Charger | PMIC | 6 | Active | The LTC4089/LTC4089-5 are USB power managers plus high voltage Li-Ion battery chargers. These devices control the total current used by the USB peripheral for operation and battery charging. Battery charge current is automatically reduced such that the sum of the load current and the charge current does not exceed the programmed input current limit. The LTC4089/LTC4089-5 also accommodate high voltage power supplies, such as 12V AC-DC wall adapters, FireWire, or automotive power.The LTC4089 provides an adaptive output that tracks the battery voltage for high efficiency charging from the high voltage input. The LTC4089-5 provides a fixed 5V output from the high voltage input to charge single cell Li-Ion batteries. The charge current is programmable and an end-of-charge status output (CHRG) indicates full charge. Also featured is programmable total charge time, an NTC thermistor input used to monitor battery temperature while charging and automatic recharging of the battery.Part NumberFloat VoltageNTC Hot ThresholdBat-Track HV OutputLTC40894.2V29% VvntcYesLTC4089-14.1V32.6% VvntcNoLTC4089-33.95V32.6% VvntcYesLTC4089-54.2V29% VvntcNoApplicationsPortable USB Devices—GPS Receivers, Cameras, MP3 Players, PDAs |