
ZL9010MAIRZ-T
ObsoleteDIGITAL DC/DC PMBUS 10A POWER MODULE
Deep-Dive with AI
Search across all available documentation for this part.

ZL9010MAIRZ-T
ObsoleteDIGITAL DC/DC PMBUS 10A POWER MODULE
Deep-Dive with AI
Technical Specifications
Parameters and characteristics for this part
| Specification | ZL9010MAIRZ-T |
|---|---|
| Applications | ITE (Commercial) |
| Current - Output (Max) [Max] | 10 A |
| Features | UVLO, OVP, OTP, OCP |
| Mounting Type | Surface Mount |
| Number of Outputs | 1 |
| Operating Temperature [Max] | 85 °C |
| Operating Temperature [Min] | -40 C |
| Package / Case | 32-SMD Module |
| Size / Dimension [x] | 17.2 mm |
| Size / Dimension [x] | 0.68 in |
| Size / Dimension [y] | 0.45 in |
| Size / Dimension [y] | 11.5 mm |
| Size / Dimension [z] | 2.5 mm |
| Size / Dimension [z] | 0.1 in |
| Type | Non-Isolated PoL Module, Digital |
| Voltage - Input (Max) [Max] | 13.2 V |
| Voltage - Input (Min) [Min] | 4.5 V |
| Voltage - Output 1 [Max] | 3.3 V |
| Voltage - Output 1 [Min] | 0.6 V |
Pricing
Prices provided here are for design reference only. For realtime values and availability, please visit the distributors directly
| Distributor | Package | Quantity | $ | |
|---|---|---|---|---|
| Digikey | N/A | 0 | $ 0.00 | |
Description
General part information
ZL9010M Series
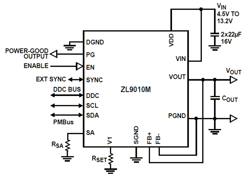
The ZL9010M is a 10A adjustable output, step-down synchronous PMBus-compliant digital power supply. Included in the module is a high-performance digital PWM controller, power MOSFETs, an inductor and all the passive components required for a highly integrated DC/DC power solution. This power module has built-in auto compensation algorithms, which eliminates the need for manual compensation design work. The ZL9010M operates over a wide input voltage range and supports an output voltage range of 0. 6V to 3. 6V, which can be set by external resistors or via PMBus. Only bulk input and output capacitors are needed to finish the design. The output voltage can be precisely regulated to as low as 0. 6V with ±1% output voltage regulation over line, load and temperature variations. The ZL9010M functions as a switch mode power supply with added benefits of auto compensation, programmable power management features, parametric monitoring and status reporting capabilities. The ZL9010M is packaged in a thermally enhanced, compact (17. 2mm x 11. 45mm) and low profile (2. 5mm) overmolded high-density array (HDA) package module suitable for automated assembly by standard surface mount equipment. The ZL9010M is RoHS compliant. Figure 1 represents a typical implementation of the ZL9010M. For PMBus operation, it is recommended to tie the Enable pin (EN) to SGND.
Documents
Technical documentation and resources