| Shift Registers | 3 | Active | |
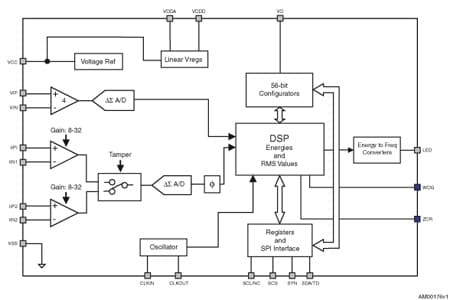
STPM01PROGRAMMABLE SINGLE PHASE ENERGY METERING IC WITH TAMPER DETECTION | Integrated Circuits (ICs) | 1 | NRND | The STPM01 is designed for effective measurement of active, reactive and apparent energy in a power line system using Rogowski coil, current transformer and shunt sensors. This device can be implemented as a single chip monophase energy meter or as a peripheral measurement in a microcontroller based monophase or 3-phase energy meter. The STPM01 consists, essentially, of two parts: the analog part and the digital part. The former, is composed by preamplifier and 1storder Δ ∑ A/D converter blocks, band gap voltage reference, low drop voltage regulator, the latter, is composed by system control, oscillator, hard wired DSP and SPI interface. There is also an OTP block, which is controlled through the SPI by means of a dedicated command set. The configured bits are used for testing, configuration and calibration purpose. From a pair of Δ ∑ output signals coming from analog section, a DSP unit computes the amount of consummated active, reactive and apparent energy, RMS and instantaneous values of voltage and current. The results of computation are available as pulse frequency and states on the digital outputs of the device or as data bits in a data stream, which can be read from the device by means of SPI interface. This system bus interface is used also during production testing of the device and/or for temporary or permanent programming of bits of internal OTP. In the STPM01 an output signal with pulse frequency proportional to energy is generated, this signal is used in the calibration phase of the energy meter application allowing a very easy approach. When the device is fully configured and calibrated, a dedicated bit of OTP block can be written permanently in order to prevent accidental entering into some test mode or changing any configuration bit. |
| Power Management (PMIC) | 1 | Active | STPM066S is a multiple voltage regulator composed by one battery compatible BUCK pre-regulator, one BOOST, one LDO and a precise voltage reference regulator. All the regulators have internal power switches.
OTP (One Time Programmable) cells are used for the main device parameters programming (output voltages and currents, switching frequencies) and to configure the power up sequence.
An SPI interface can be used to enable or disable the single voltage regulators, for diagnostic information and to program internal blocks parameters (monitor and Power Good thresholds, slew rate, etc.).
The device offers a set of features to support applications that need to fulfill functional safety requirements as defined by Automotive Safety Integrity Level (ASIL) A-B-C-D. |
STPM098CAutomotive Dual Digital 8-phase Controller with PMBus | Integrated Circuits (ICs) | 1 | Active | STPM098C is a dual-loop digital multi-phase buck controller with built-in NVM and PMBus™ interface for automotive applications.
The product finds application in the power management of loads that require high power, such as cores of processors and memories. It controls up to 8 external drivers+MOS and, with its two loops, allows to supply up to two different voltages.
An advanced control loop architecture based on COT (constant on-time) scheme provides fast transient responses and high efficiency. The device also provides phase interleaving and dynamic phase add/drop for efficiency enhancement for light load range.
STPM098C supports a ver.1.2 compliant PMBus™ communication with 8 possible interface address values for reporting the telemetry of voltage, current, power, temperature and fault signaling.
The device programmable parameters can be configured through the PMBus™ interface and stored in an on-chip NVM minimizing external components.
STPM098C additionally provides an extensive monitoring unit system and fault protection including independent UV/OV on output voltage, loop feedback disconnection, phase current unbalancing and dual-threshold overcurrent for both positive and negative phase currents. |
STPM10Programmable single phase energy metering IC with tamper detection | Integrated Circuits (ICs) | 1 | LTB | The STPM10 is designed for effective measurement of active, reactive and apparent energy in a power line system using current transformer and shunt sensors. The device can be implemented for peripheral measurement in a microcontroller-based single-phase or poly-phase energy meter. The STPM10 consists of two main sections: analog and digital. The analog part is composed of preamplifier and first-order sigma-delta A/D converter blocks, a band-gap voltage reference and low-drop voltage regulator. The digital part is composed of system control, oscillator, hard-wired DSP and SPI interface. There is also an internal volatile memory, which is controlled through the SPI by means of a dedicated command set. The configured bits are used for configuration and calibration purposes. From a pair of sigma-delta output signals produced by the analog section, the DSP unit computes the amount of active, reactive and apparent energy consumed, as well as the RMS and instantaneous voltage and current values. The results of the computation are available as pulse frequencies and states on the digital outputs of the device, or as data bits in a data stream, which can be read from the device by means of the SPI interface. The system bus interface is also used for temporary programming of bits of internal volatile memory. The STPM10 generates an output signal with a pulse frequency proportional to the energy, and this signal is used in the calibration phase of the energy metering application. |
STPM32ASSP for metering applications with up to four independent 24-bit 2nd order sigma-delta ADCs, 4 MHz OSF and 2 embedded PGLNA | Power Management (PMIC) | 1 | Active | The STPM3x is an ASSP family designed for high accuracy measurement of power and energies in power line systems using the Rogowski coil, current transformer or shunt current sensors. The STPM3x provides instantaneous voltage and current waveforms and calculates RMS values of voltage and currents, active, reactive and apparent power and energies. The STPM3x is a mixed signal IC family consisting of an analog and a digital section. The analog section consists of up to two programmable gain low-noise low-offset amplifiers and up to four 2nd order 24-bit sigma-delta ADCs, two bandgap voltage references with independent temperature compensation, a low drop voltage regulator and DC buffers. The digital section consists of digital filtering stage, a hardwired DSP, DFE to the input and a serial communication interface (UART or SPI). The STPM3x is fully configurable and allows a fast digital system calibration in a single point over the entire current dynamic range. |
STPM33ASSP for metering applications with up to four independent 24-bit 2nd order sigma-delta ADCs, 4 MHz OSF and 2 embedded PGLNA | Power Management (PMIC) | 1 | Active | The STPM3x is an ASSP family designed for high accuracy measurement of power and energies in power line systems using the Rogowski coil, current transformer or shunt current sensors. The STPM3x provides instantaneous voltage and current waveforms and calculates RMS values of voltage and currents, active, reactive and apparent power and energies. The STPM3x is a mixed signal IC family consisting of an analog and a digital section. The analog section consists of up to two programmable gain low-noise low-offset amplifiers and up to four 2nd order 24-bit sigma-delta ADCs, two bandgap voltage references with independent temperature compensation, a low drop voltage regulator and DC buffers. The digital section consists of digital filtering stage, a hardwired DSP, DFE to the input and a serial communication interface (UART or SPI). The STPM3x is fully configurable and allows a fast digital system calibration in a single point over the entire current dynamic range. |
STPM34ASSP for metering applications with up to four independent 24-bit 2nd order sigma-delta ADCs, 4 MHz OSF and 2 embedded PGLNA | Power Management (PMIC) | 1 | Active | The STPM3x is an ASSP family designed for high accuracy measurement of power and energies in power line systems using the Rogowski coil, current transformer or shunt current sensors. The STPM3x provides instantaneous voltage and current waveforms and calculates RMS values of voltage and currents, active, reactive and apparent power and energies. The STPM3x is a mixed signal IC family consisting of an analog and a digital section. The analog section consists of up to two programmable gain low-noise low-offset amplifiers and up to four 2nd order 24-bit sigma-delta ADCs, two bandgap voltage references with independent temperature compensation, a low drop voltage regulator and DC buffers. The digital section consists of digital filtering stage, a hardwired DSP, DFE to the input and a serial communication interface (UART or SPI). The STPM3x is fully configurable and allows a fast digital system calibration in a single point over the entire current dynamic range. |
| Expansion Boards, Daughter Cards | 1 | Active | The STPM4RasPI is an official extension board to connect the ST33 TPM products to the Raspberry Pi®device. It is designed for development, proof of concept or demonstration activities. The board is shipped with one trusted platform module soldered. |
| Expansion Boards, Daughter Cards | 1 | Active | The STPM4RasPIV21 is an extension board to connect the ST33KTPM products to the Raspberry Pi®and STM32 microprocessor development kits such as STM32MP157F-DK2, or STM32MP135F-DK. The board is designed for product evaluation, use case development and integration activities. The board is shipped with one trusted platform module soldered. For TPM product availability, refer to ordering information section. |