L9001Evaluation board for L9001 SPS - Simple Power Supply - Multiple Voltage Regulator | Power Management (PMIC) | 3 | Active | EVAL-L9001 is a low cost tool designed to evaluate L9001, a smart power device designed by STMicroelectronics in advanced BCD technology.
L9001 SPS (Simple Power Supply) device is a Multiple output power regulator for automotive applications with one buck regulator, one regulator configurable as buck or linear and one more linear regulator. Its output voltages are configurable via discrete pins. On top of the regulators, this device integrates a watchdog functional block, and a diagnosis functional block (under/over voltage, output current and temperature).
Device is capable of low power operation mode with main regulators still active and reduced power consumption from battery.
EVAL-L9001 embeds a typical configuration for SPC5x microcontroller family supplying:
Buck 5 V output for peripheral supply
Buck 1.2 V output for core supply
LDO 5 V output for ADC reference supply
The expansion connector allows to monitor the different diagnostic reset signal, to enable the regulator and, if activated, to service the windows watchdog. |
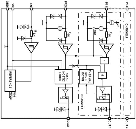
L9026Configurable multi channel relay driver 2HS + 6HS/LS | Integrated Circuits (ICs) | 2 | Active | The L9026 is an eight-channel IC, with two fixed HS drivers and six configurable HS/LS drivers designed for automotive applications (LEDs and relays) and compatible with resistive, inductive and capacitive loads. The device offers advanced diagnostic and protection functionalities such as: short to GND, open load, overcurrent, overtemperature detections. The eight output channels can be either driven by SPI or by two dedicated parallel inputs. Limp home functionality is also featured, which allows using two selected drivers in particularly faulty conditions, such as SPI fault, micro fault or supply UV. Daisy chain compatible even with 8bit SPI is available. The device is able to guarantee operations under a cranking scenario down to VBATT = 3 V and guarantees very low quiescent current under RESET condition.
L9026 has two input pins available connected to two outputs by default, in case of using different or additional outputs, it is managed by SPI.
For a direct control and PWM L9026 has two input pins available connected to two outputs by default, in case of manage different or additional output it is controlled by SPI.
The device is available in two package versions: HTSSOP24 and VFQFPN32. Only for the QFN package 2 additional pins are available for safety reasons. In details, the NRES pin is used to reset internal registers to their default values and the DIS pin is used to disable all channels. |
L9177Peripheral on chip for low end engine control | Power Management - Specialized | 2 | Active | L9177 is a device realized in ST BCD proprietary technology, able to provide the full set of power supplies and signal preprocessing peripherals needed to control a 2 Cylinder internal combustion Engine for Low End Application (e.g. small motorcycle, K-car, nautical engines, etc.).
L9177 integrates a 5 V main voltage regulator, a 5 V 40 mA tracking regulator for sensor supply and a 2.5 mA 5 V standby regulator.
The two channels injector drivers, the O2 sensor heater and two relay drivers can be controlled both with parallel input and with SPI interface. One additional relay driver and the lamp driver are controlled by SPI. The stepper motor driver is designed for a double winding coil motor, used for engine idle speed control.
Low side drivers implement SR control to minimize emission.
A protected 50 mA high side driver is provided.
A Variable Reluctance Sensor interface allows the connection to a commercial magnetic pick-up, allowing the indirect measurement of internal combustion engine crank angle. A K-line (standard ISO-9141 compatible) is provided as data communication interface.
All functionalities are fully protected and provide complete diagnostics via a 24bit SPI interface. An overall protection against over temperature is provided as well.
The device is available in PowerSO46, ST proprietary package for high power application. |
L9177AAutomotive engine management control IC for small engines | Power Management (PMIC) | 1 | Active | L9177A is a device realized in ST BCD proprietary technology, able to provide the full set of power supplies and signal preprocessing peripherals needed to control a 2 Cylinder internal combustion Engine for Low End Application (e.g. small motorcycle, K-car, nautical engines, etc.).
L9177A integrates a 5 V 300 mA main voltage regulator, a 5 V 40 mA tracking regulator for sensor supply and a 2.5 mA 5 V standby regulator.
The two channels injector drivers, the O2 sensor heater and two relay drivers can be controlled both with parallel input and with SPI interface. One additional relay driver and the current limited low side driver are controlled by SPI. The stepper motor driver is designed for a double winding coil motor, used for engine idle speed control.
Low side drivers implement SR control to minimize emission.
A protected 50 mA high side driver is provided.
A Variable Reluctance Sensor interface allows the connection to a commercial magnetic pick-up, allowing the indirect measurement of internal combustion engine crank angle. A K-line (standard ISO-9141 compatible) is provided as data communication interface.
All functionalities are fully protected and provide complete diagnostics via a 24-bit SPI interface. An overall protection against over temperature is provided as well.
The device is available in TQFP64 10x10 mm package with exposed pad for power dissipation optimization. |
L9300Flexible U-chip for braking & transmission | Power Management (PMIC) | 4 | Active | The device is an integrated circuit designed for automotive environment and implemented in BCD8s_auto technology.
The device configurability involves both the supplies block and the valve drivers stage and particularly addresses to transmission applications. |
L9301Octal low side driver or quad low side plus quad high side driver | Power Distribution Switches, Load Drivers | 1 | Active | The L9301 is a SPI (Serial Peripheral Interface) controlled octal channel with 4 high/low and 4 low side drivers with the possibility to use four integrated PowerMOS as recirculation diodes for PWM load driving.
L9301 contains 12 PowerMOS: 4 configurable High/Low side drivers with Ronmax= 0.6 Ω (DRN1-4, SRC1-4), 4 low side drivers with Ronmax= 0.6 Ω (OUT1-4) and 4 low side drivers with Ronmax= 0.3 Ω (OUT5-8).
The power DRN/SRC1-4 and OUT1-4 can be connected in parallel outside the device in order to get 4 low-side drivers with Ronmax= 0.3 Ω: DRN1//DRN2, DRN3//DRN4, OUT1//OUT2, OUT3//OUT4.
In this way there are a total of 8 LS channels for ON-OFF mode with Ronmax= 0.3 Ω.
There is also the possibility to connect the OUT1-4 and OUT5-8 in order to drive in PWM mode a load connected to VB or GND without the necessity of a freewheeling diode. In this case the Ronmax= 0.6 Ω.
The above configuration can be driven by parallel input or SPI command.
Through the SPI it is possible to configure the device parameters like configuration, Slew-rate, Overcurrent threshold, to send the drivers commands and to read back the diagnosis results. |
L9305Automotive 4-channel valve driver | Power Distribution Switches, Load Drivers | 3 | Active | The L9305 is a configurable, monolithic solenoid driver IC designed for the control of linear solenoids for automatic transmission, electronic stability control, and active suspension applications. The four channels can be configured as either low side or high side drivers in any combination. The device includes the power transistor, recirculation transistor and current sensing for both the power and recirculation transistor. This architecture guarantees redundancy of the current measurement for each channel.
The regulated current is programmable in the range of 0-1.5 A (normal range), with a resolution of 0.25 mA, or 0-2 A (extended range), with a resolution of 0.33 mA. The user can superimpose configurable dither modulation over the set point current.
A 32-bit CRC protected SPI interface is used for configuration and control of all channels and provides status feedback of all diagnostic functions. An active low reset input, RESN, is used to disable all channels and resets internal registers to their default values. A safe enable path is provided through the EN_DR pin and the integrated Fail Safe Pre-driver. An isolated redundant safety switch-off path ensures that critical internal faults disable the fail safe pre-driver. An active high enable pin, EN_DR, is used to enable or disable the operation of all channels. When the EN_DR pin is low, all channels are disabled. A fault output pin is provided and can be used to generate an external interrupt to the microcontroller whenever a fault is detected. The user can map specific faults to the FAULTn pin based on their specific system requirements. |
L9333Quad Low-Side Driver | Power Management (PMIC) | 2 | Obsolete | The L9333 is a monolithic integrated quad low side driver. It is intended to drive lines, lamps or relais in automotive or industrial applications. |
| Integrated Circuits (ICs) | 4 | Active | |
| Power Management (PMIC) | 2 | Active | |