R
Renesas Electronics Corporation
| Series | Category | # Parts | Status | Description |
|---|---|---|---|---|
| Part | Spec A | Spec B | Spec C | Spec D | Description |
|---|---|---|---|---|---|
| Series | Category | # Parts | Status | Description |
|---|---|---|---|---|
| Part | Spec A | Spec B | Spec C | Spec D | Description |
|---|---|---|---|---|---|
| Series | Category | # Parts | Status | Description |
|---|---|---|---|---|
| Power Supplies - Board Mount | 1 | Obsolete | ||
RAA2109252Pin-Configurable Dual 25A DC/DC Power Module with PMBus Interface | DC DC Converters | 2 | Obsolete | The RAA210925 is a pin-strap configurable dual 25A step-down PMBus-compliant DC/DC power supply module that integrates a digital PWM controller, synchronous MOSFETs, power inductor, and passive components. Only input and output capacitors are needed to finish the design. Because of its thermally-enhanced HDA packaging technology, the module can deliver up to 25A of continuous output current without the need for airflow or additional heat sinking. The RAA210925 simplifies configuration and control of Renesas digital power technology while offering an upgrade to full PMBus configuration through the pin-compatible ISL8274M. Operating across an input voltage range of 4. 5V to 14V, the RAA210925 offers adjustable output voltages down to 0. 6V and achieves up to 95. 5% conversion efficiencies. A unique ChargeMode™ control architecture provides a single clock cycle response to an output load step and can support switching frequencies up to 1067kHz. The power module integrates all power and most passive components and requires only a few external components to operate. The RAA210925 comes with a preprogrammed configuration for operating in Pin-strap mode. Output voltage, switching frequency, input UVLO, soft-start/stop delay and ramp times, tracking function, and the device SMBus address can be programmed with external pin-strap resistors. A standard PMBus interface addresses fault management, as well as real-time full telemetry and point-of-load monitoring. The RAA210925 is supported by PowerNavigator™ software, a Graphical User Interface (GUI), that can configure modules for desired solutions. The RAA210925 is available in a low profile, compact 18mm x 23mmx 7. 5mm fully encapsulated, thermally enhanced HDA package. |
| Integrated Circuits (ICs) | 2 | Active | ||
| Development Boards, Kits, Programmers | 1 | Active | ||
| Power Management (PMIC) | 1 | Active | ||
| Power Management (PMIC) | 2 | Active | ||
| Integrated Circuits (ICs) | 3 | Active | ||
| Power Management (PMIC) | 1 | Obsolete | ||
| Voltage Regulators - DC DC Switching Regulators | 1 | Active | ||
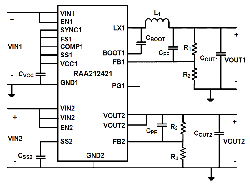
RAA21242143V to 40V Input, 1.2A Synchronous Buck Regulator with Integrated 500mA LDO | Integrated Circuits (ICs) | 1 | Obsolete | The RAA212421 is a dual-output regulator combining a 3V to 40V input, 1.1A synchronous buck converter with a 500mA LDO featuring fast transient response. The combination of two high-performance power supplies in one compact 3mm x 6mm package provide an easy-to-use, high-efficiency compact solution. The wide VIN buck regulator of the RAA212421 integrates both high-side and low-side nMOSFETs and features a PFM mode for improved efficiency at light load. This feature can be disabled if forced PWM mode is desired. It can use internal or external compensation, which minimizes the required external components, reduces BOM count and complexity of design. The part switches at a default frequency of 500kHz; however, it can also be programmed using an external resistor from 300kHz to 2MHz. Other features include programmable soft-start, hiccup mode overcurrent protection, thermal shutdown, and power-good. The LDO also features state-of-the-art internal compensation that allows it to achieve very fast load transient response. The device provides an output accuracy of ±1.8% VOUTaccuracy over all load, line, and temperature variations (TJ = -40°C to +125°C). Other features include soft-start and enable that allow the LDO to be placed into low quiescent current shutdown mode. The part is available in a small Pb-free 3mm x 6mm DFN plastic package with a full-range industrial temperature of -40°C to +125°C. |
| Part | Category | Description |
|---|---|---|
Renesas Electronics Corporation | Integrated Circuits (ICs) | IC MCU 32BIT 1MB FLASH 48LFQFP |
Renesas Electronics Corporation | Integrated Circuits (ICs) | 16-BIT GENERAL MCU RL78/G23 96K |
Renesas Electronics Corporation | Isolators | OPTOISOLATOR 5KV TRANS 4SMD |
Renesas Electronics Corporation | Integrated Circuits (ICs) | IC REG PQFN |
Renesas Electronics Corporation X1228S14-2.7Obsolete | Integrated Circuits (ICs) | IC RTC CLK/CALENDAR I2C 14SOIC |
Renesas Electronics Corporation | Integrated Circuits (ICs) | 32-BIT MICROCONTROLLER OPTIMIZED FOR DUAL-MOTOR AND PFC CONTROL |
Renesas Electronics Corporation R5F104FJAFP#V0Obsolete | Integrated Circuits (ICs) | LOW POWER, HIGH FUNCTION, GENERAL PURPOSE MICROCONTROLLERS FOR MOTOR CONTROL, INDUSTRIAL AND METERING APPLICATIONS |
Renesas Electronics Corporation MK1493-03BGILFTRObsolete | Integrated Circuits (ICs) | IC CLOCK GENERATOR 48TSSOP |
Renesas Electronics Corporation | Development Boards Kits Programmers | E10A-USB SH4AL-DSP LICENSE TOOL |
Renesas Electronics Corporation | Integrated Circuits (ICs) | 32BIT MCU R32C/100X |