R
Renesas Electronics Corporation
| Series | Category | # Parts | Status | Description |
|---|---|---|---|---|
| Part | Spec A | Spec B | Spec C | Spec D | Description |
|---|---|---|---|---|---|
| Series | Category | # Parts | Status | Description |
|---|---|---|---|---|
| Part | Spec A | Spec B | Spec C | Spec D | Description |
|---|---|---|---|---|---|
| Series | Category | # Parts | Status | Description |
|---|---|---|---|---|
M16C/65C16-bit Microcomputers (Non Promotion) | Embedded | 35 | Active | The M16C/65C Group is supported only for customers who have already adopted these products. The RX651 Group is recommended for new designs. |
M2006-03CMTS Direct Conversion (Zero IF) Clock Source | Clock Generators, PLLs, Frequency Synthesizers | 1 | Obsolete | The M2006-03 is a VCSO (Voltage Controlled SAW Oscillator) based clock generator PLL designed for frequency translation and jitter attenuation of a master reference clock in a cable modem termination system (CMTS). External loop filter components allow tailoring of the PLL loop response. The M2006-03 includes a phase-slope limiting feature to prevent disruptive output clock phase changes upon input reference reselection. |
| Clock/Timing | 1 | Active | ||
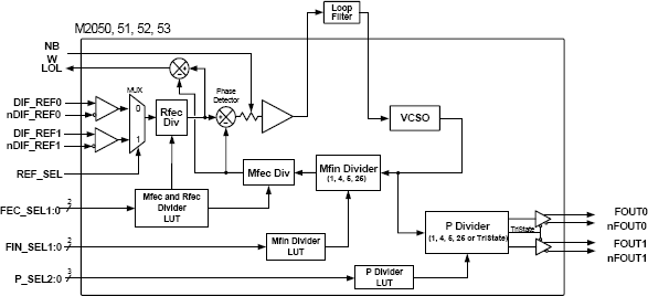
M2051SAW PLL For 10GBE 64B/66B FEC | Clock Generators, PLLs, Frequency Synthesizers | 1 | Obsolete | The M2050/51/52/53 is a VCSO (Voltage Controlled SAW Oscillator) based clock PLL designed for FEC clock ratio translation in 10Gb optical systems such as 10GbE 64b/66b. It supports both mapping and de-mapping of 64b/66b encoding and FEC (Forward Error Correction) clock multiplication ratios. The ratios are pin-selected from pre-programming look-up tables. |
M2053VCSO Based PLL for GbE 64B/66B FEC | Clock Generators, PLLs, Frequency Synthesizers | 1 | Obsolete | The M2053 is a VCSO (Voltage Controlled SAW Oscillator) based clock PLL designed for FEC clock ratio translation in 10Gb optical systems such as 10GbE 64b/66b. It supports both mapping and de-mapping of 64b/66b encoding and FEC (Forward Error Correction) clock multiplication ratios. The ratios are pin-selected from pre-programming look-up tables. |
M30042040108Non-Volatile 4Mb High Performance MRAM, 3.0V | Integrated Circuits (ICs) | 4 | Obsolete | The M3004204 series is a 4Mbit high performance non-volatile MRAM with speed up to 108MHz. The M3004204 offers superior reliability and greater than 20-year data retention (at 85°C). It does not require backup battery or capacitor(s) compared to non-volatile SRAM. The M3004204 supports Quad SPI, SDR and DDR interface. It operates at 3V typical from -40°C to +105°C (industrial plus version) and offered in an SOIC or DFN (WSON) package. |
| Integrated Circuits (ICs) | 1 | Obsolete | ||
| Integrated Circuits (ICs) | 1 | Obsolete | ||
M30082040054Non-Volatile 8Mb High Performance MRAM, 3.0V | Memory | 2 | Obsolete | The M3008204 series is a 8Mbit high performance non-volatile MRAM with speed up to 108MHz. The M3008204 offers superior reliability and greater than 20-year data retention (at 85°C). It does not require backup battery or capacitor(s) compared to non-volatile SRAM. The M3008204 supports Quad SPI, SDR and DDR interface. It operates at 3V typical from -40°C to +105°C (industrial plus version) and offered in an SOIC or DFN (WSON) package. |
| Memory | 1 | Obsolete | ||
| Part | Category | Description |
|---|---|---|
Renesas Electronics Corporation | Integrated Circuits (ICs) | IC MCU 32BIT 1MB FLASH 48LFQFP |
Renesas Electronics Corporation | Integrated Circuits (ICs) | 16-BIT GENERAL MCU RL78/G23 96K |
Renesas Electronics Corporation | Isolators | OPTOISOLATOR 5KV TRANS 4SMD |
Renesas Electronics Corporation | Integrated Circuits (ICs) | IC REG PQFN |
Renesas Electronics Corporation X1228S14-2.7Obsolete | Integrated Circuits (ICs) | IC RTC CLK/CALENDAR I2C 14SOIC |
Renesas Electronics Corporation | Integrated Circuits (ICs) | 32-BIT MICROCONTROLLER OPTIMIZED FOR DUAL-MOTOR AND PFC CONTROL |
Renesas Electronics Corporation R5F104FJAFP#V0Obsolete | Integrated Circuits (ICs) | LOW POWER, HIGH FUNCTION, GENERAL PURPOSE MICROCONTROLLERS FOR MOTOR CONTROL, INDUSTRIAL AND METERING APPLICATIONS |
Renesas Electronics Corporation MK1493-03BGILFTRObsolete | Integrated Circuits (ICs) | IC CLOCK GENERATOR 48TSSOP |
Renesas Electronics Corporation | Development Boards Kits Programmers | E10A-USB SH4AL-DSP LICENSE TOOL |
Renesas Electronics Corporation | Integrated Circuits (ICs) | 32BIT MCU R32C/100X |