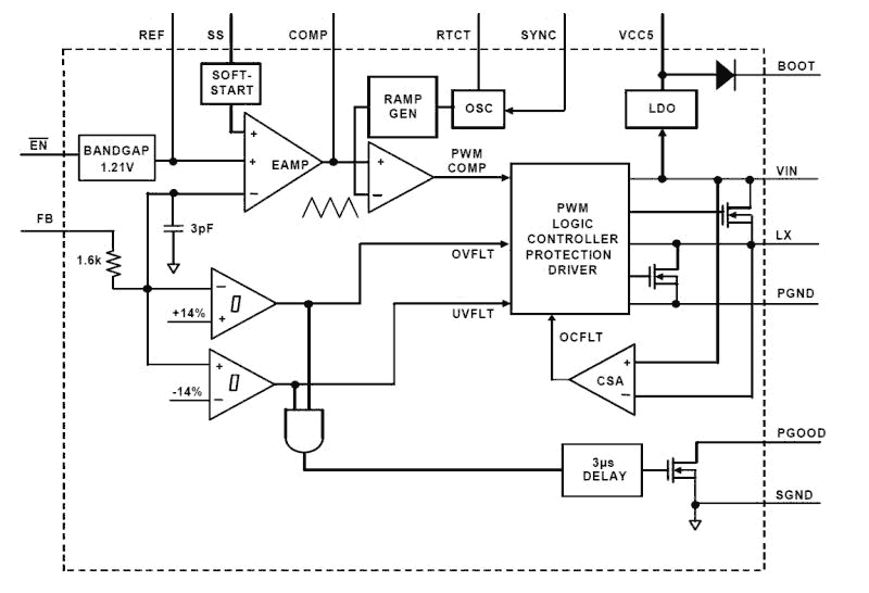
| Voltage Regulators - DC DC Switching Regulators | 2 | Obsolete | |
| Interface | 1 | Obsolete | |
| PMIC | 3 | Obsolete | |
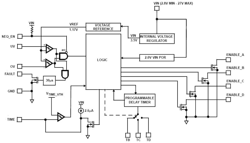
| Integrated Circuits (ICs) | 1 | Active | The ISL8700, ISL8701, ISL8702 family of ICs provide four delay adjustable sequenced outputs while monitoring an input voltage all with a minimum of external components. High performance DSP, FPGA, µP and various subsystems require input power sequencing for proper functionality at initial power-up and the ISL870X provides this function while monitoring the distributed voltage for over and undervoltage compliance. The ISL8700 and ISL8701 operate over the +2. 5V to +24V nominal voltage range, whereas the ISL8702 operates over the 2. 5V to +12V range. All three have a user adjustable time from UV and OV voltage compliance to sequencing start via an external capacitor when in auto start mode and adjustable time delay to subsequent ENABLE output signal via external resistors. Additionally, the ISL8702 provides an input for sequencing on and off operation (SEQ_EN) and for voltage window compliance reporting (FAULT) over the +2. 5V to +12V voltage range. Easily daisy chained for more than 4 sequenced signals. Altogether, the ISL870X provides these adjustable features with a minimum of external BOM. See Figure 1 for typical implementation. |
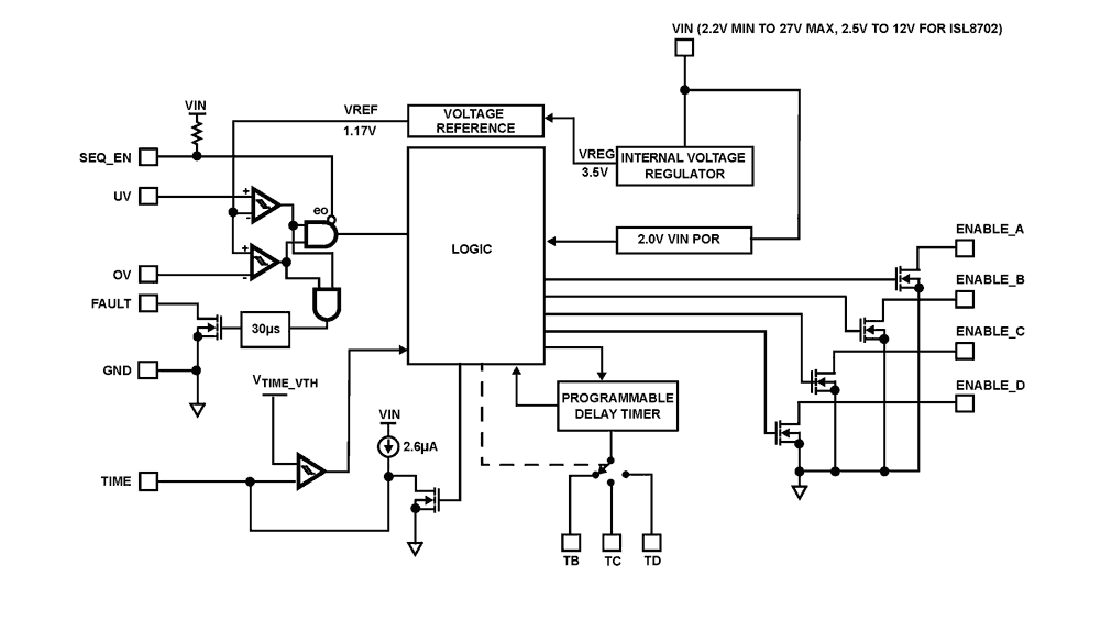
| Integrated Circuits (ICs) | 1 | Obsolete | The ISL8700A, ISL8701A, ISL8702A, ISL8703A, ISL8704A, ISL8705A family of ICs provide four delay adjustable sequenced outputs while monitoring an input voltage all with a minimum of external components. High performance DSP, FPGA, µP and various subsystems require input power sequencing for proper functionality at initial power-up and the ISL870XA provides this function while monitoring the distributed voltage for over and undervoltage compliance. These ICs operate over the +3. 3V to +24V nominal voltage range. All have a user adjustable time from UV and OV voltage compliance to sequencing start via an external capacitor when in auto start mode and adjustable time delay to subsequent ENABLE output signal via external resistors. Additionally, the ISL8702A, ISL8703A, ISL8704A and ISL8705A provide I/O for sequencing on and off operation (SEQ_EN) and for voltage window compliance reporting (FAULT) over the +3. 3V to +24V nominal voltage range. Easily daisy chained for more than 4 sequenced signals. Altogether, the ISL870XA provides these adjustable features with a minimum of external BOM. |
ISL88001Ultra Low Power 3 Ld Voltage Supervisors in SC-70 and SOT-23 Packages | Power Management (PMIC) | 25 | Active | The ISL88001, ISL88002, ISL88003 supervisors are extremely low power 160nA voltage supervisors that help to monitor the power supply voltages in a wide variety of applications. By providing Power-On Reset and supply voltage supervision in small 3 Ld SC-70 and SOT-23 packages, the ISL88001, ISL88002, ISL88003 devices can help to lower system cost, reduce board space requirements and increase the reliability of systems. The most popular voltage trip points are available for standard power supplies from 1. 8V to 5. 0V (see "Ordering Information" on page 3). These reset threshold voltages are accurate to within ±1. 2% and the reset signal is valid down to 1V. Active high and active low reset outputs are available in push-pull and open drain configurations (see "Functional Block Diagrams" on page 2). The ISL88001, ISL88002, ISL88003 devices are specifically designed for low power consumption and high threshold accuracy, making them especially suitable for electronic devices and portable equipment. |
ISL88002Ultra-Low Power 3 Ld Voltage Supervisors in SC-70 and SOT-23 Packages | Power Management (PMIC) | 29 | Active | The ISL88001, ISL88002, and ISL88003 supervisors are extremely low power 160nA voltage supervisors that help to monitor the power supply voltages in a wide variety of applications. By providing Power-On Reset and supply voltage supervision in small 3 Ld SC-70 and SOT-23 packages, the ISL88001, ISL88002, and ISL88003 devices can help to lower system cost, reduce board space requirements and increase the reliability of systems. The most popular voltage trip points are available for standard power supplies from 1.8V to 5.0V. These reset threshold voltages are accurate to within ±1.2% and the reset signal is valid down to 1V. Active high and active low reset outputs are available in push-pull and open drain configurations. The ISL88001, ISL88002, and ISL88003 devices are specifically designed for low power consumption and high threshold accuracy, making them especially suitable for electronic devices and portable equipment. |
ISL88003Ultra Low Power 3 Ld Voltage Supervisors in SC-70 and SOT-23 Packages | Supervisors | 6 | Obsolete | The ISL88001, ISL88002, ISL88003 supervisors are extremely low power 160nA voltage supervisors that help to monitor the power supply voltages in a wide variety of applications. By providing Power-On Reset and supply voltage supervision in small 3 Ld SC-70 and SOT-23 packages, the ISL88001, ISL88002, ISL88003 devices can help to lower system cost, reduce board space requirements and increase the reliability of systems. The most popular voltage trip points are available for standard power supplies from 1. 8V to 5. 0V (see "Ordering Information" on page 3). These reset threshold voltages are accurate to within ±1. 2% and the reset signal is valid down to 1V. Active high and active low reset outputs are available in push-pull and open drain configurations (see "Functional Block Diagrams" on page 2). The ISL88001, ISL88002, ISL88003 devices are specifically designed for low power consumption and high threshold accuracy, making them especially suitable for electronic devices and portable equipment. |
ISL880115 Ld Voltage Supervisor with Adjustable Power-On Reset, Dual Voltage Monitoring or Watchdog Timer Capability | Power Management (PMIC) | 5 | Obsolete | The ISL88011, ISL88012, ISL88013, ISL88014, ISL88015 family of devices offer both fixed and/or adjustable voltage-monitoring that combine popular functions such as Power-On reset control, watchdog timer, supply voltage supervision, and manual reset assertion in a small 5 Ld SOT-23 package. Unique features on the ISL88013 and ISL88015 include a watchdog timer with a 51s start-up timeout and a 1. 6s normal timeout duration. On the ISL88011 and ISL88014, users can increase the nominal 200ms Power-On reset timeout delay by adding an external capacitor to the CPORpin. Both fixed and adjustable voltage monitors are provided by the ISL88012. Complementary active-low and active-high reset outputs are available on the ISL88011, ISL88012 and ISL88013 devices. All devices provide manual reset capability (see "Product Features Table" on page 5). Seven preprogrammed reset threshold voltages accurate to ±1. 5% over temperature are offered (see "Ordering Information" on page 3). The ISL88012, ISL88014 and ISL88015 have a user-adjustable voltage input available for custom monitoring of any voltage down to 0. 6V. All parts are specifically designed for low power consumption and high threshold accuracy. |
ISL880125 Ld Voltage Supervisor with Adjustable Power-On Reset, Dual Voltage Monitoring or Watchdog Timer Capability | Power Management (PMIC) | 4 | Obsolete | The ISL88011, ISL88012, ISL88013, ISL88014, ISL88015 family of devices offer both fixed and/or adjustable voltage-monitoring that combine popular functions such as Power-On reset control, watchdog timer, supply voltage supervision, and manual reset assertion in a small 5 Ld SOT-23 package. Unique features on the ISL88013 and ISL88015 include a watchdog timer with a 51s start-up timeout and a 1. 6s normal timeout duration. On the ISL88011 and ISL88014, users can increase the nominal 200ms Power-On reset timeout delay by adding an external capacitor to the CPORpin. Both fixed and adjustable voltage monitors are provided by the ISL88012. Complementary active-low and active-high reset outputs are available on the ISL88011, ISL88012 and ISL88013 devices. All devices provide manual reset capability (see "Product Features Table" on page 5). Seven preprogrammed reset threshold voltages accurate to ±1. 5% over temperature are offered (see "Ordering Information" on page 3). The ISL88012, ISL88014 and ISL88015 have a user-adjustable voltage input available for custom monitoring of any voltage down to 0. 6V. All parts are specifically designed for low power consumption and high threshold accuracy. |