R
Renesas Electronics Corporation
| Series | Category | # Parts | Status | Description |
|---|---|---|---|---|
| Part | Spec A | Spec B | Spec C | Spec D | Description |
|---|---|---|---|---|---|
| Series | Category | # Parts | Status | Description |
|---|---|---|---|---|
| Part | Spec A | Spec B | Spec C | Spec D | Description |
|---|---|---|---|---|---|
| Series | Category | # Parts | Status | Description |
|---|---|---|---|---|
| Application Specific Clock/Timing | 1 | Obsolete | ||
| Application Specific Clock/Timing | 1 | Obsolete | ||
98ULPA877A1.8V Low-Power Wide-Range Frequency Clock Driver | Clock/Timing | 4 | Obsolete | 1.8V Low power 1 to 10 differential clock distribution. Operating frequency: 125MHz to 410MHz |
9DB1022-output Differential Buffer for PCIe Gen2 | Application Specific Clock/Timing | 1 | Obsolete | The 9DB102 zero-delay buffer supports PCI Express clocking requirements. The 9DB102 is driven by a differential SRC output pair from an IDT CK409/CK410-compliant main clock generator such as the 952601 or 954101. It attenuates jitter on the input clock and has a selectable PLL Band Width to maximize performance in systems with or without Spread- Spectrum clocking. |
9DB1044-output Differential Buffer for PCI-Express | Application Specific | 2 | Obsolete | 9DB104 is not recommended for new designs. |
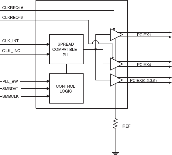
9DB1066-output Differential Buffer For PCIe Gen2 | Application Specific Clock/Timing | 2 | Active | The 9DB106 zero-delay buffer supports PCIe Gen1 and Gen2 clocking requirements. The 9DB106 is driven by a differential SRC output pair from an IDT CK410/CK505-compliant main clock generator. It attenuates jitter on the input clock and has a selectable PLL bandwidth to maximize performance in systems with or without Spread-Spectrum clocking. An SMBus interface allows control of the PLL bandwidth and bypass options, while 2 clock request (CLKREQ#) pins make the 9DB106 suitable for Express Card applications. |
| Integrated Circuits (ICs) | 1 | Obsolete | ||
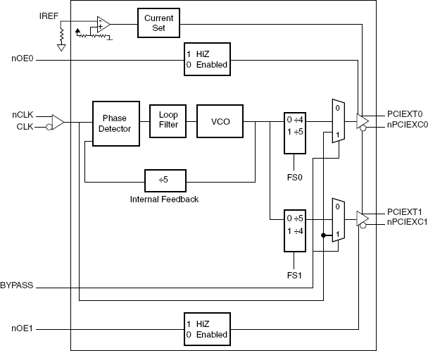
9DB202PCI Express® Jitter Attenuator | Integrated Circuits (ICs) | 1 | Obsolete | The 9DB202 is a high performance 1-to-2 Differential-to-HCSL Jitter Attenuator designed for use in PCI Express®™ systems. In some PCI Express®™ systems, such as those found in desktop PCs, the PCI Express®™ clocks are generated from a low bandwidth, high phase noise PLL frequency synthesizer. In these systems, a jitter-attenuating device may be necessary in order to reduce high frequency random and deterministic jitter components from the PLL synthesizer and from the system board. The 9DB202 has two PLL bandwidth modes. In low bandwidth mode, the PLL loop bandwidth is 500kHz. This setting offers the best jitter attenuation and is still high enough to pass a triangular input spread spectrum profile. In high bandwidth mode, the PLL bandwidth is at 1MHz and allows the PLL to pass more spread spectrum modulation. For serdes which have x10 reference multipliers instead of x12.5 multipliers, each of the two PCI Express®™ outputs (PCIEX0:1) can be set for 125MHz instead of 100MHz by configuring the appropriate frequency select pins (FS0:1). |
9DB2332-Output 3.3V PCIe Gen1-2-3 Zero Delay/Fanout Buffer | Application Specific Clock/Timing | 3 | Active | The 9DB233 zero delay buffer (ZDB) supports PCIe Gen3 requirements while being backward compatible with PCIe Gen2 and Gen1. The 9DB233 is driven by a differential SRC output pair from a 932S421 or 932SQ420 or equivalent main clock generator. It attenuates jitter on the input clock and has a selectable PLL bandwidth to maximize performance in systems with or without spread spectrum clocking. An SMBus interface allows control of the PLL bandwidth and bypass options, while two clock request (OE#) pins make the 9DB233 suitable for Express Card applications. |
9DB4014-output Differential Buffer for PCIe Gen1 | Application Specific Clock/Timing | 2 | Obsolete | The 9DB401 follows the Intel DB400 Differential Buffer Specification v2.0. This buffer provides four PCI-Express SRC clocks. The 9DB401 is driven by a differential input pair from a CK409/CK410/CK410M main clock generator, such as the 952601, 954101 or 954201. It provides outputs meeting tight cycle-to-cycle jitter (50 ps) and output-to-output skew (50ps) requirements. |
| Part | Category | Description |
|---|---|---|
Renesas Electronics Corporation | Integrated Circuits (ICs) | IC MCU 32BIT 1MB FLASH 48LFQFP |
Renesas Electronics Corporation | Integrated Circuits (ICs) | 16-BIT GENERAL MCU RL78/G23 96K |
Renesas Electronics Corporation | Isolators | OPTOISOLATOR 5KV TRANS 4SMD |
Renesas Electronics Corporation | Integrated Circuits (ICs) | IC REG PQFN |
Renesas Electronics Corporation X1228S14-2.7Obsolete | Integrated Circuits (ICs) | IC RTC CLK/CALENDAR I2C 14SOIC |
Renesas Electronics Corporation | Integrated Circuits (ICs) | 32-BIT MICROCONTROLLER OPTIMIZED FOR DUAL-MOTOR AND PFC CONTROL |
Renesas Electronics Corporation R5F104FJAFP#V0Obsolete | Integrated Circuits (ICs) | LOW POWER, HIGH FUNCTION, GENERAL PURPOSE MICROCONTROLLERS FOR MOTOR CONTROL, INDUSTRIAL AND METERING APPLICATIONS |
Renesas Electronics Corporation MK1493-03BGILFTRObsolete | Integrated Circuits (ICs) | IC CLOCK GENERATOR 48TSSOP |
Renesas Electronics Corporation | Development Boards Kits Programmers | E10A-USB SH4AL-DSP LICENSE TOOL |
Renesas Electronics Corporation | Integrated Circuits (ICs) | 32BIT MCU R32C/100X |