LMF03.2FUS 300V T/D INLINE FUSE 3.2A | Circuit Protection | 2 | Active | Perfect for use in lighting systems, this 300 VAC time-delay fuse is designed to handle ballast transformer inrush currents. |
LMF1.25FUS 300V T/D INLINE FUSE 1.25A | Electrical, Specialty Fuses | 1 | Active | Perfect for use in lighting systems, this 300 VAC time-delay fuse is designed to handle ballast transformer inrush currents. |
LMF6.25FUS 300V T/D INLINE FUSE 6.25A | Circuit Protection | 1 | Active | Perfect for use in lighting systems, this 300 VAC time-delay fuse is designed to handle ballast transformer inrush currents. |
LMIN030Fuse LowProfile Mini 58VDC Card 30A | Circuit Protection | 1 | Active | This 30 A Low Profile MINI® 58V blade fuses performs as reliably as a taller MINI fuse. |
LMIN15BPFuse LowProfile Mini 58VDC Card 15A | Circuit Protection | 1 | Active | This 15 A Low Profile MINI® 58V blade fuses performs as reliably as a taller MINI fuse. |
LMIN20VFuse - LP Mini 58VDC Silver 20A, 5 pk | Fuses | 1 | Active | This 20 A Low Profile MINI® 58V blade fuses performs as reliably as a taller MINI fuse. |
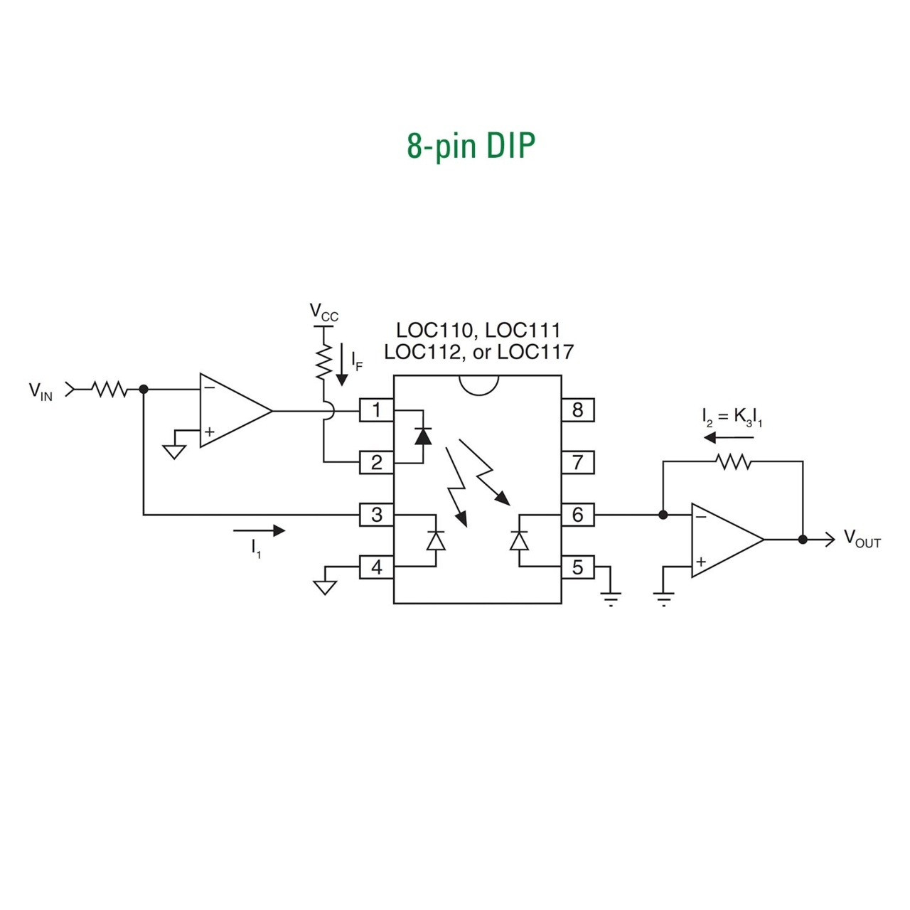
LOC110OPTICALLY COUPLED LINEAR OPTCOUPLER PTO | Transistor, Photovoltaic Output | 1 | Active | Littelfuse linear optocouplers feature an infrared LED optically coupled with two photodiodes. One feedback (input) photodiode is used to generate a control signal that provides a servomechanism to the LED drive current, thus compensating for the LED's nonlinear time and temperature characteristics. The other (output) photodiode provides an output signal that is linear with respect to the servo LED current. The devices feature wide bandwidth, high input to output isolation, and excellent servo linearity. |
| Transistor, Photovoltaic Output Optoisolators | 3 | Active | |
LOC112OPTICALLY COUPLED LINEAR OPTO PTO | Transistor, Photovoltaic Output Optoisolators | 2 | Active | Littelfuse linear optocouplers feature an infrared LED optically coupled with two photodiodes. One feedback (input) photodiode is used to generate a control signal that provides a servomechanism to the LED drive current, thus compensating for the LED's nonlinear time and temperature characteristics. The other (output) photodiode provides an output signal that is linear with respect to the servo LED current. The devices feature wide bandwidth, high input to output isolation, and excellent servo linearity. |
LOC117OPTICALLY COUPLED LINEAR OPTO | Optoisolators | 2 | Active | Littelfuse linear optocouplers feature an infrared LED optically coupled with two photodiodes. One feedback (input) photodiode is used to generate a control signal that provides a servomechanism to the LED drive current, thus compensating for the LED's nonlinear time and temperature characteristics. The other (output) photodiode provides an output signal that is linear with respect to the servo LED current. The devices feature wide bandwidth, high input to output isolation, and excellent servo linearity. |