A
Analog Devices
| Series | Category | # Parts | Status | Description |
|---|---|---|---|---|
| Part | Spec A | Spec B | Spec C | Spec D | Description |
|---|---|---|---|---|---|
| Series | Category | # Parts | Status | Description |
|---|---|---|---|---|
| Part | Spec A | Spec B | Spec C | Spec D | Description |
|---|---|---|---|---|---|
| Series | Category | # Parts | Status | Description |
|---|---|---|---|---|
AD71948-Channel, 4.8 kHz, Ultralow Noise, 24-Bit Sigma-Delta ADC with PGA | Integrated Circuits (ICs) | 1 | Active | The AD7194 is a low noise, complete analog front end for high precision measurement applications. It contains a low noise, 24-bit sigma-delta (Σ-Δ) analog-to-digital converter (ADC). The on-chip low noise gain stage means that signals of small amplitude can interface directly to the ADC.The device can be configured to have eight differential inputs or sixteen pseudo differential inputs. The on-chip 4.92 MHz clock can be used as the clock source to the ADC or, alternatively, an external clock or crystal can be used. The output data rate from the part can be varied from 4.7 Hz to 4.8 kHz.The device has a very flexible digital filter, including a fast settling option. Variables such as output data rate and settling time are dependent on the option selected. For applications that require all conversions to be settled, the AD7194 includes zero latency.The part operates with a power supply from 3 V to 5.25 V. It consumes a current of 4.65 mA, and it is housed in a 32-lead LFCSP package.ApplicationsPLC/DCS analog input modulesData acquisitionStrain gage transducersPressure measurementTemperature measurementFlow measurementWeigh scalesChromatographyMedical and scientific instrumentation |
| Data Acquisition | 2 | Active | ||
| Integrated Circuits (ICs) | 11 | Active | ||
AD7228ALC2MOS Octal 8-Bit DAC | Data Acquisition | 16 | Active | The AD7228A contains eight 8-bit voltage-mode digital-to-analog converters, with output buffer amplifiers and interface logic on a single monolithic chip. No external trims are required to achieve full specified performance for the part.Separate on-chip latches are provided for each of the eight D/A converters. Data is transferred into the data latches through a common 8-bit TTL/CMOS (5 V) compatible input port. Address inputs A0, A1 and A2 determine which latch is loaded whenWRgoes low. The control logic is speed compatible with most 8-bit microprocessors.Specified performance is guaranteed for input reference voltages from +2 to +10 V when using dual supplies. The part is also specified for single supply +15 V operation using a reference of +10 V and single supply +5 V operation using a reference of +1.23 V. Each output buffer amplifier is capable of developing +10 V across a 2 kΩ load.The AD7228A is fabricated on an all ion-implanted, high-speed, Linear Compatible CMOS (LC2MOS) process which has been specifically developed to integrate high-speed digital logic circuits and precision analog circuits on the same chip.Product HighlightsEight DACs and Amplifiers in Small PackageThe single-chip design of eight 8-bit DACs and amplifiers allows a dramatic reduction in board space requirements and offers increased reliability in systems using multiple converters. Its pinout is aimed at optimizing board layout with all analog inputs and outputs at one side of the package and all digital inputs at the other.Single or Dual Supply OperationThe voltage-mode configuration of the DACs allows single supply operation of the AD7228A. The part can also be operated with dual supplies giving enhanced performance for some parameters.Microprocessor CompatibilityThe AD7228A has a common 8-bit data bus with individual DAC latches, providing a versatile control architecture for simple interface to microprocessors. All latch enable signals are level triggered and speed compatible with most high performance 8-bit microprocessors. |
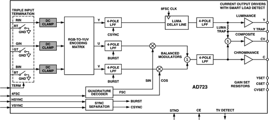
AD7232.7 V to 5.5 V RGB-to-NTSC/PAL Encoder with Load Detect and Input Termination Switch | Interface | 3 | Active | The AD723 is a low cost RGB-to-NTSC/PAL encoder that converts analog red, green, and blue color component signals into their corresponding luminance and chrominance signals for display on an NTSC or PAL television. Luminance (Y) and Chrominance (C) signals are available individually for S-video, or combined for composite video (CV). All outputs are available separately and optimized for driving 75 Ω loads. Active termination is used for lower power consumption.A smart load detect feature powers down unused outputs and can be used to monitor the continuing presence or absence of an external TV. This enables plug-and-play operation. In addition, a logic controlled triple switch at the input solves the applications problem of differing load conditions when an RGB monitor is disconnected. When an RGB monitor is not present, the R, G, and B terminations are enabled by the user. This solution ensures no loss of video bandwidth when the RGB monitor is in operation.In PC applications, flicker filter support is provided by the graphics controller, which has direct access to memory. Underscan compensation, necessary for uses other than video or DVD, is supported through choice of RGB output clocks and sync intervals.An optional luminance trap (YTRAP) provides a means of reducing cross color artifacts due to subcarrier frequency information in the Y signal.The AD723 is available in a 28-lead TSSOP package and is capable of operation from supplies of 2.7 V to 5.5 V. |
AD7233CMOS, 12-Bit Serial DACPORT®in Mini-DIP | Integrated Circuits (ICs) | 2 | Active | The AD7233 is a complete 12-bit, voltage-output, digital-to-analog converter with output amplifier and Zener voltage reference all in an 8-pin package. No external trims are required to achieve full specified performance. The data format is 2s complement, and the output range is -5V to +5V.The AD7233 features a fast, versatile serial interface which allows easy connection to both microcomputers and 16-bit digital signal processors with serial ports. When theSYNCinput is taken low, data on the SDIN pin is clocked into the input shift register on each falling edge of SCLK. On completion of the 16-bit data transfer, bringingLDAClow updates the DAC latch with the lower 12 bits of data and updates the output. Alternatively,LDACcan be tied permanently low, and in this case the DAC register is automatically updated with the contents of the shift register when all sixteen data bits have been clocked in. The serial data may be applied at rates up to 5 MHz allowing a DAC update rate of 300 kHz.For applications which require greater flexibility and unipolar output ranges with single supply operation, please refer to the AD7243 data sheet.The AD7233 is fabricated on Linear Compatible CMOS (LC2MOS), an advanced, mixed-technology process. It is packaged in an 8-pin DIP package. |
| Digital to Analog Converters (DAC) | 16 | Active | ||
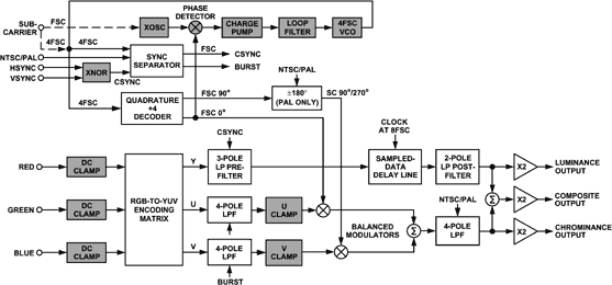
AD724RGB to NTSC/PAL Encoder | Integrated Circuits (ICs) | 4 | Active | The AD724 is a low cost RGB to NTSC/PAL Encoder that converts red, green and blue color component signals into their corresponding luminance (baseband amplitude) and chrominance (subcarrier amplitude and phase) signals in accordance with either NTSC or PAL standards. These two outputs are also combined to provide composite video output. All three outputs can simultaneously drive 75 (ohm), reverse-terminated cables. All logical inputs are CMOS compatible. The chip operates from a single +5 V supply. No external delay lines or filters are required. The AD724 may be powered down when not in use.The AD724 accepts either FSC or 4FSC clock. When a clock is not available, a low cost parallel-resonant crystal (3.58 MHz (NTSC) or 4.43 MHz (PAL)) and the AD724’s on-chip oscilla-tor generate the necessary subcarrier clock. The AD724 also accepts the subcarrier clock from an external video source.The interface to graphics controllers is simple: an on-chip logic "XNOR" accepts the available vertical (VSYNC) and horizontal sync (HSYNC) signals and creates the composite sync (CSYNC) signal on-chip. If available, the AD724 will also accept a standard CSYNC signal by connecting VSYNC to +5 V and applying CSYNC to the HSYNC pin. The AD724 contains decoding logic to identify valid horizontal sync pulses for correct burst insertion.Delays in the U and V chroma filters are matched by an on-chip sampled-data delay line in the Y signal path. To prevent aliasing, a prefilter at 5 MHz is included ahead of the delay line and a post-filter at 5 MHz is added after the delay line to suppress harmonics in the output. These low-pass filters are optimized for minimum pulse overshoot. The overall luma delay, relative to chroma, has been designed to be time aligned for direct input to a television’s baseband. The AD724 comes in a space-saving SOIC and is specified for the 0°C to +70°C commercial temperature range.An evaluation board is available for this product and may be ordered using the following product number: AD724-EB. |
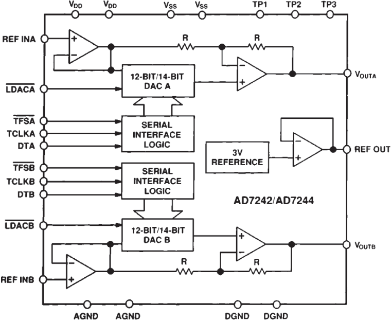
AD724412-/14-Bit DAC, 3 V Buried Zener Reference, DAC | Data Acquisition | 2 | Active | The AD7242 / AD7244 is a fast, complete, dual 12-bit/14-bit voltage output D/A converter. It consists of a 12-bit/14-bit DAC, 3 V buried Zener reference, DAC output amplifiers and high speed serial interface logic.Interfacing to both DACs is serial, minimizing pin count and allowing a small package size. Standard control signals allow interfacing to most DSP processors and microcontrollers. Asynchronous control of DAC updating for both DACs is made possible with a separate LDAC input for each DAC.The AD7242 / AD7244 operates from ±5 V power supplies, providing an analog output range of ±3 V. A REF OUT/REF IN function allows the DACs to be driven from the on-chip 3 V reference or from an external reference source.The AD7242 / AD7244 is fabricated in Linear Compatible CMOS (LC2MOS), an advanced mixed technology process that combines precision bipolar circuits with low power CMOS logic. Both parts are available in a 24-pin, 0.3-inch wide, plastic or hermetic dual-in-line package (DIP) and in a 28-pin, plastic small outline (SOIC) package. The AD7242 and AD7244 are available in the same pinout to allow easy upgrade from 12-bit to 14-bit performance.PRODUCT HIGHLIGHTSComplete, Dual 12-Bit/14-Bit DACs The AD7242 / AD7244 provides the complete function for generating voltages to 12-bit/14-bit resolution. The part features an on-chip reference, output buffer amplifiers and two 12-bit/14-bit D/A converters.High Speed Serial Interface The AD7242 / AD7244 provides a high speed, easy-to-use, serial interface allowing direct interfacing to DSP processors and microcontrollers. A separate serial port is provided for each DAC.Small Package Size The AD7242 / AD7244 is available in a 24-pin DIP and a 28- pin SOIC package offering considerable space saving over comparable solutions. |
AD7245A12-Bit DACPORT with Double-Buffered Parallel Input | Digital to Analog Converters (DAC) | 12 | Active | The AD7245A/AD7248A is an enhanced version of the industry standard AD7245/AD7248. Improvements include operation from 12 V to 15 V supplies, a ±1/2 LSB linearity grade, faster interface times and better full scale and reference variations with VDD. Additional features include extended temperature range operation for commercial and industrial grades.The AD7245A/AD7248A is a complete, 12-bit, voltage output, digital-to-analog converter with output amplifier and Zener voltage reference on a monolithic CMOS chip. No external user trims are required to achieve full specified performance.Both parts are microprocessor compatible, with high speed data latches and double-buffered interface logic. The AD7245A accepts 12-bit parallel data which is loaded into the input latch on the rising edge of CS or WR. The AD7248A has an 8-bit wide data bus with data loaded to the input latch in two write operations. For both parts, an asynchronous LDAC signal transfers data from the input latch to the DAC latch and updates the analog output. The AD7245A also has a CLR signal on the DAC latch which allows features such as power-on reset to be implemented.The on-chip 5 V buried Zener diode provides a low noise, temperature compensated reference for the DAC. For single supply operation, two output ranges of 0 V to +5 V and 0 V to +10 V are available, while these two ranges plus an additional ±5 V range are available with dual supplies. The output amplifiers are capable of developing +10 V across a 2 kOhm load to GND.The AD7245A/AD7248A is fabricated in linear compatible CMOS (LC2MOS), an advanced, mixed technology process that combines precision bipolar circuits with low power CMOS logic. The AD7245A is available in a small, 0.3" wide, 24-pin DIP and SOIC and in 28-terminal surface mount packages. The AD7248A is packaged in a small, 0.3" wide, 20-pin DIP SOIC and in 20-terminal surface mount packages. |
| Part | Category | Description |
|---|---|---|
Analog Devices ADM6713RAKSZ-REELObsolete | Integrated Circuits (ICs) | IC SUPERVISOR 1 CHANNEL SC70-4 |
Analog Devices | RF and Wireless | RF AMP SINGLE GENERAL PURPOSE RF AMPLIFIER 20GHZ 3.6V 22-PIN DIE TRAY |
Analog Devices | Integrated Circuits (ICs) | LOW NOISE, SWITCHED CAPACITOR REGULATED VOLTAGE INVERTERS |
Analog Devices | Integrated Circuits (ICs) | QUAD 16-BIT/12-BIT ±10V VOUTSOFTSPAN DACS WITH 10PPM/°C MAX REFERENCE |
Analog Devices | Integrated Circuits (ICs) | SERIAL 14-BIT, 3.5MSPS SAMPLING ADC WITH BIPOLAR INPUTS |
Analog Devices | Integrated Circuits (ICs) | ISOSPI ISOLATED COMMUNICATIONS INTERFACE |
Analog Devices | Integrated Circuits (ICs) | 4.5A, 500KHZ STEP-DOWN SWITCHING REGULATOR |
Analog Devices | Integrated Circuits (ICs) | 300 MA, LOW QUIESCENT CURRENT, ADJUSTABLE OUTPUT, CMOS LINEAR REGULATOR |
Analog Devices AD767KNObsolete | Integrated Circuits (ICs) | IC DAC 12BIT V-OUT 24DIP |
Analog Devices | Integrated Circuits (ICs) | QUAD 12-/10-/8-BIT RAIL-TO-RAIL DACS WITH 10PPM/°C REFERENCE |