A
Analog Devices
| Series | Category | # Parts | Status | Description |
|---|---|---|---|---|
| Part | Spec A | Spec B | Spec C | Spec D | Description |
|---|---|---|---|---|---|
| Series | Category | # Parts | Status | Description |
|---|---|---|---|---|
| Part | Spec A | Spec B | Spec C | Spec D | Description |
|---|---|---|---|---|---|
| Part | Category | Description |
|---|---|---|
Analog Devices ADM6713RAKSZ-REELObsolete | Integrated Circuits (ICs) | IC SUPERVISOR 1 CHANNEL SC70-4 |
Analog Devices | RF and Wireless | RF AMP SINGLE GENERAL PURPOSE RF AMPLIFIER 20GHZ 3.6V 22-PIN DIE TRAY |
Analog Devices | Integrated Circuits (ICs) | LOW NOISE, SWITCHED CAPACITOR REGULATED VOLTAGE INVERTERS |
Analog Devices | Integrated Circuits (ICs) | QUAD 16-BIT/12-BIT ±10V VOUTSOFTSPAN DACS WITH 10PPM/°C MAX REFERENCE |
Analog Devices | Integrated Circuits (ICs) | SERIAL 14-BIT, 3.5MSPS SAMPLING ADC WITH BIPOLAR INPUTS |
Analog Devices | Integrated Circuits (ICs) | ISOSPI ISOLATED COMMUNICATIONS INTERFACE |
Analog Devices | Integrated Circuits (ICs) | 4.5A, 500KHZ STEP-DOWN SWITCHING REGULATOR |
Analog Devices | Integrated Circuits (ICs) | 300 MA, LOW QUIESCENT CURRENT, ADJUSTABLE OUTPUT, CMOS LINEAR REGULATOR |
Analog Devices AD767KNObsolete | Integrated Circuits (ICs) | IC DAC 12BIT V-OUT 24DIP |
Analog Devices | Integrated Circuits (ICs) | QUAD 12-/10-/8-BIT RAIL-TO-RAIL DACS WITH 10PPM/°C REFERENCE |
| Series | Category | # Parts | Status | Description |
|---|---|---|---|---|
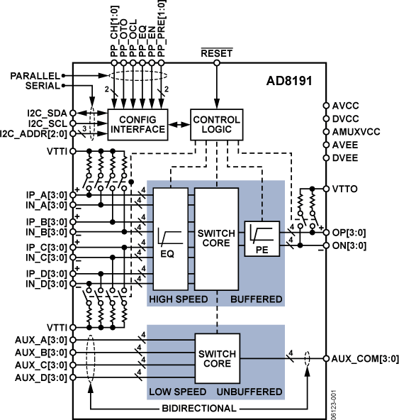
AD81914:1 DVI/HDMI Switch with Equalization | Video Processing | 2 | Active | The AD8191 is a DVI/HDMI switch featuring equalized TMDS inputs and pre-emphasized TMDS outputs, ideal for systems with long cable runs. Outputs can be set to a high impedance state to reduce the power dissipation and/or allow the construction of larger arrays using the wire-OR technique. Flexible channel bundling modes allow the AD8191 to be configured as a 4:1 single DVI/HDMI link switch, a dual 8:1 TMDS channel switch, or a single 16:1 TMDS channel switch.The AD8191 is provided in a 100-lead LQFP lead-free package specified to operate over the 0°C to 70°C temperature range.PRODUCT HIGHLIGHTSSupports data rates up to 1.65Gbps, enabling UXGA (1600x1200) DVI resolutions and 1080p HDMI formats.Input cable equalizer enables use of long cables at the input (more than 20 meters of 24 AWG cable at 1080p).Auxiliary switch allows routing of DDC signals for a single-chip, fully HDMI 1.2a receive-compliant solution.APPLICATIONSMulti-input displays and projectorsA/V receiversSet-top boxesAdvanced television (HDTV) |
AD81922:1 HDMI/DVI Switch with Equalization and DDC/CEC Buffers | Integrated Circuits (ICs) | 1 | Active | The AD8192 is a complete HDMI™/DVI link switch featuring equalized TMDS inputs and pre-emphasized TMDS outputs ideal for systems with long cable runs. The TMDS outputs can be set to a high impedance state to reduce the power dissipation and/or allow the construction of larger arrays using the wire-OR technique. The AD8192 includes bidirectional buffering for the DDC bus and CEC line, with integrated pull-up resistors for the CEC line. The AD8192 is available in a space-saving, 56-lead LFCSP surface-mount, lead-free plastic package specified to operate over the −40°C to +85°C temperature range.PRODUCT HIGHLIGHTSFully HDMI 1.3a transmit and receive compliant.Supports data rates up to 2.25 Gbps, enabling greater than 1080p HDMI formats with deep color (12-bit) and UXGA (1600 × 1200) DVI resolutions.Input cable equalizer enables use of long cables; more than 20 m (24 AWG) at data rates up to 2.25 Gbps.Auxiliary switch isolates and buffers the DDC bus and the CEC line, improving total system capacitance limit.Hot plug detect (HPD) signal is pulsed low on link switch.Manually or automatically switched input terminations.APPLICATIONSFront panel buffer for advanced television (HDTV) setsStandalone HDMI switcherMultiple input displaysProjectorsA/V receiversSet-top boxes |
AD8193Buffered 2:1 TMDS Switch | Interface | 1 | Obsolete | The AD8193 is a low cost quad 2:1 TMDS®switch for high speed HDMI™/DVI video applications. Its primary function is to switch the high speed signals from one of two single-link (HDMI or DVI) sources to the single-link output. The AD8193 is a fully buffered switch solution with 50 Ω input and output terminations, providing full-swing output signal recovery and minimizing reflections for improved system signal integrity.The AD8193 is provided in a space-saving, 32-lead, LFCSP, surface-mount, RoHS-compliant, plastic package and is specified to operate over the −40°C to +85°C temperature range.Product HighlightsData supports rates up to 2.25 Gbps, enabling greater than 1080p deep color (12-bit color) HDMI formats and greater than UXGA (1600 × 2300) DVI resolutions.Fully buffered unidirectional inputs and outputs.Supports more than 20 meters of a typical 24 AWG input cable at 1080i, more than 10 meters at 1080p, and more than 6 meters at 1080p, 12-bit color.Matched 50 Ω on-chip input and output terminations improve system signal integrity.Single-pin source select bit.Input terminations are automatically switched out for the unselected input.Low added jitter.ApplicationsAdvanced television (HDTV) setsMultiple input displaysProjectorsA/V receiversSet-top boxes |
AD8194Buffered 2:1 TMDS Switch with Equalization | Analog Switches - Special Purpose | 1 | Active | The AD8194 is a low cost quad 2:1 TMDS®switch for high speed HDMI™/DVI video applications. The AD8194 features equalized inputs, ideal for systems with long cable runs. Its primary function is to switch the high speed signals from one of two single-link (HDMI or DVI) sources to the single-link output. The AD8194 is a fully buffered switch solution with 50 Ω input and output terminations, providing full-swing output signal recovery and minimizing reflections for improved system signal integrity.The AD8194 is provided in a space-saving, 32-lead, LFCSP, surface-mount, RoHS-compliant, plastic package and is specified to operate over the −40°C to +85°C temperature range.Product HighlightsData supports rates up to 2.25 Gbps, enabling greater than 1080p deep color (12-bit color) HDMI formats and greater than UXGA (1600 × 2300) DVI resolutions.Fully buffered inputs and outputs.Input cable equalizer enables use of long cables at the input. For a typical 24 AWG cable, the AD8194 compensates for more than 20 m at data rates up to 2.25 Gbps.Matched 50 Ω on-chip input and output terminations improve system signal integrity.Single-pin source select bit.Low added jitter.ApplicationsAdvanced television (HDTV) setsMultiple input displaysProjectorsA/V receiversSet-top boxes |
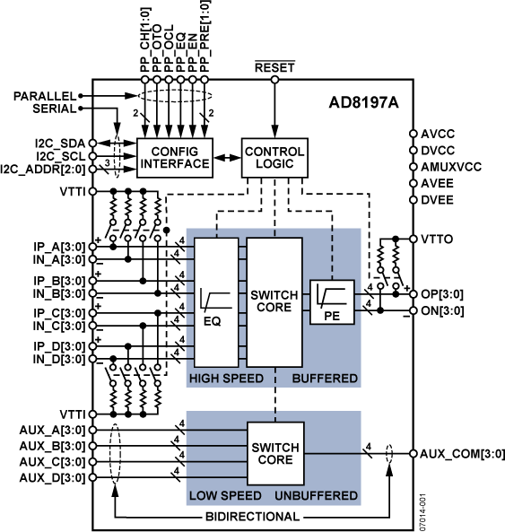
AD8197B4:1 HDMI/DVI Switch with Equalization | Linear | 3 | Active | The AD8197 is an HDMI™/DVI switch featuring equalized TMDS®inputs and pre-emphasized TMDS outputs, ideal for systems with long cable runs. Outputs can be set to a high impedance state to reduce the power dissipation and/or to allow the construction of larger arrays using the wire-OR technique. Flexible channel bundling modes (for both the TMDS channels and the auxiliary signals) allow the AD8197 to be configured as a 4:1 single HDMI/DVI link switch, a dual 8:1 switch, or a single 16:1 switch.The AD8197 is provided in a 100-lead LQFP, Pb-free, surface-mount package, specified to operate over the −40°C to +85°C temperature range.ul { margin-top:0px; margin-right:0px; margin-bottom:0px; margin-left:15px; padding-top:0px; padding-right:0px; padding-bottom:10px; padding-left:0px;} li { padding-top:0px; padding-right:0px; padding-bottom:5px; padding-left:0px; margin-top:0px; margin-right:0px; margin-bottom:0px; margin-left:0px;} ol { margin-top:0px; margin-right:0px; margin-bottom:0px; margin-left:25px; padding-top:0px; padding-right:0px; padding-bottom:10px; padding-left:0px;} li { padding-top:0px; padding-right:0px; padding-bottom:5px; padding-left:0px; margin-top:0px; margin-right:0px; margin-bottom:0px; margin-left:0px;}Product HighlightsSupports data rates up to 2.25 Gbps, enabling 1080p deep color (12-bit color) HDMI formats, and greater than UXGA (1600 × 1200) DVI resolutions.Input cable equalizer enables use of long cables at the input (more than 20 meters of 24 AWG cable at 2.25 Gbps).Auxiliary switch routes a DDC bus and two additional signals for a single-chip, HDMI 1.3 receive-compliant solution.ApplicationsMultiple input displaysProjectorsA/V receiversSet-top boxesAdvanced television (HDTV) setsData Sheet, Rev. 0, 1/07 |
AD820Single-Supply, Rail-to-Rail, Low Power FET-Input Op Amp | Linear | 8 | Active | The AD820 is a precision, low power FET input op amp that can operate from a single supply of 5 V to 36 V, or dual supplies of ±2.5 V to ±18 V. It has true single-supply capability, with an input voltage range extending below the negative rail, allowing the AD820 to accommodate input signals below ground in the single-supply mode. Output voltage swing extends to within 10 mV of each rail, providing the maximum output dynamic range.Offset voltage of 800 μV maximum, offset voltage drift of 2 μV/°C, typical input bias currents below 25 pA, and low input voltage noise provide dc precision with source impedances up to 1 GΩ. 1.8 MHz unity gain bandwidth, −93 dB THD at 10 kHz, and 3 V/μs slew rate are provided for a low supply current of 800 μA. The AD820 drives up to 350 pF of direct capacitive load and provides a minimum output current of 15 mA. This allows the amplifier to handle a wide range of load conditions. This combination of ac and dc performance, plus the outstanding load drive capability, results in an exceptionally versatile amplifier for the single-supply user.The AD820 is available in two performance grades. The A and B grades are rated over the industrial temperature range of −40°C to +85°C. The AD820 is offered in three 8-lead package options: plastic DIP (PDIP), surface mount (SOIC) and (MSOP).ApplicationsBattery-powered precision instrumentationPhotodiode preampsActive filters12-bit to 14-bit data acquisition systemsMedical instrumentationLow power references and regulatorsData Sheet, Rev. F, 11/08 |
| Linear | 1 | Active | ||
AD8202High Common-Mode Voltage, Single-Supply Difference Amplifier | Linear | 6 | Active | The AD8202 is a single-supply difference amplifier for amplifying and low-pass filtering small differential voltages in the presence of a large common-mode voltage (CMV). The input CMV range extends from −8 V to +28 V at a typical supply voltage of 5 V.The AD8202 is available in die and packaged form. The MSOP and SOIC packages are specified over a wide temperature range, from −40°C to +125°C, making the AD8202 well-suited for use in many automotive platforms.Automotive platforms demand precision components for better system control. The AD8202 provides excellent ac and dc performance keeping errors to a minimum in the user’s system. Typical offset and gain drift in the SOIC package are 0.3 µV/°C and 1 ppm/°C, respectively. Typical offset and gain drift in the MSOP package are 2 µV/°C and 1 ppm/°C, respec¬tively. The device also delivers a minimum CMRR of 80 dB from dc to 10 kHz.The AD8202 features an externally accessible 100 kΩ resistor at the output of the Preamp A1 that can be used for low-pass filter applications and for establishing gains other than 20.ApplicationsTransmission controlDiesel injection controlEngine managementAdaptive suspension controlVehicle dynamics control |
| Integrated Circuits (ICs) | 4 | Active | ||
AD8205Single Supply 42 V System Difference Amplifier | Integrated Circuits (ICs) | 3 | Active | The AD8205 is a single-supply difference amplifier for amplify-ing small differential voltages in the presence of large common-mode voltages. The operating input common-mode voltage range extends from −2 V to +65 V. The typical single-supply voltage is 5 V.The AD8205 is offered in an 8-lead SOIC package and rated for operation from −40°C to +125°C for the Y and W grade models. The H grade version of the AD8205 is rated from −40°C to +150°C.Excellent dc performance over temperature keeps errors in the measurement loop to a minimum. Offset drift is typically less than 15 μV/°C, and gain drift is typically below 30 ppm/°C.The output offset can be adjusted from 0.05 V to 4.8 V with a 5 V supply by using the VREF1and VREF2pins. With VREF1attached to the V+ pin, and VREF2attached to the GND pin, the output is set at half scale. Attaching both pins to GND causes the output to be unipolar, starting near ground. Attaching both pins to V+ causes the output to be unipolar starting near V+. Other offsets can be obtained by applying an external voltage to the VREF1and VREF2pins.ApplicationsHigh-side current sensing in:Motor controlsTransmission controlsDiesel injection controlsEngine managementSuspension controlsVehicle dynamic controlsDC-to-dc converters |