A
Analog Devices
| Series | Category | # Parts | Status | Description |
|---|---|---|---|---|
| Part | Spec A | Spec B | Spec C | Spec D | Description |
|---|---|---|---|---|---|
| Series | Category | # Parts | Status | Description |
|---|---|---|---|---|
| Part | Spec A | Spec B | Spec C | Spec D | Description |
|---|---|---|---|---|---|
| Series | Category | # Parts | Status | Description |
|---|---|---|---|---|
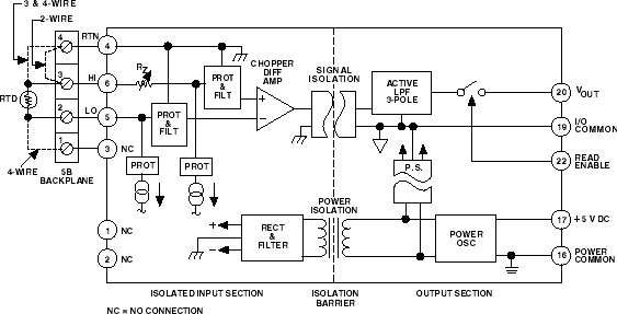
5B34Isolated 2-, 3-, or 4-Wire RTD Input Signal Conditioning Module | Sensors, Transducers | 2 | Obsolete | The 5B Series represents an innovative generation of low cost, high performance plug-in signal conditioners. Designed for industrial applications, these modules incorporate a new circuit design utilizing transformer-based isolation and automated surface mount manufacturing technology. They are compact, economical components whose performance exceeds that available from more expensive devices. Combining 1500 V rms continuous CMV isolation, ±0.05% calibrated accuracy, small size and low cost, the 5B Series is an attractive alternative to expensive signal conditioners and in-house designs.All modules are hard potted and identical in pinout and size (2.25" x 2.25" x 0.60"). They can be mixed and matched, permitting users to address their exact needs, and may be changed without disturbing field wiring. The isolated input modules provide 0 V to +5 V or 65 V outputs and accept J, K, T, E, R, S and B thermocouples; 100 Ohms platinum, 10 Ohms copper and 120 Ohms nickel RTDs, full or half bridge strain gages; mV, V, 4-20 mA or 0-20 mA, and wide bandwidth (10 kHz) mV and V signals. These modules feature complete signal conditioning functions including 240 V rms input protection, filtering, chopper stabilized low drift (±1 µV/°C), amplification, 1500 V rms isolation, linearization for RTD and thermocouple (with 5B47) inputs and sensor excitation when required. The output module converts a 0 V to +5 V input to an isolated 4-20 mA or 0-20 mA process current signal. All modules feature excellent common mode rejection and meet ANSI/IEEE-C37.90.1-1989 surge withstand specs.The 5B Series provides system designers with an easy to use solution for analog I/O in a minimum of board space. The modules' simple pinout and easy mechanical application simplify design.There are also a number of backplanes which provide a complete signal conditioning solution for end users. Each backplane incorporates screw terminals for field wiring inputs and outputs and cold junction compensation sensors for thermocouple applications. Nineteen-inch relay rack compatible units that can hold up to sixteen modules are available. |
5B37Isolated Thermocouple Input Signal Conditioning Module | Unclassified | 4 | Obsolete | The 5B Series represents an innovative generation of low cost, high performance plug-in signal conditioners. Designed for industrial applications, these modules incorporate a new circuit design utilizing transformer-based isolation and automated surface mount manufacturing technology. They are compact, economical components whose performance exceeds that available from more expensive devices. Combining 1500 V rms continuous CMV isolation, ±0.05% calibrated accuracy, small size and low cost, the 5B Series is an attractive alternative to expensive signal conditioners and in-house designs.All modules are hard potted and identical in pinout and size (2.25" x 2.25" x 0.60"). They can be mixed and matched, permitting users to address their exact needs, and may be changed without disturbing field wiring. The isolated input modules provide 0 V to +5 V or 65 V outputs and accept J, K, T, E, R, S and B thermocouples; 100 Ohms platinum, 10 Ohms copper and 120 Ohms nickel RTDs, full or half bridge strain gages; mV, V, 4-20 mA or 0-20 mA, and wide bandwidth (10 kHz) mV and V signals. These modules feature complete signal conditioning functions including 240 V rms input protection, filtering, chopper stabilized low drift (±1 µV/°C), amplification, 1500 V rms isolation, linearization for RTD and thermocouple (with 5B47) inputs and sensor excitation when required. The output module converts a 0 V to +5 V input to an isolated 4-20 mA or 0-20 mA process current signal. All modules feature excellent common mode rejection and meet ANSI/IEEE-C37.90.1-1989 surge withstand specs.The 5B Series provides system designers with an easy to use solution for analog I/O in a minimum of board space. The modules' simple pinout and easy mechanical application simplify design.There are also a number of backplanes which provide a complete signal conditioning solution for end users. Each backplane incorporates screw terminals for field wiring inputs and outputs and cold junction compensation sensors for thermocouple applications. Nineteen-inch relay rack compatible units that can hold up to sixteen modules are available. |
5B38Isolated Strain Gage Input Signal Conditioning Module | Uncategorized | 1 | Obsolete | The 5B Series represents an innovative generation of low cost, high performance plug-in signal conditioners. Designed for industrial applications, these modules incorporate a new circuit design utilizing transformer-based isolation and automated surface mount manufacturing technology. They are compact, economical components whose performance exceeds that available from more expensive devices. Combining 1500 V rms continuous CMV isolation, ±0.05% calibrated accuracy, small size and low cost, the 5B Series is an attractive alternative to expensive signal conditioners and in-house designs.All modules are hard potted and identical in pinout and size (2.25" x 2.25" x 0.60"). They can be mixed and matched, permitting users to address their exact needs, and may be changed without disturbing field wiring. The isolated input modules provide 0 V to +5 V or 65 V outputs and accept J, K, T, E, R, S and B thermocouples; 100 Ohms platinum, 10 Ohms copper and 120 Ohms nickel RTDs, full or half bridge strain gages; mV, V, 4-20 mA or 0-20 mA, and wide bandwidth (10 kHz) mV and V signals. These modules feature complete signal conditioning functions including 240 V rms input protection, filtering, chopper stabilized low drift (±1 µV/°C), amplification, 1500 V rms isolation, linearization for RTD and thermocouple (with 5B47) inputs and sensor excitation when required. The output module converts a 0 V to +5 V input to an isolated 4-20 mA or 0-20 mA process current signal. All modules feature excellent common mode rejection and meet ANSI/IEEE-C37.90.1-1989 surge withstand specs.The 5B Series provides system designers with an easy to use solution for analog I/O in a minimum of board space. The modules' simple pinout and easy mechanical application simplify design.There are also a number of backplanes which provide a complete signal conditioning solution for end users. Each backplane incorporates screw terminals for field wiring inputs and outputs and cold junction compensation sensors for thermocouple applications. Nineteen-inch relay rack compatible units that can hold up to sixteen modules are available. |
5B40Isolated Wide Bandwidth mV Input Signal Conditioning Module | Uncategorized | 3 | Obsolete | The 5B Series represents an innovative generation of low cost, high performance plug-in signal conditioners. Designed for industrial applications, these modules incorporate a new circuit design utilizing transformer-based isolation and automated surface mount manufacturing technology. They are compact, economical components whose performance exceeds that available from more expensive devices. Combining 1500 V rms continuous CMV isolation, ±0.05% calibrated accuracy, small size and low cost, the 5B Series is an attractive alternative to expensive signal conditioners and in-house designs.All modules are hard potted and identical in pinout and size (2.25" x 2.25" x 0.60"). They can be mixed and matched, permitting users to address their exact needs, and may be changed without disturbing field wiring. The isolated input modules provide 0 V to +5 V or 65 V outputs and accept J, K, T, E, R, S and B thermocouples; 100 Ohms platinum, 10 Ohms copper and 120 Ohms nickel RTDs, full or half bridge strain gages; mV, V, 4-20 mA or 0-20 mA, and wide bandwidth (10 kHz) mV and V signals. These modules feature complete signal conditioning functions including 240 V rms input protection, filtering, chopper stabilized low drift (±1 µV/°C), amplification, 1500 V rms isolation, linearization for RTD and thermocouple (with 5B47) inputs and sensor excitation when required. The output module converts a 0 V to +5 V input to an isolated 4-20 mA or 0-20 mA process current signal. All modules feature excellent common mode rejection and meet ANSI/IEEE-C37.90.1-1989 surge withstand specs.The 5B Series provides system designers with an easy to use solution for analog I/O in a minimum of board space. The modules' simple pinout and easy mechanical application simplify design.There are also a number of backplanes which provide a complete signal conditioning solution for end users. Each backplane incorporates screw terminals for field wiring inputs and outputs and cold junction compensation sensors for thermocouple applications. Nineteen-inch relay rack compatible units that can hold up to sixteen modules are available. |
5B41Isolated Wide Bandwidth V Input Signal Conditioning Module | Unclassified | 2 | Obsolete | The 5B Series represents an innovative generation of low cost, high performance plug-in signal conditioners. Designed for industrial applications, these modules incorporate a new circuit design utilizing transformer-based isolation and automated surface mount manufacturing technology. They are compact, economical components whose performance exceeds that available from more expensive devices. Combining 1500 V rms continuous CMV isolation, ±0.05% calibrated accuracy, small size and low cost, the 5B Series is an attractive alternative to expensive signal conditioners and in-house designs.All modules are hard potted and identical in pinout and size (2.25" x 2.25" x 0.60"). They can be mixed and matched, permitting users to address their exact needs, and may be changed without disturbing field wiring. The isolated input modules provide 0 V to +5 V or 65 V outputs and accept J, K, T, E, R, S and B thermocouples; 100 Ohms platinum, 10 Ohms copper and 120 Ohms nickel RTDs, full or half bridge strain gages; mV, V, 4-20 mA or 0-20 mA, and wide bandwidth (10 kHz) mV and V signals. These modules feature complete signal conditioning functions including 240 V rms input protection, filtering, chopper stabilized low drift (±1 µV/°C), amplification, 1500 V rms isolation, linearization for RTD and thermocouple (with 5B47) inputs and sensor excitation when required. The output module converts a 0 V to +5 V input to an isolated 4-20 mA or 0-20 mA process current signal. All modules feature excellent common mode rejection and meet ANSI/IEEE-C37.90.1-1989 surge withstand specs.The 5B Series provides system designers with an easy to use solution for analog I/O in a minimum of board space. The modules' simple pinout and easy mechanical application simplify design.There are also a number of backplanes which provide a complete signal conditioning solution for end users. Each backplane incorporates screw terminals for field wiring inputs and outputs and cold junction compensation sensors for thermocouple applications. Nineteen-inch relay rack compatible units that can hold up to sixteen modules are available. |
5B47Isolated Linearized Thermocouple Input Signal Conditioning Module | Sensor, Transducer Amplifiers | 3 | Active | The 5B Series represents an innovative generation of low cost, high performance plug-in signal conditioners. Designed for industrial applications, these modules incorporate a new circuit design utilizing transformer-based isolation and automated surface mount manufacturing technology. They are compact, economical components whose performance exceeds that available from more expensive devices. Combining 1500 V rms continuous CMV isolation, ±0.05% calibrated accuracy, small size and low cost, the 5B Series is an attractive alternative to expensive signal conditioners and in-house designs.All modules are hard potted and identical in pinout and size (2.25" x 2.25" x 0.60"). They can be mixed and matched, permitting users to address their exact needs, and may be changed without disturbing field wiring. The isolated input modules provide 0 V to +5 V or 65 V outputs and accept J, K, T, E, R, S and B thermocouples; 100 Ohms platinum, 10 Ohms copper and 120 Ohms nickel RTDs, full or half bridge strain gages; mV, V, 4-20 mA or 0-20 mA, and wide bandwidth (10 kHz) mV and V signals. These modules feature complete signal conditioning functions including 240 V rms input protection, filtering, chopper stabilized low drift (±1 µV/°C), amplification, 1500 V rms isolation, linearization for RTD and thermocouple (with 5B47) inputs and sensor excitation when required. The output module converts a 0 V to +5 V input to an isolated 4-20 mA or 0-20 mA process current signal. All modules feature excellent common mode rejection and meet ANSI/IEEE-C37.90.1-1989 surge withstand specs.The 5B Series provides system designers with an easy to use solution for analog I/O in a minimum of board space. The modules' simple pinout and easy mechanical application simplify design.There are also a number of backplanes which provide a complete signal conditioning solution for end users. Each backplane incorporates screw terminals for field wiring inputs and outputs and cold junction compensation sensors for thermocouple applications. Nineteen-inch relay rack compatible units that can hold up to sixteen modules are available. |
6B21Isolated Current Output: Signal Conditioning Module | Unclassified | 1 | Obsolete | The 6B Series of modules and boards provides the hardware needed to implement a flexible, distributed monitoring and control application. By selecting only the modules and interfaces needed and connecting them via RS-485, the data acquisition and control strategy can be designed for optimum location of the I/O as well as minimizing sensor runs. The modularity and configurability of the 6B Series also makes them very cost effective. |
6BP01Single Channel Backplane 2500 V rms | Uncategorized | 1 | Obsolete | The 6B Series of modules and boards provides the hardware needed to implement a flexible, distributed monitoring and control application. By selecting only the modules and interfaces needed and connecting them via RS-485, the data acquisition and control strategy can be designed for optimum location of the I/O as well as minimizing sensor runs. The modularity and configurability of the 6B Series also makes them very cost effective. |
| Interface | 2 | Obsolete | ||
7B14Non-Isolated Linearized RTD Input Signal Conditioning Module | Uncategorized | 2 | Obsolete | The 7B14 is a nonisolated RTD module withiniomation'sfamily of 7B process control signal conditioning modules. The 7B Series is a family of modular, single-channel, plug-in signal conditioners that accept inputs from a wide range of process control transducers and signals, while providing high level output voltages or process control currents. For these reasons, the 7B Series can easily be configured to satisfy a user's most exacting needs. The plug-in conditioners can be mixed and matched to provide I/O for various process sensors and actuators on a channel-by-channel basis. |
| Part | Category | Description |
|---|---|---|
![]() Analog Devices ADM6713RAKSZ-REELObsolete | Integrated Circuits (ICs) | IC SUPERVISOR 1 CHANNEL SC70-4 |
Analog Devices | RF and Wireless | RF AMP SINGLE GENERAL PURPOSE RF AMPLIFIER 20GHZ 3.6V 22-PIN DIE TRAY |
![]() Analog Devices | Integrated Circuits (ICs) | LOW NOISE, SWITCHED CAPACITOR REGULATED VOLTAGE INVERTERS |
![]() Analog Devices | Integrated Circuits (ICs) | QUAD 16-BIT/12-BIT ±10V VOUTSOFTSPAN DACS WITH 10PPM/°C MAX REFERENCE |
![]() Analog Devices | Integrated Circuits (ICs) | SERIAL 14-BIT, 3.5MSPS SAMPLING ADC WITH BIPOLAR INPUTS |
![]() Analog Devices | Integrated Circuits (ICs) | ISOSPI ISOLATED COMMUNICATIONS INTERFACE |
![]() Analog Devices | Integrated Circuits (ICs) | 4.5A, 500KHZ STEP-DOWN SWITCHING REGULATOR |
![]() Analog Devices | Integrated Circuits (ICs) | 300 MA, LOW QUIESCENT CURRENT, ADJUSTABLE OUTPUT, CMOS LINEAR REGULATOR |
![]() Analog Devices AD767KNObsolete | Integrated Circuits (ICs) | IC DAC 12BIT V-OUT 24DIP |
![]() Analog Devices | Integrated Circuits (ICs) | QUAD 12-/10-/8-BIT RAIL-TO-RAIL DACS WITH 10PPM/°C REFERENCE |