| Integrated Circuits (ICs) | 2 | Active | |
LTC298016-Channel PMBus Power System Manager | Power Supply Controllers, Monitors | 2 | Active | The LTC2980 is a 16-channel Power System Manager used to sequence, trim (servo), margin, supervise, manage faults, provide telemetry and create fault logs. PMBus commands support power supply sequencing, precision point-of-load voltage adjustment and margining. DACs use a proprietary soft-connect algorithm to minimize supply disturbances. Supervisory functions include overvoltage and undervoltage threshold limits for sixteen power supply output channels and two power supply input channels, as well as over and under temperature limits. Programmable fault responses can disable the power supplies with optional retry after a fault is detected. Faults that disable a power supply can automatically trigger black box EEPROM storage of fault status and associated telemetry. An internal 16-bit ADC monitors sixteen output voltages, two input voltages, and die temperature. In addition, odd numbered channels can be configured to measure the voltage across a current sense resistor. A programmable watchdog timer monitors microprocessor activity for a stalled condition and resets the microprocessor if necessary. A single wire bus synchronizes power supplies across multiple LTC Power System Management (PSM) devices. Configuration EEPROM with ECC supports autonomous operation without additional software.APPLICATIONSComputers and Network ServersIndustrial Test and MeasurementHigh Reliability SystemsMedical ImagingVideo |
| Power Supply Controllers, Monitors | 1 | Active | |
| Integrated Circuits (ICs) | 3 | Active | |
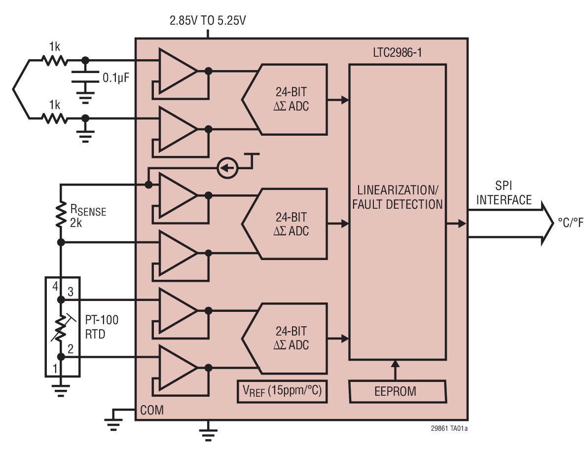
LTC2984Multi-Sensor High Accuracy Digital Temperature Measurement System with EEPROM | Integrated Circuits (ICs) | 5 | Active | The LTC2984 measures a wide variety of temperature sensors and digitally outputs the result, in °C or °F, with 0.1°C accuracy and 0.001°C resolution. The LTC2984 can measure the temperature of virtually all standard (type B, E, J, K, N, S, R, T) or custom thermocouples, automatically compensate for cold junction temperatures and linearize the results. The device can also measure temperature with standard 2-, 3-, or 4-wire RTDs, thermistors, and diodes. It has 20 reconfigurable analog inputs enabling many sensor connections and configuration options. The LTC2984 includes excitation current sources and fault detection circuitry appropriate for each type of temperature sensor as well as an EEPROM for storing custom coefficients and channel configuration data.The LTC2984 allows direct interfacing to ground referenced sensors without the need for level shifters, negative supply voltages, or external amplifiers. All signals are buffered and simultaneously digitized with three high accuracy, 24-bit ΔΣ ADC's, driven by an internal 10ppm/°C (maximum) reference.ApplicationsDirect Thermocouple MeasurementsDirect RTD MeasurementsDirect Thermistor MeasurementsCustom Sensor Applications |
| Development Boards, Kits, Programmers | 10 | Active | |
LTC2990Quad I2C Voltage, Current and Temperature Monitor | Integrated Circuits (ICs) | 5 | Active | The LTC®2990 is used to monitor system temperatures, voltages and currents. Through the I2C serial interface, the device can be configured to measure many combinations of internal temperature, remote temperature, remote voltage, remote current and internal VCC. The internal 10ppm/°C reference minimizes the number of supporting components and area required. Selectable address and configurable functionality give the LTC2990 flexibility to be incorporated in various systems needing temperature, voltage or current data. The LTC2990 fits well in systems needing sub-millivolt voltage resolution, 1% current measurement and 1°C temperature accuracyor any combination of the three.ApplicationsTemperature MeasurementSupply Voltage MonitoringCurrent MeasurementRemote Data AcquisitionEnvironmental Monitoring |
| Power Management (PMIC) | 4 | Active | |
| PMIC | 24 | Active | |
LTC2995Temperature Sensor and Dual Voltage Monitor with Alert Outputs | Thermal Management | 6 | Active | The LTC2995 is a high accuracy temperature sensor and dual supply monitor. It converts the temperature of an external diode sensor and/or its own die temperature to an analog output voltage while rejecting errors due to noise and series resistance. Two supply voltages and the measured temperature are compared against upper and lower limits set with resistive dividers. If a threshold is exceeded, the device communicates an alert by pulling low the correspondent open drain logic output.The LTC2995 gives ±1°C accurate temperature results using commonly available NPN or PNP transistors or temperature diodes built into modern digital devices. Voltages are monitored with 1.5% accuracy. A 1.8V reference output simplifies threshold programming and can be used as an ADC reference input.The LTC2995 provides an accurate, low power solution for temperature and voltage monitoring in a compact 3mm × 3mm QFN package.ApplicationsNetwork ServersCore, I/O Voltage MonitorsDesktop and Notebook ComputersEnvironmental Monitoring |