A
Analog Devices Inc./Maxim Integrated
| Series | Category | # Parts | Status | Description |
|---|---|---|---|---|
| Part | Spec A | Spec B | Spec C | Spec D | Description |
|---|---|---|---|---|---|
| Series | Category | # Parts | Status | Description |
|---|---|---|---|---|
| Part | Spec A | Spec B | Spec C | Spec D | Description |
|---|---|---|---|---|---|
| Part | Category | Description |
|---|---|---|
Analog Devices Inc./Maxim Integrated LTC1879EGN#TRUnknown | Integrated Circuits (ICs) | IC REG BUCK ADJ 1.2A 16SSOP |
Analog Devices Inc./Maxim Integrated LTC2208CUP#TRUnknown | Integrated Circuits (ICs) | IC ADC 16BIT 130MSPS 64-QFN |
Analog Devices Inc./Maxim Integrated ADP2108ACBZ-1.1-R7Obsolete | Integrated Circuits (ICs) | IC REG BUCK 1.1V 600MA 5WLCSP |
Analog Devices Inc./Maxim Integrated EV1HMC832ALP6GObsolete | Development Boards Kits Programmers | EVAL BOARD FOR HMC832ALP6GE |
Analog Devices Inc./Maxim Integrated LTC488ISWUnknown | Integrated Circuits (ICs) | IC LINE RCVR RS485 QUAD 16-SOIC |
Analog Devices Inc./Maxim Integrated LTC6946IUFD-2Obsolete | Integrated Circuits (ICs) | IC CLK/FREQ SYNTH 28QFN |
Analog Devices Inc./Maxim Integrated MAX5556ESA+TObsolete | Integrated Circuits (ICs) | IC DAC/AUDIO 16BIT 50K 8SOIC |
Analog Devices Inc./Maxim Integrated EVAL-FLTR-LD-1RZUnknown | Unclassified | EVAL BRD FOR AD800 SERIES |
Analog Devices Inc./Maxim Integrated | Development Boards Kits Programmers | BOARD EVAL FOR AD9963 |
Analog Devices Inc./Maxim Integrated LTC1296CCSW#TRUnknown | Integrated Circuits (ICs) | IC DATA ACQ SYS 12BIT 5V 20SOIC |
| Series | Category | # Parts | Status | Description |
|---|---|---|---|---|
LTC236824-Bit, 1Msps, Pseudo- Differential Unipolar SAR ADC with Integrated Digital Filter | Analog to Digital Converters (ADC) | 7 | Active | The LTC2368-24 is a low noise, low power, high speed 24-bit successive approximation register (SAR) ADC with an integrated digital averaging filter. Operating from a 2.5V supply, the LTC2368-24 has a 0V to VREFpseudo-differential unipolar input range with VREFranging from 2.5V to 5.1V. The LTC2368-24 consumes only 21mW (Typ) and achieves ±4.5ppm INL maximum and no missing codes at 24 bits.The LTC2368-24 has an easy to use integrated digital averaging filter that can average 1 to 65536 conversion results real-time, dramatically improving dynamic range from 98dB at 1Msps to 140dB at 15.25sps. No separate programming interface or configuration register is required.The high speed SPI-compatible serial interface supports 1.8V, 2.5V, 3.3V and 5V logic while also featuring a daisy-chain mode. The LTC2368-24 automatically powers down between conversions, reducing power dissipation at lower sampling rates.ApplicationsSeismologyEnergy ExplorationMedical ImagingHigh Speed Data AcquisitionIndustrial Process ControlATE |
LTC2368-1616-Bit, 1Msps, Pseudo-Differential Unipolar SAR ADC with 94.7dB SNR | Data Acquisition | 7 | Active | The LTC2368-16 is a low noise, low power, high speed 16-bit successive approximation register (SAR) ADC. Operating from a 2.5V supply, the LTC2368-16 has a 0V to VREFpseudo-differential unipolar input range with VREFranging from 2.5V to 5.1V. The LTC2368-16 consumes only 13.5mW and achieves ±0.75LSB INL maximum, no missing codes at 16 bits with 94.7dB SNR.The LTC2368-16 has a high speed SPI-compatible serial interface that supports 1.8V, 2.5V, 3.3V and 5V logic while also featuring a daisy-chain mode. The fast 2Msps throughput with no cycle latency makes the LTC2368-16 ideally suited for a wide variety of high speed applications. An internal oscillator sets the conversion time, easing external timing considerations. The LTC2368-16 automatically powers down between conversions, leading to reduced power dissipation that scales with the sampling rate.ApplicationsMedical ImagingHigh Speed Data AcquisitionPortable or Compact InstrumentationIndustrial Process ControlLow Power Battery-Operated InstrumentationATE |
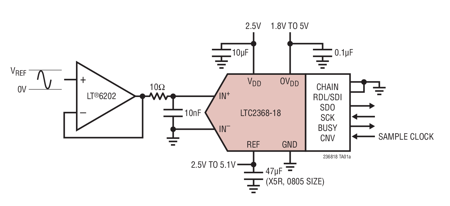
LTC2368-1818-Bit, 1Msps, Pseudo-Differential Unipolar SAR ADC with 97dB SNR | Integrated Circuits (ICs) | 9 | Active | The LTC2368-18 is a low noise, low power, high speed 18-bit successive approximation register (SAR) ADC. Operating from a 2.5V supply, the LTC2368-18 has a 0V to VREFpseudo-differential unipolar input range with VREFranging from 2.5V to 5.1V. The LTC2368-18 consumes only 13.5mW and achieves ±2.5LSB INL maximum, no missing codes at 18 bits with 97dB SNR.The LTC2368-18 has a high speed SPI-compatible serial interface that supports 1.8V, 2.5V, 3.3V and 5V logic while also featuring a daisy-chain mode. The fast 1Msps throughput with no cycle latency makes the LTC2368-18 ideally suited for a wide variety of high speed applications. An internal oscillator sets the conversion time, easing external timing considerations. The LTC2368-18 automatically powers down between conversions, leading to reduced power dissipation that scales with the sampling rate.ApplicationsMedical ImagingHigh Speed Data AcquisitionPortable or Compact InstrumentationIndustrial Process ControlLow Power Battery-Operated InstrumentationATE |
LTC2368-2424-Bit, 1Msps, Pseudo- Differential Unipolar SAR ADC with Integrated Digital Filter | Integrated Circuits (ICs) | 5 | Active | The LTC2368-24 is a low noise, low power, high speed 24-bit successive approximation register (SAR) ADC with an integrated digital averaging filter. Operating from a 2.5V supply, the LTC2368-24 has a 0V to VREFpseudo-differential unipolar input range with VREFranging from 2.5V to 5.1V. The LTC2368-24 consumes only 21mW (Typ) and achieves ±4.5ppm INL maximum and no missing codes at 24 bits.The LTC2368-24 has an easy to use integrated digital averaging filter that can average 1 to 65536 conversion results real-time, dramatically improving dynamic range from 98dB at 1Msps to 140dB at 15.25sps. No separate programming interface or configuration register is required.The high speed SPI-compatible serial interface supports 1.8V, 2.5V, 3.3V and 5V logic while also featuring a daisy-chain mode. The LTC2368-24 automatically powers down between conversions, reducing power dissipation at lower sampling rates.ApplicationsSeismologyEnergy ExplorationMedical ImagingHigh Speed Data AcquisitionIndustrial Process ControlATE |
LTC2369-1818-Bit, 1.6Msps, Pseudo- Differential Unipolar SAR ADC with 96.5dB SNR | Integrated Circuits (ICs) | 10 | Active | The LTC2369-18 is a low noise, low power, high speed 18-bit successive approximation register (SAR) ADC. Operating from a 2.5V supply, the LTC2369-18 has a 0V to VREFpseudo-differential unipolar input range with VREFranging from 2.5V to 5.1V. The LTC2369-18 consumes only 18mW and achieves ±2.5LSB INL maximum, no missing codes at 18 bits with 96.5dB SNR.The LTC2369-18 has a high speed SPI-compatible serial interface that supports 1.8V, 2.5V, 3.3V and 5V logic while also featuring a daisy-chain mode. The fast 1.6Msps throughput with no cycle latency makes the LTC2369-18 ideally suited for a wide variety of high speed applications. An internal oscillator sets the conversion time, easing external timing considerations. The LTC2369-18 automatically powers down between conversions, leading to reduced power dissipation that scales with the sampling rate.ApplicationsMedical ImagingHigh Speed Data AcquisitionPortable or Compact InstrumentationIndustrial Process ControlLow Power Battery-Operated InstrumentationATE |
| Analog to Digital Converters (ADC) | 10 | Active | ||
| Analog to Digital Converters (ADC) | 6 | Active | ||
LTC2372-1818-Bit, 500ksps, 8-Channel SAR ADC with 100dB SNR | Integrated Circuits (ICs) | 6 | Active | The LTC2372-18 is a low noise, high speed, 8-channel 18-bit successive approximation register (SAR) ADC. Operating from a single 5V supply, the LTC2372-18 has a highly configurable, low crosstalk 8-channel input multiplexer, supporting fully differential, pseudo-differential unipolar and pseudo-differential bipolar analog input ranges. The LTC2372-18 achieves ±2.75LSB INL (maximum) in all input ranges, no missing codes at 18-bits and 100dB (fully differential)/ 95dB (pseudo-differential) SNR (typical).The LTC2372-18 has an onboard low drift (20ppm/°C max) 2.048V temperature-compensated reference and a single-shot capable reference buffer. The LTC2372-18 also has a high speed SPI-compatible serial interface that supports 1.8V, 2.5V, 3.3V and 5V logic through which a sequencer with a depth of 16 may be programmed. An internal oscillator sets the conversion time, easing external timing considerations. The LTC2372-18 dissipates only 27mW and automatically naps between conversions, leading to reduced power dissipation that scales with the sampling rate. A sleep mode is also provided to reduce the power consumption of the LTC2372-18 to 300μW for further power savings during inactive periods.ApplicationsProgrammable Logic ControllersIndustrial Process ControlHigh Speed Data AcquisitionPortable or Compact InstrumentationATE |
| Integrated Circuits (ICs) | 6 | Active | ||
| Data Acquisition | 6 | Active | ||