A
Analog Devices Inc./Maxim Integrated
| Series | Category | # Parts | Status | Description |
|---|---|---|---|---|
| Part | Spec A | Spec B | Spec C | Spec D | Description |
|---|---|---|---|---|---|
| Series | Category | # Parts | Status | Description |
|---|---|---|---|---|
| Part | Spec A | Spec B | Spec C | Spec D | Description |
|---|---|---|---|---|---|
| Part | Category | Description |
|---|---|---|
Analog Devices Inc./Maxim Integrated LTC1879EGN#TRUnknown | Integrated Circuits (ICs) | IC REG BUCK ADJ 1.2A 16SSOP |
Analog Devices Inc./Maxim Integrated LTC2208CUP#TRUnknown | Integrated Circuits (ICs) | IC ADC 16BIT 130MSPS 64-QFN |
Analog Devices Inc./Maxim Integrated ADP2108ACBZ-1.1-R7Obsolete | Integrated Circuits (ICs) | IC REG BUCK 1.1V 600MA 5WLCSP |
Analog Devices Inc./Maxim Integrated EV1HMC832ALP6GObsolete | Development Boards Kits Programmers | EVAL BOARD FOR HMC832ALP6GE |
Analog Devices Inc./Maxim Integrated LTC488ISWUnknown | Integrated Circuits (ICs) | IC LINE RCVR RS485 QUAD 16-SOIC |
Analog Devices Inc./Maxim Integrated LTC6946IUFD-2Obsolete | Integrated Circuits (ICs) | IC CLK/FREQ SYNTH 28QFN |
Analog Devices Inc./Maxim Integrated MAX5556ESA+TObsolete | Integrated Circuits (ICs) | IC DAC/AUDIO 16BIT 50K 8SOIC |
Analog Devices Inc./Maxim Integrated EVAL-FLTR-LD-1RZUnknown | Unclassified | EVAL BRD FOR AD800 SERIES |
Analog Devices Inc./Maxim Integrated | Development Boards Kits Programmers | BOARD EVAL FOR AD9963 |
Analog Devices Inc./Maxim Integrated LTC1296CCSW#TRUnknown | Integrated Circuits (ICs) | IC DATA ACQ SYS 12BIT 5V 20SOIC |
| Series | Category | # Parts | Status | Description |
|---|---|---|---|---|
| Amplifiers | 13 | Active | ||
| Instrumentation, Op Amps, Buffer Amps | 10 | Active | ||
LT16381.2MHz, 0.4V/μs Over-The-Top Micropower Rail-to-Rail Input and Output Op Amps | Instrumentation, Op Amps, Buffer Amps | 16 | Active | The LT1638 is a low power dual rail-to-rail input and output operational amplifier available in the standard 8-pin PDIP and SO packages as well as the 8-lead MSOP package. The LT1639 is a low power quad rail-to-rail input and output operational amplifier offered in the standard 14-pin PDIP and surface mount packages. For space limited applications the LT1638 is available in a 3mm × 3mm × 0.8mm dual fine pitch leadless package (DFN).The LT1638/LT1639 op amps operate on all single and split supplies with a total voltage of 2.5V to 44V drawing only 170μA of quiescent current per amplifier. These amplifiers are reverse battery protected and draw no current for reverse supply up to 18V.The input range of the LT1638/LT1639 includes both supplies, and a unique feature of this device is its capability to operate over the top with either or both of its inputs above V+. The inputs handle 44V, both differential and common mode, independent of supply voltage. The input stage incorporates phase reversal protection to prevent false outputs from occurring when the inputs are below the negative supply. Protective resistors are included in the input leads so that current does not become excessive when the inputs are forced below the negative supply. The LT1638/LT1639 can drive loads up to 25mA and still maintain rail-to-rail capability. The op amps are unity-gain stable and drive all capacitive loads up to 1000pF when optional output compensation is used.ApplicationsBattery- or Solar-Powered SystemsPortable InstrumentationSensor ConditioningSupply Current SensingBattery MonitoringMicropower Active Filters4mA to 20mA Transmitters |
| Instrumentation, OP Amps, Buffer Amps | 7 | Active | ||
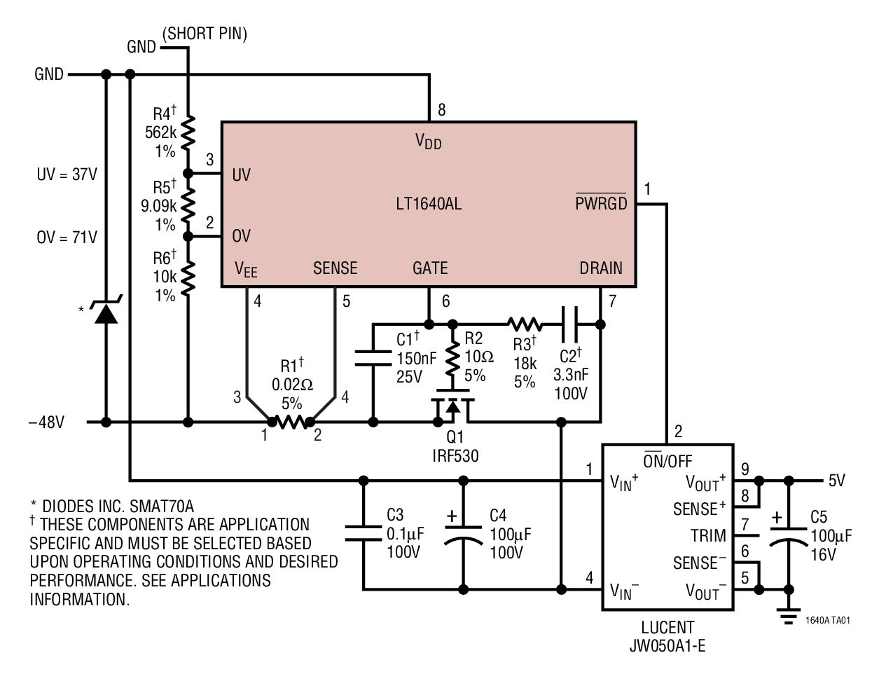
LT1640Negative Voltage Hot Swap Controller | PMIC | 18 | Active | The LT1640AL/LT1640AH are 8-pin, negative voltage Hot Swap™controllers that allow a board to be safely inserted and removed from a live backplane. Inrush current is limited to a programmable value by controlling the gate voltage of an external N-channel pass transistor. The pass transistor is turned off if the input voltage is less than the programmable undervoltage threshold or greater than the overvoltage threshold. A programmable electronic circuit breaker protects the system against shorts. ThePWRGD(LT1640AL) or PWRGD (LT1640AH) signal can be used to directly enable a power module. The LT1640AL is designed for modules with a low enable input and the LT1640AH for modules with a high enable input.The LT1640AL/LT1640AH are available in 8-pin PDIP and SO packages.ApplicationsCentral Office Switching-48V Distributed Power SystemsNegative Power Supply Control |
LT1640ANegative Voltage Hot Swap Controller | Hot Swap Controllers | 7 | Active | The LT1640AL/LT1640AH are 8-pin, negative voltage Hot Swap™controllers that allow a board to be safely inserted and removed from a live backplane. Inrush current is limited to a programmable value by controlling the gate voltage of an external N-channel pass transistor. The pass transistor is turned off if the input voltage is less than the programmable undervoltage threshold or greater than the overvoltage threshold. A programmable electronic circuit breaker protects the system against shorts. ThePWRGD(LT1640AL) or PWRGD (LT1640AH) signal can be used to directly enable a power module. The LT1640AL is designed for modules with a low enable input and the LT1640AH for modules with a high enable input.The LT1640AL/LT1640AH are available in 8-pin PDIP and SO packages.ApplicationsCentral Office Switching-48V Distributed Power SystemsNegative Power Supply Control |
| Development Boards, Kits, Programmers | 5 | Active | ||
| PMIC | 8 | Active | ||
| Comparators | 5 | Active | ||
| Amplifiers | 4 | Obsolete | ||