A
Analog Devices Inc./Maxim Integrated
| Series | Category | # Parts | Status | Description |
|---|---|---|---|---|
| Part | Spec A | Spec B | Spec C | Spec D | Description |
|---|---|---|---|---|---|
| Series | Category | # Parts | Status | Description |
|---|---|---|---|---|
| Part | Spec A | Spec B | Spec C | Spec D | Description |
|---|---|---|---|---|---|
| Part | Category | Description |
|---|---|---|
Analog Devices Inc./Maxim Integrated LTC1879EGN#TRUnknown | Integrated Circuits (ICs) | IC REG BUCK ADJ 1.2A 16SSOP |
Analog Devices Inc./Maxim Integrated LTC2208CUP#TRUnknown | Integrated Circuits (ICs) | IC ADC 16BIT 130MSPS 64-QFN |
Analog Devices Inc./Maxim Integrated ADP2108ACBZ-1.1-R7Obsolete | Integrated Circuits (ICs) | IC REG BUCK 1.1V 600MA 5WLCSP |
Analog Devices Inc./Maxim Integrated EV1HMC832ALP6GObsolete | Development Boards Kits Programmers | EVAL BOARD FOR HMC832ALP6GE |
Analog Devices Inc./Maxim Integrated LTC488ISWUnknown | Integrated Circuits (ICs) | IC LINE RCVR RS485 QUAD 16-SOIC |
Analog Devices Inc./Maxim Integrated LTC6946IUFD-2Obsolete | Integrated Circuits (ICs) | IC CLK/FREQ SYNTH 28QFN |
Analog Devices Inc./Maxim Integrated MAX5556ESA+TObsolete | Integrated Circuits (ICs) | IC DAC/AUDIO 16BIT 50K 8SOIC |
Analog Devices Inc./Maxim Integrated EVAL-FLTR-LD-1RZUnknown | Unclassified | EVAL BRD FOR AD800 SERIES |
Analog Devices Inc./Maxim Integrated | Development Boards Kits Programmers | BOARD EVAL FOR AD9963 |
Analog Devices Inc./Maxim Integrated LTC1296CCSW#TRUnknown | Integrated Circuits (ICs) | IC DATA ACQ SYS 12BIT 5V 20SOIC |
| Series | Category | # Parts | Status | Description |
|---|---|---|---|---|
| PMIC | 23 | Active | ||
| Power Management (PMIC) | 3 | Obsolete | ||
| Integrated Circuits (ICs) | 2 | Active | ||
| Interface | 8 | Active | ||
| Integrated Circuits (ICs) | 6 | Active | ||
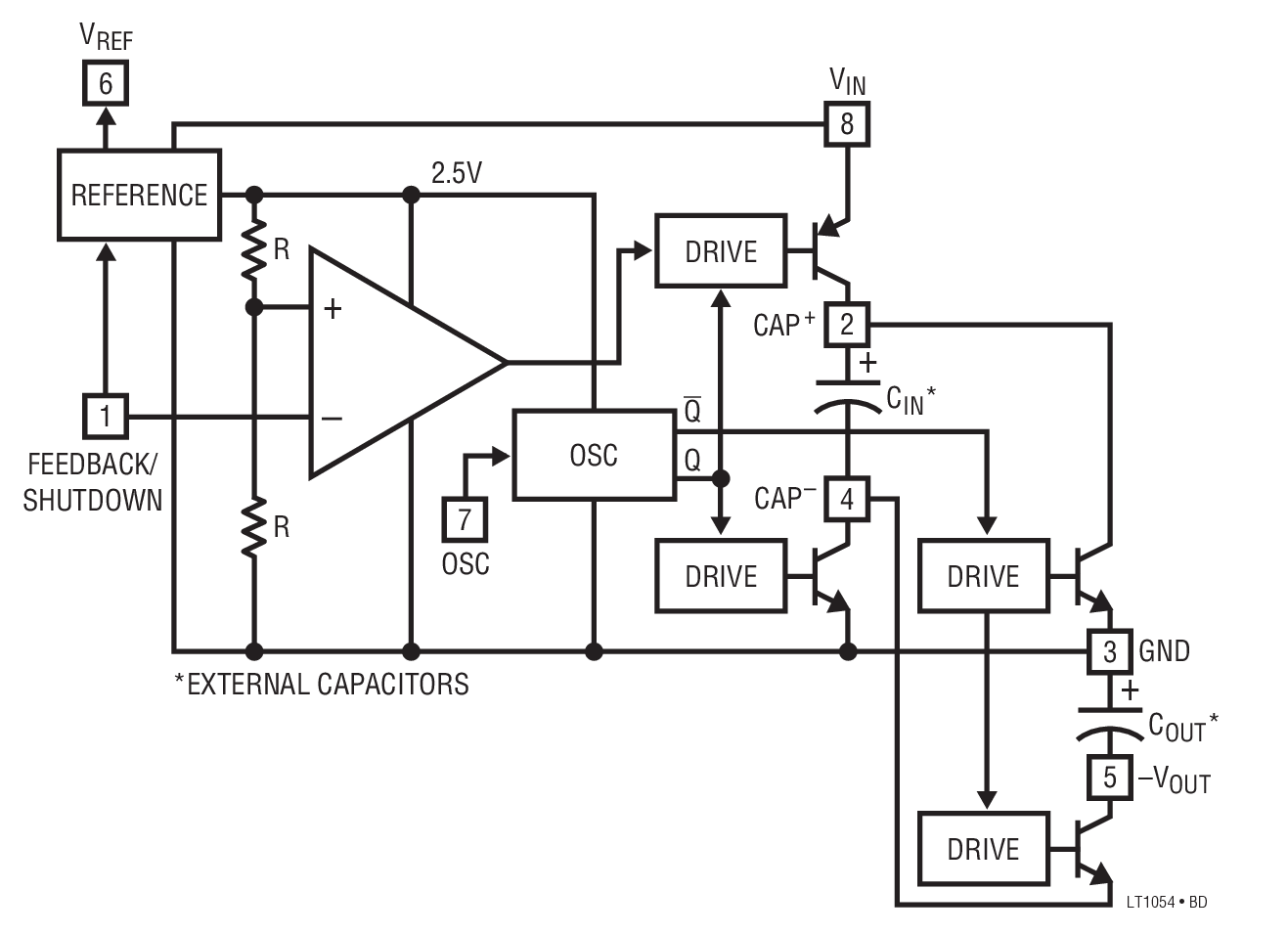
LT1054Switched-Capacitor Voltage Converter with Regulator | Evaluation Boards | 14 | Active | The LT1054 is a monolithic, bipolar, switched-capacitor voltage converter and regulator. The LT1054 provides higher output current than previously available converters with significantly lower voltage losses. An adaptive switch driver scheme optimizes efficiency over a wide range of output currents. Total voltage loss at 100mA output current is typically 1.1V. This holds true over the full supply voltage range of 3.5V to 15V. Quiescent current is typically 2.5mA.The LT1054 also provides regulation, a feature not previously available in switched-capacitor voltage converters. By adding an external resistive divider a regulated output can be obtained. This output will be regulated against changes in both input voltage and output current. The LT1054 can also be shut down by grounding the feedback pin. Supply current in shutdown is less than 100µA.The internal oscillator of the LT1054 runs at a nominal frequency of 25kHz. The oscillator pin can be used to adjust the switching frequency or to externally synchronize the LT1054.The LT1054 is pin compatible with previous converters such the LTC1044/ICL7660.ApplicationsVoltage InverterVoltage RegulatorNegative Voltage DoublerPositive Voltage Doubler |
| Linear | 2 | Active | ||
| Instrumentation, Op Amps, Buffer Amps | 3 | Active | ||
| Instrumentation, Op Amps, Buffer Amps | 5 | Active | ||
| Linear | 3 | Active | ||