A
Analog Devices Inc./Maxim Integrated
| Series | Category | # Parts | Status | Description |
|---|---|---|---|---|
| Part | Spec A | Spec B | Spec C | Spec D | Description |
|---|---|---|---|---|---|
| Series | Category | # Parts | Status | Description |
|---|---|---|---|---|
| Part | Spec A | Spec B | Spec C | Spec D | Description |
|---|---|---|---|---|---|
| Part | Category | Description |
|---|---|---|
Analog Devices Inc./Maxim Integrated LTC1879EGN#TRUnknown | Integrated Circuits (ICs) | IC REG BUCK ADJ 1.2A 16SSOP |
Analog Devices Inc./Maxim Integrated LTC2208CUP#TRUnknown | Integrated Circuits (ICs) | IC ADC 16BIT 130MSPS 64-QFN |
Analog Devices Inc./Maxim Integrated ADP2108ACBZ-1.1-R7Obsolete | Integrated Circuits (ICs) | IC REG BUCK 1.1V 600MA 5WLCSP |
Analog Devices Inc./Maxim Integrated EV1HMC832ALP6GObsolete | Development Boards Kits Programmers | EVAL BOARD FOR HMC832ALP6GE |
Analog Devices Inc./Maxim Integrated LTC488ISWUnknown | Integrated Circuits (ICs) | IC LINE RCVR RS485 QUAD 16-SOIC |
Analog Devices Inc./Maxim Integrated LTC6946IUFD-2Obsolete | Integrated Circuits (ICs) | IC CLK/FREQ SYNTH 28QFN |
Analog Devices Inc./Maxim Integrated MAX5556ESA+TObsolete | Integrated Circuits (ICs) | IC DAC/AUDIO 16BIT 50K 8SOIC |
Analog Devices Inc./Maxim Integrated EVAL-FLTR-LD-1RZUnknown | Unclassified | EVAL BRD FOR AD800 SERIES |
Analog Devices Inc./Maxim Integrated | Development Boards Kits Programmers | BOARD EVAL FOR AD9963 |
Analog Devices Inc./Maxim Integrated LTC1296CCSW#TRUnknown | Integrated Circuits (ICs) | IC DATA ACQ SYS 12BIT 5V 20SOIC |
| Series | Category | # Parts | Status | Description |
|---|---|---|---|---|
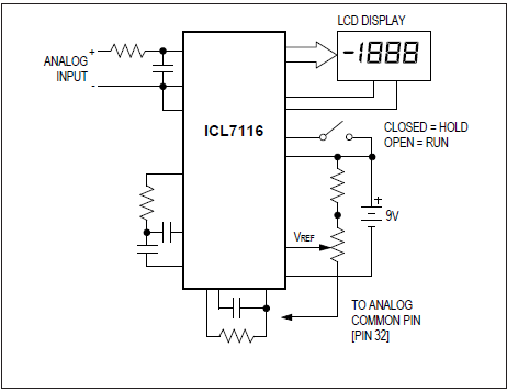
ICL71163 1/2 Digit ADCs with Display Hold | ADCs/DACs - Special Purpose | 5 | Active | The Maxim ICL7116 and ICL7117 are 3½ digit monolithic analog-to-digital converters. They differ from the Maxim ICL7106 and ICL7107 in that the ICL7116 and ICL7117 have a Hold pin, which makes it possible to hold or "freeze" a reading. These integrating ADCs have very high input impedances and directly drive LCD (ICL7116) and LED (ICL7117) displays.Versatility and accuracy are inherent features of these converters. The dual-slope conversion technique automatically rejects interference signals common in industrial environments. The true differential input is particularly useful when making ratiometric measurements (ohms or bridge transducers). Maxim has added a zero-integrator phase to the ICL7116 and ICL7117, eliminating overrange hangover and hysteresis effects. Finally, these devices offer high accuracy by lowering rollover error to less than one count and zero reading drift to less than 1µV/°C.ApplicationsConductanceCurrentMaterial ThicknessPressureResistanceSpeedTemperatureVoltage |
| Integrated Circuits (ICs) | 3 | Active | ||
ICL7126Low-Power, 3 1/2 Digit A/D Converter | Data Acquisition | 6 | Active | The Maxim ICL7126 is a monolithic analog to digital converter with very high input impedance. On-board active components include segment drivers, segment decoders, voltage reference and a clock circuit. The ICL7126 directly drives a non-multiplexed liquid crystal (LCD) display, requiring no external display drive circuitry. Significantly reduced power consumption makes the ICL7126 a superior device, especially for portable systems.Versatility and accuracy are inherent features of this converter. The dual-slope conversion technique automatically rejects interference signals common in industrial environments. The true differential input and reference are particularly useful when making ratiometric measurements (ohms or bridge transducers), and the zero-integrator phase in Maxim's ICL7126 eliminates overrange hangover and hysteresis effects. The Zero Integrator phase also allows the use of larger auto zero capacitors reducing noise further. Finally, this device offers high accuracy by lowering rollover error to less than one count and zero reading drift to less than 1μV/°C.ApplicationsConductanceCurrentMaterial ThicknessPressureResistanceSpeedTemperatureVoltage |
| Data Acquisition | 5 | Active | ||
| ADCs/DACs - Special Purpose | 3 | Obsolete | ||
ICL71354 1/2 Digit ADC with Multiplexed BCD Outputs | Integrated Circuits (ICs) | 11 | Active | The Maxim ICL7135 is a high precision monolithic 41/2 digit A/D converter. Dual slope conversion reliability is combined with ±1 in 20,000 count accuracy and a 2.0000V full scale capability. It features high impedance differential inputs, nearly ideal differential linearity, true ratiometric operation, auto zero and auto-polarity. The multiplexed BCD outputs and digit drivers provide easy interface to external display drivers like the Maxim ICM7211A. The only other external components needed to make precision DVM/DPMs are a reference and a clock. For more complex systems the BCD outputs are enhanced by Active-Low STROBE, OVERRANGE, UNDERRANGE, RUN/Active-Low HOLD and BUSY lines providing easy interface to microprocessors and UARTs. This interfacing capability makes the ICL7135 an ideal device for use in microprocessor based data acquisition and control systems.The ICL7135 has auto-zero accuracy better than 10µV, zero drift of 0.5µV/°C, input bias current of 10pA max. and rollover error of less than 1 count.ApplicationsCurrentMaterial ThicknessPressureResistanceSpeedTemperatureVoltageWeight |
| ADCs/DACs - Special Purpose | 11 | Active | ||
| ADCs/DACs - Special Purpose | 7 | Active | ||
ICL7611Single/Dual/Triple/Quad Operational Amplifiers | Linear | 19 | Active | The ICL761X–ICL764X family of monolithic CMOS op amps combine ultra-low input current with low-power operation over a wide supply voltage range. With pinselectable quiescent currents of 10µA, 100µA, or 1000µA per amplifier, these op amps will operate from ±1V to ±8V power supplies, or from single supplies from 2V to 16V. The CMOS outputs swing to within millivolts of the supply voltages.The ultra-low bias current of 1pA makes this family of op amps ideal for long time constant integrators, picoammeters, low droop rate sample/hold amplifiers and other applications where input bias and offset currents are critical. A low noise current of 0.01pAand an input impedance of 1012Ω ensure optimum performance with very high source impedances in such applications as pH meters and photodiode amplifiers.ApplicationsBattery-Powered InstrumentsHearing Aids and Microphone AmplifiersLong-Time Constant IntegratorsLow Droop Rate Sample/Hold AmplifiersLow-Frequency Active FiltersLow-Leakage AmplifiersPicoammeters |
| Instrumentation, OP Amps, Buffer Amps | 24 | Active | ||