A
Analog Devices Inc./Maxim Integrated
| Series | Category | # Parts | Status | Description |
|---|---|---|---|---|
| Part | Spec A | Spec B | Spec C | Spec D | Description |
|---|---|---|---|---|---|
| Series | Category | # Parts | Status | Description |
|---|---|---|---|---|
| Part | Spec A | Spec B | Spec C | Spec D | Description |
|---|---|---|---|---|---|
| Part | Category | Description |
|---|---|---|
Analog Devices Inc./Maxim Integrated LTC1879EGN#TRUnknown | Integrated Circuits (ICs) | IC REG BUCK ADJ 1.2A 16SSOP |
Analog Devices Inc./Maxim Integrated LTC2208CUP#TRUnknown | Integrated Circuits (ICs) | IC ADC 16BIT 130MSPS 64-QFN |
Analog Devices Inc./Maxim Integrated ADP2108ACBZ-1.1-R7Obsolete | Integrated Circuits (ICs) | IC REG BUCK 1.1V 600MA 5WLCSP |
Analog Devices Inc./Maxim Integrated EV1HMC832ALP6GObsolete | Development Boards Kits Programmers | EVAL BOARD FOR HMC832ALP6GE |
Analog Devices Inc./Maxim Integrated LTC488ISWUnknown | Integrated Circuits (ICs) | IC LINE RCVR RS485 QUAD 16-SOIC |
Analog Devices Inc./Maxim Integrated LTC6946IUFD-2Obsolete | Integrated Circuits (ICs) | IC CLK/FREQ SYNTH 28QFN |
Analog Devices Inc./Maxim Integrated MAX5556ESA+TObsolete | Integrated Circuits (ICs) | IC DAC/AUDIO 16BIT 50K 8SOIC |
Analog Devices Inc./Maxim Integrated EVAL-FLTR-LD-1RZUnknown | Unclassified | EVAL BRD FOR AD800 SERIES |
Analog Devices Inc./Maxim Integrated | Development Boards Kits Programmers | BOARD EVAL FOR AD9963 |
Analog Devices Inc./Maxim Integrated LTC1296CCSW#TRUnknown | Integrated Circuits (ICs) | IC DATA ACQ SYS 12BIT 5V 20SOIC |
| Series | Category | # Parts | Status | Description |
|---|---|---|---|---|
| Battery Management | 11 | Obsolete | ||
DS2762High-Precision Li+ Battery Monitor with Alerts | Battery Management | 9 | Active | The DS2762 high-precision Li+ battery monitor is a data-acquisition, information-storage, and safety-protection device tailored for cost-sensitive battery pack applications. This low-power device integrates precise temperature, voltage, and current measurement, nonvolatile (NV) data storage, and Li+ protection into the small footprint of either a TSSOP package or flip-chip package. The DS2762 is a key component in applications including remaining capacity estimation, safety monitoring, and battery-specific data storage.ApplicationsCell Phones/SmartphonesDigital CamerasPDAs |
| Power Management (PMIC) | 8 | Active | ||
| Battery Management | 6 | Obsolete | ||
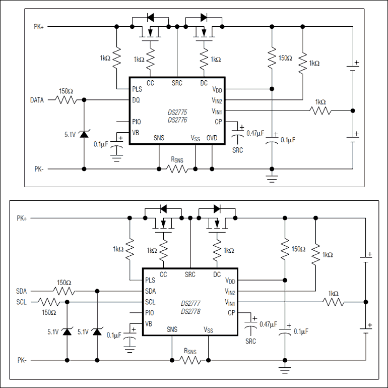
DS27752-Cell, Fuel Gauge with FuelPack, Protector, and SHA-1 Authentication | Evaluation Boards | 3 | Active | The DS2775–DS2778 report available capacity for rechargeable lithium-ion (Li+) and Li+ polymer (Li-Poly) batteries in mAh and as a percentage of full. Safe operation is ensured by the integrated Li+ protector. The DS2776/DS2778 support SHA-1-based challenge-response authentication in addition to all other DS2775/DS2777 features.Precision measurements of voltage, temperature, and current, along with a cell characteristics table and application parameters, are used for capacity estimation calculations. The capacity registers report a conservative estimate of the amount of charge that can be removed given the current temperature, discharge rate, stored charge, and application parameters.The DS2775–DS2778 operate from +4.0V to +9.2V for direct integration into battery packs with two Li+ or Li- Poly cells.In addition to nonvolatile storage for cell compensation and application parameters, the DS2775–DS2778 offer 16 bytes of EEPROM for use by the host system and/or pack manufacturer to store battery lot and date tracking information. The EEPROM can also be used for nonvolatile storage of system and/or battery usage statistics. A Maxim 1-Wire® (DS2775/DS2776) or 2-wire (DS2777/DS2778) interface provides serial communication to access measurement and capacity data registers, control registers, and user memory. The DS2776/DS2778 use the SHA-1 hash algorithm in a challenge-response pack authentication protocol for battery-pack verification.ApplicationsDigital Still, Video, and Action CamerasHandheld Computers and TerminalsHandheld RadiosHealth and Fitness MonitorsHome and Building Automation, SensorsMedical DevicesPower ToolsSmart Batteries |
DS27762-Cell, Fuel Gauge with FuelPack, Protector, and SHA-1 Authentication | Battery Management | 2 | Active | The DS2775–DS2778 report available capacity for rechargeable lithium-ion (Li+) and Li+ polymer (Li-Poly) batteries in mAh and as a percentage of full. Safe operation is ensured by the integrated Li+ protector. The DS2776/DS2778 support SHA-1-based challenge-response authentication in addition to all other DS2775/DS2777 features.Precision measurements of voltage, temperature, and current, along with a cell characteristics table and application parameters, are used for capacity estimation calculations. The capacity registers report a conservative estimate of the amount of charge that can be removed given the current temperature, discharge rate, stored charge, and application parameters.The DS2775–DS2778 operate from +4.0V to +9.2V for direct integration into battery packs with two Li+ or Li- Poly cells.In addition to nonvolatile storage for cell compensation and application parameters, the DS2775–DS2778 offer 16 bytes of EEPROM for use by the host system and/or pack manufacturer to store battery lot and date tracking information. The EEPROM can also be used for nonvolatile storage of system and/or battery usage statistics. A Maxim 1-Wire® (DS2775/DS2776) or 2-wire (DS2777/DS2778) interface provides serial communication to access measurement and capacity data registers, control registers, and user memory. The DS2776/DS2778 use the SHA-1 hash algorithm in a challenge-response pack authentication protocol for battery-pack verification.ApplicationsDigital Still, Video, and Action CamerasHandheld Computers and TerminalsHandheld RadiosHealth and Fitness MonitorsHome and Building Automation, SensorsMedical DevicesPower ToolsSmart Batteries |
| Development Boards, Kits, Programmers | 1 | Active | ||
DS27772-Cell, Fuel Gauge with FuelPack, Protector, and SHA-1 Authentication | Integrated Circuits (ICs) | 3 | Active | The DS2775–DS2778 report available capacity for rechargeable lithium-ion (Li+) and Li+ polymer (Li-Poly) batteries in mAh and as a percentage of full. Safe operation is ensured by the integrated Li+ protector. The DS2776/DS2778 support SHA-1-based challenge-response authentication in addition to all other DS2775/DS2777 features.Precision measurements of voltage, temperature, and current, along with a cell characteristics table and application parameters, are used for capacity estimation calculations. The capacity registers report a conservative estimate of the amount of charge that can be removed given the current temperature, discharge rate, stored charge, and application parameters.The DS2775–DS2778 operate from +4.0V to +9.2V for direct integration into battery packs with two Li+ or Li- Poly cells.In addition to nonvolatile storage for cell compensation and application parameters, the DS2775–DS2778 offer 16 bytes of EEPROM for use by the host system and/or pack manufacturer to store battery lot and date tracking information. The EEPROM can also be used for nonvolatile storage of system and/or battery usage statistics. A Maxim 1-Wire® (DS2775/DS2776) or 2-wire (DS2777/DS2778) interface provides serial communication to access measurement and capacity data registers, control registers, and user memory. The DS2776/DS2778 use the SHA-1 hash algorithm in a challenge-response pack authentication protocol for battery-pack verification.ApplicationsDigital Still, Video, and Action CamerasHandheld Computers and TerminalsHandheld RadiosHealth and Fitness MonitorsHome and Building Automation, SensorsMedical DevicesPower ToolsSmart Batteries |
DS27782-Cell, Fuel Gauge with FuelPack, Protector, and SHA-1 Authentication | Battery Management | 2 | Active | The DS2775–DS2778 report available capacity for rechargeable lithium-ion (Li+) and Li+ polymer (Li-Poly) batteries in mAh and as a percentage of full. Safe operation is ensured by the integrated Li+ protector. The DS2776/DS2778 support SHA-1-based challenge-response authentication in addition to all other DS2775/DS2777 features.Precision measurements of voltage, temperature, and current, along with a cell characteristics table and application parameters, are used for capacity estimation calculations. The capacity registers report a conservative estimate of the amount of charge that can be removed given the current temperature, discharge rate, stored charge, and application parameters.The DS2775–DS2778 operate from +4.0V to +9.2V for direct integration into battery packs with two Li+ or Li- Poly cells.In addition to nonvolatile storage for cell compensation and application parameters, the DS2775–DS2778 offer 16 bytes of EEPROM for use by the host system and/or pack manufacturer to store battery lot and date tracking information. The EEPROM can also be used for nonvolatile storage of system and/or battery usage statistics. A Maxim 1-Wire® (DS2775/DS2776) or 2-wire (DS2777/DS2778) interface provides serial communication to access measurement and capacity data registers, control registers, and user memory. The DS2776/DS2778 use the SHA-1 hash algorithm in a challenge-response pack authentication protocol for battery-pack verification.ApplicationsDigital Still, Video, and Action CamerasHandheld Computers and TerminalsHandheld RadiosHealth and Fitness MonitorsHome and Building Automation, SensorsMedical DevicesPower ToolsSmart Batteries |
| Power Management (PMIC) | 4 | Active | ||