A
Analog Devices Inc./Maxim Integrated
| Series | Category | # Parts | Status | Description |
|---|---|---|---|---|
| Part | Spec A | Spec B | Spec C | Spec D | Description |
|---|---|---|---|---|---|
| Series | Category | # Parts | Status | Description |
|---|---|---|---|---|
| Part | Spec A | Spec B | Spec C | Spec D | Description |
|---|---|---|---|---|---|
| Part | Category | Description |
|---|---|---|
Analog Devices Inc./Maxim Integrated LTC1879EGN#TRUnknown | Integrated Circuits (ICs) | IC REG BUCK ADJ 1.2A 16SSOP |
Analog Devices Inc./Maxim Integrated LTC2208CUP#TRUnknown | Integrated Circuits (ICs) | IC ADC 16BIT 130MSPS 64-QFN |
Analog Devices Inc./Maxim Integrated ADP2108ACBZ-1.1-R7Obsolete | Integrated Circuits (ICs) | IC REG BUCK 1.1V 600MA 5WLCSP |
Analog Devices Inc./Maxim Integrated EV1HMC832ALP6GObsolete | Development Boards Kits Programmers | EVAL BOARD FOR HMC832ALP6GE |
Analog Devices Inc./Maxim Integrated LTC488ISWUnknown | Integrated Circuits (ICs) | IC LINE RCVR RS485 QUAD 16-SOIC |
Analog Devices Inc./Maxim Integrated LTC6946IUFD-2Obsolete | Integrated Circuits (ICs) | IC CLK/FREQ SYNTH 28QFN |
Analog Devices Inc./Maxim Integrated MAX5556ESA+TObsolete | Integrated Circuits (ICs) | IC DAC/AUDIO 16BIT 50K 8SOIC |
Analog Devices Inc./Maxim Integrated EVAL-FLTR-LD-1RZUnknown | Unclassified | EVAL BRD FOR AD800 SERIES |
Analog Devices Inc./Maxim Integrated | Development Boards Kits Programmers | BOARD EVAL FOR AD9963 |
Analog Devices Inc./Maxim Integrated LTC1296CCSW#TRUnknown | Integrated Circuits (ICs) | IC DATA ACQ SYS 12BIT 5V 20SOIC |
| Series | Category | # Parts | Status | Description |
|---|---|---|---|---|
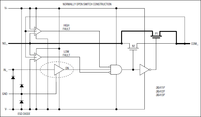
DG411Quad, Rail-to-Rail, Fault-Protected, SPST Analog Switches | Interface | 23 | Active | The DG411F/DG412F/DG413F are quad, single-pole/single-throw (SPST), fault-protected analog switches. They are pin compatible with the industry-standard nonprotected DG411/DG412/DG413. These new switches feature fault-protected inputs and rail-to-rail signal-handling capability. All terminals are protected from overvoltage faults up to ±36V with power on and up to ±40V with power off. During a fault condition, the COM, NO, or NC terminal becomes an open circuit and only microamperes of leakage current flow from the source. On-resistance is 35Ω (max) and is matched between switches to 1.5Ω (max) at +25°C.The DG411F has four normally closed (NC) switches. The DG412F has four normally open (NO) switches. The DG413F has two NC and two NO switches. These CMOS switches operate with dual power supplies ranging from ±4.5V to ±20V or a single supply between +9V and +36V. All digital inputs have +0.8V and +2.4V logic thresholds, ensuring both TTL and CMOS logic compatibility when using ±15V or a single +12V supply.For supply voltages of ±5V, +5V, and +3V, refer to the MAX4711/MAX4712/MAX4713 data sheet.ApplicationsAvionicsCommunication SystemsData AcquisitionIndustrial and Process Control SystemsRedundant/Backup SystemsSignal RoutingTest Equipment |
DG412Improved, Quad, SPST Analog Switches | Integrated Circuits (ICs) | 20 | Active | Maxim's redesigned DG411/DG412/DG413 analog switches now feature low on-resistance matching between switches (3Ω max) and guaranteed on-resistance flatness over the signal range (Δ4Ω max). These low on-resistance switches conduct equally well in either direction. They guarantee low charge injection, low power consumption, and an ESD tolerance of 2000V minimum per Method 3015.7. The new design offers lower off-leakage current over temperature (less than 5nA at +85°C).The DG411/DG412/DG413 are quad, single-pole/single-throw (SPST) analog switches. The DG411 is normally closed (NC), and the DG412 is normally open (NO). The DG413 has two NC switches and two NO switches. Switching times are less than 150ns max for tONand less than 100ns max for tOFF. These devices operate from a single +10V to +30V supply, or bipolar ±4.5V to ±20V supplies. Maxim's improved DG411/DG412/DG413 are fabricated with a 44V silicon-gate process.ApplicationsAudio Signal RoutingBattery-Operated SystemsCommunication SystemsHeads-Up DisplaysMilitary RadiosPBX, PABXSample-and-Hold CircuitsTest Equipment |
DG413Quad, Rail-to-Rail, Fault-Protected, SPST Analog Switches | Interface | 22 | Active | The DG411F/DG412F/DG413F are quad, single-pole/single-throw (SPST), fault-protected analog switches. They are pin compatible with the industry-standard nonprotected DG411/DG412/DG413. These new switches feature fault-protected inputs and rail-to-rail signal-handling capability. All terminals are protected from overvoltage faults up to ±36V with power on and up to ±40V with power off. During a fault condition, the COM, NO, or NC terminal becomes an open circuit and only microamperes of leakage current flow from the source. On-resistance is 35Ω (max) and is matched between switches to 1.5Ω (max) at +25°C.The DG411F has four normally closed (NC) switches. The DG412F has four normally open (NO) switches. The DG413F has two NC and two NO switches. These CMOS switches operate with dual power supplies ranging from ±4.5V to ±20V or a single supply between +9V and +36V. All digital inputs have +0.8V and +2.4V logic thresholds, ensuring both TTL and CMOS logic compatibility when using ±15V or a single +12V supply.For supply voltages of ±5V, +5V, and +3V, refer to the MAX4711/MAX4712/MAX4713 data sheet.ApplicationsAvionicsCommunication SystemsData AcquisitionIndustrial and Process Control SystemsRedundant/Backup SystemsSignal RoutingTest Equipment |
DG417Improved, SPST/SPDT Analog Switches | Interface | 16 | Active | Maxim's redesigned DG417/DG418/DG419 precision, CMOS, monolithic analog switches now feature guaranteed on-resistance matching (3Ω max) between switches and guaranteed on-resistance flatness over the signal range (4Ω max). These switches conduct equally well in either direction and guarantee low charge injection, low power consumption, and an ESD tolerance of 2000V minimum per Method 3015.7. The new design offers low off-leakage current over temperature (less than 5nA at +85°C).The DG417/DG418 are single-pole/single-throw (SPST) switches. The DG417 is normally closed, and the DG418 is normally open. The DG419 is single-pole/double-throw (SPDT) with one normally closed switch and one normally open switch. Switching times are less than 175ns max for tONand less than 145ns max for tOFF. Operation is from a single +10V to +30V supply, or bipolar ±4.5V to ±20V supplies. The improved DG417/DG418/DG419 are fabricated with a 44V silicon-gate process.ApplicationsAudio-Signal RoutingBattery-Powered ApplicationsCommunication SystemsFax MachinesGuidance and Control SystemsMilitary RadiosModemsPBX, PABXSample-and-Hold CircuitsTest Equipment |
DG41835Ω SPST/SPDT, +3V Logic-Compatible Analog Switches | Interface | 15 | Active | The DG417L/DG418L/DG419L precision, CMOS analog switches feature low on-resistance (RON= 35Ω), guaranteed RONmatching between switches (3Ω max), and guaranteed RONflatness over the signal range (4Ω max). These switches are +3V logic-compatible when powered from ±15V or ±12V supplies. The switches conduct equally well in either direction, and feature low charge injection and low power consumption. The DG417L/DG418L/DG419L also offer low off-leakage current over temperature (less than 5nA at +85°C).The DG417L/DG418L are single-pole/single-throw (SPST) switches. The DG417L is normally closed, and the DG418L is normally open. The DG419L is single-pole/double-throw (SPDT) with one normally closed switch and one normally open switch. Switching times are less than 175ns for tONand less than 185ns for tOFF. These devices operate with a single +9V to +36V or bipolar ±4.5V to ±20V supplies.The digital input has a +0.8V logic-low threshold and a +2.0V logic-high threshold, ensuring +3V TTL and CMOS-logic compatibility. The DG417L/DG418L/ DG419L are available in a tiny 8-pin µMAX®, 8-pin SO, or convenient 8-pin plastic DIP. All products are rated at the extended temperature range of -40°C to +85°C.ApplicationsAudio Signal RoutingBattery-Operated SystemsCommunication SystemsGuidance and Control SystemsMilitary RadiosModems/FaxesPBX, PABXSample-and-Hold CircuitsTest Equipment |
DG418L35Ω SPST/SPDT, +3V Logic-Compatible Analog Switches | Analog Switches, Multiplexers, Demultiplexers | 1 | Active | The DG417L/DG418L/DG419L precision, CMOS analog switches feature low on-resistance (RON= 35Ω), guaranteed RONmatching between switches (3Ω max), and guaranteed RONflatness over the signal range (4Ω max). These switches are +3V logic-compatible when powered from ±15V or ±12V supplies. The switches conduct equally well in either direction, and feature low charge injection and low power consumption. The DG417L/DG418L/DG419L also offer low off-leakage current over temperature (less than 5nA at +85°C).The DG417L/DG418L are single-pole/single-throw (SPST) switches. The DG417L is normally closed, and the DG418L is normally open. The DG419L is single-pole/double-throw (SPDT) with one normally closed switch and one normally open switch. Switching times are less than 175ns for tONand less than 185ns for tOFF. These devices operate with a single +9V to +36V or bipolar ±4.5V to ±20V supplies.The digital input has a +0.8V logic-low threshold and a +2.0V logic-high threshold, ensuring +3V TTL and CMOS-logic compatibility. The DG417L/DG418L/ DG419L are available in a tiny 8-pin µMAX®, 8-pin SO, or convenient 8-pin plastic DIP. All products are rated at the extended temperature range of -40°C to +85°C.ApplicationsAudio Signal RoutingBattery-Operated SystemsCommunication SystemsGuidance and Control SystemsMilitary RadiosModems/FaxesPBX, PABXSample-and-Hold CircuitsTest Equipment |
DG41935Ω SPST/SPDT, +3V Logic-Compatible Analog Switches | Interface | 19 | Active | The DG417L/DG418L/DG419L precision, CMOS analog switches feature low on-resistance (RON= 35Ω), guaranteed RONmatching between switches (3Ω max), and guaranteed RONflatness over the signal range (4Ω max). These switches are +3V logic-compatible when powered from ±15V or ±12V supplies. The switches conduct equally well in either direction, and feature low charge injection and low power consumption. The DG417L/DG418L/DG419L also offer low off-leakage current over temperature (less than 5nA at +85°C).The DG417L/DG418L are single-pole/single-throw (SPST) switches. The DG417L is normally closed, and the DG418L is normally open. The DG419L is single-pole/double-throw (SPDT) with one normally closed switch and one normally open switch. Switching times are less than 175ns for tONand less than 185ns for tOFF. These devices operate with a single +9V to +36V or bipolar ±4.5V to ±20V supplies.The digital input has a +0.8V logic-low threshold and a +2.0V logic-high threshold, ensuring +3V TTL and CMOS-logic compatibility. The DG417L/DG418L/ DG419L are available in a tiny 8-pin µMAX®, 8-pin SO, or convenient 8-pin plastic DIP. All products are rated at the extended temperature range of -40°C to +85°C.ApplicationsAudio Signal RoutingBattery-Operated SystemsCommunication SystemsGuidance and Control SystemsMilitary RadiosModems/FaxesPBX, PABXSample-and-Hold CircuitsTest Equipment |
DG419L35Ω SPST/SPDT, +3V Logic-Compatible Analog Switches | Integrated Circuits (ICs) | 1 | Active | The DG417L/DG418L/DG419L precision, CMOS analog switches feature low on-resistance (RON= 35Ω), guaranteed RONmatching between switches (3Ω max), and guaranteed RONflatness over the signal range (4Ω max). These switches are +3V logic-compatible when powered from ±15V or ±12V supplies. The switches conduct equally well in either direction, and feature low charge injection and low power consumption. The DG417L/DG418L/DG419L also offer low off-leakage current over temperature (less than 5nA at +85°C).The DG417L/DG418L are single-pole/single-throw (SPST) switches. The DG417L is normally closed, and the DG418L is normally open. The DG419L is single-pole/double-throw (SPDT) with one normally closed switch and one normally open switch. Switching times are less than 175ns for tONand less than 185ns for tOFF. These devices operate with a single +9V to +36V or bipolar ±4.5V to ±20V supplies.The digital input has a +0.8V logic-low threshold and a +2.0V logic-high threshold, ensuring +3V TTL and CMOS-logic compatibility. The DG417L/DG418L/ DG419L are available in a tiny 8-pin µMAX®, 8-pin SO, or convenient 8-pin plastic DIP. All products are rated at the extended temperature range of -40°C to +85°C.ApplicationsAudio Signal RoutingBattery-Operated SystemsCommunication SystemsGuidance and Control SystemsMilitary RadiosModems/FaxesPBX, PABXSample-and-Hold CircuitsTest Equipment |
| Integrated Circuits (ICs) | 3 | Obsolete | ||
| Analog Switches, Multiplexers, Demultiplexers | 2 | Obsolete | ||