A
Analog Devices Inc./Maxim Integrated
| Series | Category | # Parts | Status | Description |
|---|---|---|---|---|
| Part | Spec A | Spec B | Spec C | Spec D | Description |
|---|---|---|---|---|---|
| Series | Category | # Parts | Status | Description |
|---|---|---|---|---|
| Part | Spec A | Spec B | Spec C | Spec D | Description |
|---|---|---|---|---|---|
| Part | Category | Description |
|---|---|---|
Analog Devices Inc./Maxim Integrated LTC1879EGN#TRUnknown | Integrated Circuits (ICs) | IC REG BUCK ADJ 1.2A 16SSOP |
Analog Devices Inc./Maxim Integrated LTC2208CUP#TRUnknown | Integrated Circuits (ICs) | IC ADC 16BIT 130MSPS 64-QFN |
Analog Devices Inc./Maxim Integrated ADP2108ACBZ-1.1-R7Obsolete | Integrated Circuits (ICs) | IC REG BUCK 1.1V 600MA 5WLCSP |
Analog Devices Inc./Maxim Integrated EV1HMC832ALP6GObsolete | Development Boards Kits Programmers | EVAL BOARD FOR HMC832ALP6GE |
Analog Devices Inc./Maxim Integrated LTC488ISWUnknown | Integrated Circuits (ICs) | IC LINE RCVR RS485 QUAD 16-SOIC |
Analog Devices Inc./Maxim Integrated LTC6946IUFD-2Obsolete | Integrated Circuits (ICs) | IC CLK/FREQ SYNTH 28QFN |
Analog Devices Inc./Maxim Integrated MAX5556ESA+TObsolete | Integrated Circuits (ICs) | IC DAC/AUDIO 16BIT 50K 8SOIC |
Analog Devices Inc./Maxim Integrated EVAL-FLTR-LD-1RZUnknown | Unclassified | EVAL BRD FOR AD800 SERIES |
Analog Devices Inc./Maxim Integrated | Development Boards Kits Programmers | BOARD EVAL FOR AD9963 |
Analog Devices Inc./Maxim Integrated LTC1296CCSW#TRUnknown | Integrated Circuits (ICs) | IC DATA ACQ SYS 12BIT 5V 20SOIC |
| Series | Category | # Parts | Status | Description |
|---|---|---|---|---|
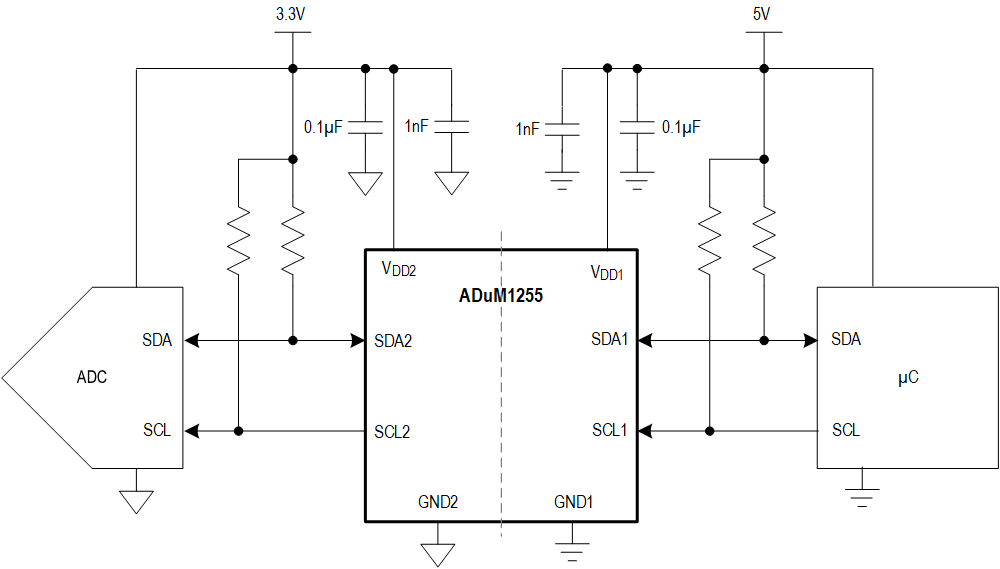
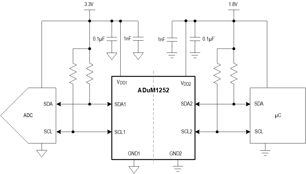
ADuM1252Ultra-Low Power, Bidirectional I2C Isolator with Extended VDD, Idle-Bus Hot-Swap and Low VOL | Isolators | 6 | Active | The ADuM1252 offers two bidirectional, open-drain channels for applications, such as I2C, that require data to be transmitted in both directions on the same line. To prevent latch-up action, side 1 outputs comprise special buffers that regulate the logic-low voltage at 0.64V, and the input logic-low threshold is at least 50mV lower than the output logic-low voltage. Side 2 features conventional buffers that do not regulate logic-low output voltage.The ADuM1252 features independent 1.71V to 5.5V supplies on both side 1 and side 2 of the isolator. The device operates up to 2MHz. The ultra-low standby current of 21µA per side is ideal for battery-operated systems.The ADuM1252 provides a disturbance-free bus connection for hot-plug connections on side 2 by first precharging the bus pins and then monitoring the bus state for either an idle bus or detection of a I2C stop condition before connecting side 1 and side 2.The ADuM1252 is available in both an 8-pin narrow- and wide-body SOIC package, and in an 8-pin MSOP package. The device is rated for operation at ambient temperatures of -40°C to +125°C. |
ADuM1253Ultra-Low-Power, I2C Isolator with Unidirectional SCL, Extended VDD, Idle-Bus Hot-Swap, and Low VOL | Digital Isolators | 6 | Active | The ADuM1253 offers two open-drain channels, one unidirectional and one bidirectional for applications, such as I2C, that require data to be transmitted in both directions on the same line but have a unidirectional clock. To prevent latch-up action, side 1 outputs comprise special buffers that regulate the logic-low voltage at 0.64V, and the input logic-low threshold is at least 50mV lower than the output logic-low voltage. Side 2 features conventional buffers that do not regulate logic-low output voltage.The ADuM1253 features independent 1.71V to 5.5V supplies on both side 1 and side 2 of the isolator. The device operates up to 2MHz. The ultra-low standby current of 21μA per side is ideal for battery-operated systems.The ADuM1253 provides a disturbance-free bus connection for hot-plug connections on side 2 by first precharging the bus pins and then monitoring the bus state for either an idle bus or detection of a I2C stop condition before connecting side 1 and side 2.The ADuM1253 is available in both an 8-pin narrow- and wide-body SOIC package, and in an 8-pin MSOP package. The device is rated for operation at ambient temperatures of -40°C to +125°C.ApplicationsIsolated I2C/SMBus InterfaceBattery Management SystemsPower Over Ethernet (PoE)Motor Control Systems |
ADuM1254Bidirectional I2C Isolator with Idle-Bus Hot Swap and Low VOL | Digital Isolators | 2 | Active | The ADuM1254 offers two bidirectional, open-drain channels for applications, such as I2C, that require data to be transmitted in both directions on the same line. To prevent latch-up action, side 1 outputs comprise special buffers that regulate the logic-low voltage at 0.64V and the input logic-low threshold is at least 50mV lower than the output logic-low voltage. Side 2 features conventional buffers that do not regulate logic-low output voltage.The ADuM1254 features independent 2.25V to 5.5V supplies on both side 1 and side 2 of the isolator. The device operates up to 2MHz.The ADuM1254 provides a disturbance-free bus connection for hot-plug connections on side 2 by first precharging the bus pins and then monitoring the bus state for either an idle bus or detection of a I2C stop condition before connecting side 1 and side 2. The ADuM1254 is available in an 8-pin narrow-body SOIC package. The device is rated for operation at ambient temperatures of -40°C to +125°C.APPLICATIONSIsolated I2C/SMBus InterfaceBattery Management SystemsPower Over Ethernet (PoE)Motor Control Systems |
ADuM1255I2C Isolator with Unidirectional SCL, Idle-bus Hotswap and Low VOL | Digital Isolators | 4 | Active | The ADuM1255 offers two open-drain channels, one unidirectional and one bidirectional for applications, such as I2C, that require data to be transmitted in both directions on the same line, but have a unidirectional clock. To prevent latch-up action, side 1 outputs comprise special buffers that regulate the logic-low voltage at 0.64V, and the input logic-low threshold is at least 50mV lower than the output logic-low voltage. Side 2 features conventional buffers that do not regulate logic-low output voltage.The ADuM1255 features independent 2.25V to 5.5V supplies on both side 1 and side 2 of the isolator. The device operates up to 2MHz.The ADuM1255 provides a disturbance-free bus connection for hot-plug connections on side 2 by first precharging the bus pins and then monitoring the bus state for either an idle bus or detection of an I2C stop condition before connecting side 1 and side 2.The ADuM1255 is available in 8-pin narrow- and widebody SOIC packages. The devices are rated for operation at ambient temperatures of -40°C to +125°C.ApplicationsIsolated I2C/SMBus InterfaceBattery Management SystemsPower Over Ethernet (PoE)Motor Control Systems |
| Digital Isolators | 14 | Active | ||
ADuM130DRobust, Triple Ch. Isolator W/ Input Disable & 0 Reverse Channels | Isolators | 7 | Active | The ADuM130D /ADuM130E/ADuM131D/ADuM131Eare triple-channel digital isolators based on Analog Devices, Inc.,iCoupler®technology. Combining high speed, complementary metal-oxide semiconductor (CMOS) and monolithic air core transformer technology, these isolation components provide outstanding performance characteristics superior to alternatives such as optocoupler devices and other integrated couplers. The maximum propagation delay is 13 ns with a pulse width distortion of less than 3 ns at 5 V operation. Channel matching is tight at 3.0 ns maximum.The ADuM130D / ADuM130E / ADuM131D / ADuM131E data channels are independent and are available in a variety of configurations with a withstand voltage rating of 3.75 kV rms (see the Ordering Guide). The devices operate with the supply voltage on either side ranging from 1.8 V to 5 V, providing compatibility with lower voltage systems as well as enabling voltage translation functionality across the isolation barrier.Unlike other optocoupler alternatives, dc correctness is ensured in the absence of input logic transitions. Two different fail-safe options are available, in which the outputs transition to a predetermined state when the input power supply is not applied or the inputs are disabled. The ADuM130E1 / ADuM131E1 are pin compatible with the ADuM1300 / ADUM1301.APPLICATIONSGeneral-purpose multichannel isolationSerial peripheral interface (SPI)/data converter isolationIndustrial field bus isolation |
ADuM130ERobust, Triple Ch. Isolator W/ Output Enable & 0 Reverse Channels | Digital Isolators | 8 | Active | TheADuM130D/ ADuM130E /ADuM131D/ADuM131Eare triple-channel digital isolators based on Analog Devices, Inc.,iCoupler®technology. Combining high speed, complementary metal-oxide semiconductor (CMOS) and monolithic air core transformer technology, these isolation components provide outstanding performance characteristics superior to alternatives such as optocoupler devices and other integrated couplers. The maximum propagation delay is 13 ns with a pulse width distortion of less than 3 ns at 5 V operation. Channel matching is tight at 3.0 ns maximum.The ADuM130D / ADuM130E / ADuM131D / ADuM131E data channels are independent and are available in a variety of configurations with a withstand voltage rating of 3.75 kV rms (see the Ordering Guide). The devices operate with the supply voltage on either side ranging from 1.8 V to 5 V, providing compatibility with lower voltage systems as well as enabling voltage translation functionality across the isolation barrier.Unlike other optocoupler alternatives, dc correctness is ensured in the absence of input logic transitions. Two different fail-safe options are available, in which the outputs transition to a predetermined state when the input power supply is not applied or the inputs are disabled. The ADuM130E1 / ADuM131E1 are pin compatible with the ADuM1300 / ADUM1301.APPLICATIONSGeneral-purpose multichannel isolationSerial peripheral interface (SPI)/data converter isolationIndustrial field bus isolation |
ADuM131DRobust, Triple Ch. isolator W/ Input Disable & 1 Reverse Channel | Isolators | 8 | Active | TheADuM130D/ADuM130E/ADuM131D/ADuM131Eare triple-channel digital isolators based on Analog Devices, Inc.,iCoupler®technology. Combining high speed, complementary metal-oxide semiconductor (CMOS) and monolithic air core transformer technology, these isolation components provide outstanding performance characteristics superior to alternatives such as optocoupler devices and other integrated couplers. The maximum propagation delay is 13 ns with a pulse width distortion of less than 3 ns at 5 V operation. Channel matching is tight at 3.0 ns maximum.The ADuM130D/ADuM130E/ADuM131D/ADuM131E data channels are independent and are available in a variety of configurations with a withstand voltage rating of 3.75 kV rms (see the Ordering Guide). The devices operate with the supply voltage on either side ranging from 1.8 V to 5 V, providing compatibility with lower voltage systems as well as enabling voltage translation functionality across the isolation barrier.Unlike other optocoupler alternatives, dc correctness is ensured in the absence of input logic transitions. Two different fail-safe options are available, in which the outputs transition to a predetermined state when the input power supply is not applied or the inputs are disabled. The ADuM130E1/ADuM131E1 are pin compatible with the ADuM1300/ADUM1301.ApplicationsGeneral-purpose multichannel isolationSerial peripheral interface (SPI)/data converter isolationIndustrial field bus isolation |
| Isolators | 8 | Active | ||
ADuM150NRobust 3.0 kV rms Five Channel Digital Isolators w/ Fail-Safe & 0 Reverse Channels | Digital Isolators | 4 | Active | The ADuM150N/ADuM151N/ADuM152N1are 5-channel digital isolators based on Analog Devices, Inc.,iCoupler®technology. Combining high speed, complementary metal-oxide semiconductor (CMOS) and monolithic air core transformer technology, these isolation components provide outstanding performance characteristics superior to alternatives such as optocoupler devices and other integrated couplers. The maximum propagation delay is 13 ns with a pulse width distortion of less than 4.5 ns at 5 V operation. Channel to channel matching of propagation delay is tight at 4.0 ns maximum.The ADuM150N/ADuM151N/ADuM152N data channels are independent and are available in a variety of configurations with a withstand voltage rating of 3.0 kV rms (see the Ordering Guide). The devices operate with the supply voltage on either side ranging from 1.7 V to 5.5 V, providing compatibility with lower voltage systems as well as enabling voltage translation functionality across the isolation barrier.Unlike other optocoupler alternatives, dc correctness is ensured in the absence of input logic transitions. Two different fail-safe options are available by which the outputs transition to a predetermined state when the input power supply is not applied.ApplicationsGeneral-purpose multichannel isolationSPI interface/data converter isolationIndustrial field bus isolation1Protected by U.S. Patents 5,952,849; 6,873,065; 6,903,578; and 7,075,329. Other patents are pending. |