A
Analog Devices Inc./Maxim Integrated
| Series | Category | # Parts | Status | Description |
|---|---|---|---|---|
| Part | Spec A | Spec B | Spec C | Spec D | Description |
|---|---|---|---|---|---|
| Series | Category | # Parts | Status | Description |
|---|---|---|---|---|
| Part | Spec A | Spec B | Spec C | Spec D | Description |
|---|---|---|---|---|---|
| Series | Category | # Parts | Status | Description |
|---|---|---|---|---|
| Integrated Circuits (ICs) | 2 | Active | ||
ADP5053Integrated Power Solution with Quad Buck Regulators and Supervisory Circuits | Evaluation Boards | 3 | Active | The ADP5055 combines three high performance buck regulators in a 43-terminal land grid array (LGA) package to meet demanding performance and board space requirements. The device enables direct connection to high input voltages up to 18 V with no preregulators. All channels integrate both high-side and low-side power metal-oxide semiconductor field effect transistors (MOSFETs) to achieve an efficiency optimized solution. Channel 1 and Channel 2 deliver a programmable output current of 3.5 A or 7 A or provide a single output with up to 14 A of current in parallel operation. Channel 3 delivers a programmable output current of 1.5 A or 3 A.The switching frequency of the ADP5055 can be programmed or synchronized to an external clock. The ADP5055 contains an enable pin (ENx) on each channel for simple power-up sequencing or adjustable undervoltage lockout (UVLO) threshold.The ADP5055 integrates a high precision 8-bit digital-to-analog converter (DAC) to enable the output voltage dynamic voltage scaling (DVS) via the PMBus®-compatible, 2-wire interface. The PMBus interface provides other flexible configurations, such as start-up and shutdown sequence control, individual forced pulse-width modulation or power saving mode (FPWM or PSM) selection, an output discharge switch, and a power-good signal.The ADP5055 is rated at −40°C to +150°C junction temperature.APPLICATIONSSmall cell base stationsField programmable gate array (FPGA) and processor applicationsSecurity and surveillanceMedical applications |
| Integrated Circuits (ICs) | 2 | Active | ||
ADP5056Triple Buck Regulator Integrated Power Solution | Power Management (PMIC) | 1 | Active | The ADP5056 combines three high performance buck regulators in a 43-terminal land grid array (LGA) package that meets the demanding performance and board space requirements. The device enables direct connection to high input voltages up to 18 V with no preregulators.All channels integrate both high-side and low-side power metaloxide semiconductor field effect transistors (MOSFETs) to achieve an efficiency optimized solution. Channel 1 and Channel 2 deliver a programmable output current of 3.5 A or 7 A, or provide a single output with up to 14 A of current in parallel operation. Channel 3 delivers a programmable output current of 1.5 A or 3 A.The switching frequency of the ADP5056 can be programmed or synchronized to an external clock. The ADP5056 contains an enable pin (ENx) on each channel for easy power-up sequencing or adjustable undervoltage lockout (UVLO) threshold.The ADP5056 integrates start-up/shutdown sequence control, forced pulse-width modulation/power saving mode (FPWM/PSM) selection, an output discharge switch, and a power-good signal.The ADP5056 is rated at −40°C to +150°C junction temperature.Note that throughout this data sheet, multifunction pins, such as SYNC/MODE, are referred to either by the entire pin name or by a single function of the pin, for example, SYNC, when only that function is relevant.Small cell base stationsField programmable gate array (FPGA) and processor applicationsSecurity and surveillanceMedical applications |
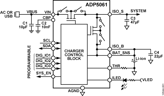
ADP5061Tiny I2C Programmable Linear Battery Charger with Power Path and USB Mode Compatibility | Evaluation and Demonstration Boards and Kits | 4 | Active | The ADP5061 charger is fully compliant with USB 3.0 and the USB Battery Charging Specification 1.2 and enables charging via the mini USB VBUS pin from a wall charger, car charger, or USB host port.The ADP5061 operates from a 4 V to 6.7 V input voltage range but is tolerant of voltages up to 20 V. The 20 V voltage tolerance alleviates the concerns about the USB bus spiking during disconnect or connect scenarios.The ADP5061 features an internal FET between the linear charger output and the battery. This permits battery isolation and, hence, system powering under a dead battery or no battery scenario, which allows for immediate system function on connection to a USB power supply.Based on the type of USB source, which is detected by an external USB detection chip, the ADP5061 can be set to apply the correct current limit for optimal charging and USB compliance.The ADP5061 has three factory programmable digital input/output pins that provide maximum flexibility for different systems. These digital input/output pins permit combinations of features such as, input current limits, charging enable and disable, charging current limits, and a dedicated interrupt output pin.APPLICATIONSDigital still camerasDigital video camerasSingle cell Li-Ion portable equipmentPDAs, audio, GPS devicesPortable medical devicesMobile phones |
ADP5062Linear Li-Ion Battery Charger with Power Path and USB Compatibility in LFCSP | Development Boards, Kits, Programmers | 3 | Active | The ADP5062 charger is fully compliant with USB 3.0 and the USB Battery Charging Specification 1.2 and enables charging via the mini USB VBUS pin from a wall charger, car charger, or USB host port.The ADP5062 operates from a 4 V to 6.7 V input voltage range but is tolerant of voltages up to 20 V thereby alleviating concerns about USB bus spikes during disconnect or connect scenarios.The ADP5062 features an internal FET between the linear charger output and the battery. This permits battery isolation and, hence, system powering under a dead battery or no battery scenario, which allows for immediate system function on connection to a USB power supply.Based on the type of USB source, which is detected by an external USB detection chip, the ADP5062 can be set to apply the correct current limit for optimal charging and USB compliance.The ADP5062 has three factory-programmable digital input/out-put pins that provide maximum flexibility for different systems. These digital input/output pins permit combinations of features such as, input current limits, charging enable and disable, charging current limits, and a dedicated interrupt output pin.APPLICATIONSDigital Still CamerasDigital Video CamerasSingle Cell Li-Ion Portable EquipmentPDAs, Audio and GPS DevicesPortable Medical DevicesMobile Phones |
ADP5063Linear LiFePO4Battery Charger with Power Path and USB Compatibility | Development Boards, Kits, Programmers | 2 | Active | The ADP5063 charger is fully compliant with USB 3.0 and the USB Battery Charging 1.2 Compliance Plan Specification, and enables charging via the mini USB VBUS pin from a wall charger, car charger, or USB host port.The ADP5063 operates from a 4 V to 6.7 V input voltage range but is tolerant of voltages up to 20 V, thereby alleviating concerns about USB bus spikes during disconnection or connection scenarios.The ADP5063 features an internal field effect transistor (FET) between the linear charger output and the battery. This permits battery isolation and, therefore, system powering under a dead battery or no battery scenario, which allows immediate system function upon connection to a USB power supply.Based on the type of USB source, which is detected by an external USB detection chip, the ADP5063 can be set to apply the correct current limit for optimal charging and USB compliance.The ADP5063 has three factory-programmable digital input/out-put pins that provide maximum flexibility for different systems. These digital input/output pins permit a combination of features, such as input current limits, charging enable and disable, charging current limits, and a dedicated interrupt output pin.APPLICATIONSSingle cell LiFePO4portable equipmentPortable medical devicesPortable instrumentation devicesPortable consumer devices |
ADP5065Fast Charge Battery Management with Power Path and USB Compatibility | Integrated Circuits (ICs) | 2 | Active | The ADP5065 charger is fully compliant with the USB 2.0, USB 3.0, and USB Battery Charging Specification 1.1 and enables charging via the mini USB VBUS pin from a wall charger, car charger, or USB host port.The ADP5065 operates from a 4 V to 5.5 V input voltage range but is tolerant of voltages of up to 20 V. This alleviates the concerns about the USB bus spiking during disconnect or connect scenarios.The ADP5065 also features an internal FET between the dc-to-dc charger output and the battery. This permits battery isolation and, hence, system powering under a dead battery or no battery scenario, which allows for immediate system function on connection to a USB power supply.Based on the type of USB source, which is detected by an external USB detection chip, the ADP5065 can be set to apply the correct current limit for optimal charging and USB compliance.The ADP5065 comes in a very small and low profile 20-lead WLCSP (0.5 mm pitch spacing) package.The overall solution requires only five small, low profile external components consisting of four ceramic capacitors (one of which is the battery filter capacitor), one multilayer inductor. In addition to these components, there is one optional dead battery situation default setting resistor. This configuration enables a very small PCB area to provide an integrated and performance enhancing solution to USB battery charging and power rail provision.APPLICATIONSDigital still camerasDigital video camerasSingle cell Li-Ion portable equipmentPDA, audio, GPS devicesMobile phones |
ADP50701 A/0.6 A, DC-to-DC Switching Regulator with Independent Positive and Negative Outputs | Development Boards, Kits, Programmers | 5 | Active | TheADP5070is a dual high performance dc-to-dc regulator that generates independently regulated positive and negative rails.The input voltage range of 2.85 V to 15 V supports a wide variety of applications. The integrated main switch in both regulators enables generation of an adjustable positive output voltage up to +39 V and a negative output voltage down to −39 V below input voltage.The ADP5070 operates at a pin selected 1.2 MHz/2.4 MHz switching frequency. The ADP5070 can synchronize with an external oscillator from 1.0 MHz to 2.6 MHz to ease noise filtering in sensitive applications. Both regulators implement programmable slew rate control circuitry for the MOSFET driver stage to reduce electromagnetic interference (EMI).Flexible start-up sequencing is provided with the options of manual enable, simultaneous mode, positive supply first, and negative supply first.The ADP5070 includes a fixed internal or resistor programmable soft start timer to prevent inrush current at power-up. During shutdown, both regulators completely disconnect the loads from the input supply to provide a true shutdown.Other key safety features in the ADP5070 include overcurrent protection (OCP), overvoltage protection (OVP), thermal shutdown (TSD), and input undervoltage lockout (UVLO).The ADP5070 is available in a 20-lead LFCSP or in a 20-lead TSSOP and is rated for a −40°C to +125°C junction temperature range.ApplicationsBipolar amplifiers, ADCs, DACs and multiplexersCharge-coupled device (CCD) bias supplyOptical module supplyRF power amplifier (PA) bias |
| DC/DC & AC/DC (Off-Line) SMPS | 6 | Active | ||
| Part | Category | Description |
|---|---|---|
Analog Devices Inc./Maxim Integrated | Development Boards Kits Programmers | EVAL BOARD HMC264LM3 |
Analog Devices Inc./Maxim Integrated | Development Boards Kits Programmers | EVAL BOARD HMC362S8GE |
Analog Devices Inc./Maxim Integrated | Development Boards Kits Programmers | BOARD EVAL DIVIDER HMC365 |
Analog Devices Inc./Maxim Integrated | Development Boards Kits Programmers | EVAL BOARD HMC413QS16G |
Analog Devices Inc./Maxim Integrated | Development Boards Kits Programmers | EVAL BOARD HMC414MS8G |
Analog Devices Inc./Maxim Integrated | Development Boards Kits Programmers | EVAL BRD, 3.5GHZ, SPDT NON-REFLECTIVE SW ROHS COMPLIANT: YES |
Analog Devices Inc./Maxim Integrated | Development Boards Kits Programmers | BOARD EVALUATION HMC435AMS8G |
Analog Devices Inc./Maxim Integrated | Development Boards Kits Programmers | EVALUATION BOARD, HMC536MS8G, RF SWITCH, RF / IF |
Analog Devices Inc./Maxim Integrated | Development Boards Kits Programmers | EVAL BOARD HMC415LP3 |
Analog Devices Inc./Maxim Integrated | Development Boards Kits Programmers | EVAL BRD, HBT MMIC, DIVIDE-BY-2, 8GHZ ROHS COMPLIANT: YES |