| Power Management (PMIC) | 1 | Active | |
| Voltage Regulators - Linear, Low Drop Out (LDO) Regulators | 7 | Active | |
| Special Purpose Regulators | 1 | Active | |
ADP323Triple, 200 mA, Low Noise, High PSRR Voltage Regulator | Integrated Circuits (ICs) | 1 | Active | TheADP322/ADP323 200 mA triple output LDOs combine high PSRR, low noise, low quiescent current, and low dropout voltage to extend the battery life of portable devices and are ideally suited for wireless applications with demanding performance and board space requirements.The ADP322/ADP323 PSRR is greater than 60 dB for frequencies as high as 100 kHz while operating with a low headroom voltage. The ADP322/ADP323 offer much lower noise performance than competing LDOs without the need for a noise bypass capacitor.The ADP322/ADP323 are available in a miniature 16-lead, 3 mm × 3 mm LFCSP package and are stable with tiny 1 µF ±30% ceramic output capacitors providing the smallest possible board area for a wide variety of portable power needs.The ADP322 is available in output voltage combinations ranging from 0.8 V to 3.3 V and offers overcurrent and thermal protection to prevent damage in adverse conditions. The ADP323 adjustable triple LDO can be configured for any output voltage between 0.5 V and 5 V with two resistors for each output.ApplicationsMobile phonesDigital cameras and audio devicesPortable and battery-powered equipmentPortable medical devicesPost dc-to-dc regulation |
ADP3300High Accuracy anyCAP®50mA Low Dropout Linear Regulator | PMIC | 10 | Active | The ADP3300 is a member of the ADP330x family of precision low dropout anyCAP®voltage regulators. The ADP3300 stands out from conventional LDOs with a novel architecture and an enhanced process. Its patented design requires only a 0.47 µF output capacitor for stability. This device is stable with any capacitor, regardless of its ESR (Equivalent Series Resistance) value, including ceramic types (MLCC) for space restricted applications. The ADP3300 achieves exceptional accuracy of ±0.8% at room temperature and ±1.4% overall accuracy over temperature, line and load regulations. The dropout voltage of the ADP3300 is only 80 mV (typical) at 50 mA.The ADP3300 operates with a wide input voltage range from 3.0 V to 12 V and delivers a load current in excess of 50 mA. It features an error flag that signals when the device is about to lose regulation or when the short circuit or thermal overload protection is activated. Other features include shutdown and optional noise reduction capabilities. The ADP330x anyCAP®LDO family offers a wide range of output voltages and output current levels from 50 mA to 200 mA:ADP3301 (100 mA)ADP3303 (200 mA)APPLICATIONSCellular TelephonesNotebook, Palmtop ComputersBattery Powered SystemsPCMCIA RegulatorsBar Code ScannersCamcorders, Cameras |
| Voltage Regulators - Linear, Low Drop Out (LDO) Regulators | 13 | Active | |
ADP3303High Accuracy anyCAP™ 200 mA Low Dropout Linear Regulator | PMIC | 12 | Active | The ADP3303 is a member of theADP3300,ADP3301, andADP3309family of precision low dropout anyCAP voltage regulators. The ADP3303 stands out from the conventional LDOs with a different architecture, an enhanced process, and a different package. Its patented design requires only a 0.47 μF output capacitor for stability. This device is insensitive to capacitor Equivalent Series Resistance (ESR) and is stable with any good quality capacitor, including ceramic types (MLCC) for space restricted applications. The ADP3303 achieves exceptional accuracy of ±0.8% at room temperature and ±1.4% overall accuracy over temperature, line, and load regulations. The dropout voltage of the ADP3303 is only 180 mV (typical) at 200 mA.In addition to the architecture and process, the Analog Devices, Inc., proprietary thermally enhanced package (Thermal Coastline) can handle 1 W of power dissipation without external heatsink or large copper surface on the printed circuit board (PCB).This keeps PCB real estate to a minimum and makes the ADP3303 very attractive for use in portable equipment.The ADP3303 operates with a wide input voltage range from 3.2 V to 12 V and delivers a load current in excess of 200 mA.It features an error flag that signals when the device is about to lose regulation or when the short circuit or thermal overload protection is activated. Other features include shutdown and optional noise reduction capabilities. The ADP3300, ADP3301, and ADP3309 anyCAP LDO family offers a wide range of output voltages and output current levels:ADP3300 (50 mA, SOT-23)ADP3301 (100 mA)ADP3302 (100 mA, Dual Output)ApplicationsCellular telephonesNotebook, palmtop computersBattery powered systemsPortable instrumentsPost regulator for switching suppliesBar code scanners |
ADP3309anyCAP® 100mA Low Dropout Linear Regulator | Power Management (PMIC) | 6 | Active | The ADP3309 is a member of the ADP330x family of precision low dropout anyCAP voltage regulators. It is pin-for-pin and functionally compatible with National’s LP2981, but offers performance advantages. The ADP3309 stands out from conventional LDOs with a novel architecture and an enhanced process. Its patented design requires only a 0.47 μF output capacitor for stability. This device is stable with any type of capacitor regardless of its equivalent series resistance (ESR) value, including ceramic types for space restricted applications. The ADP3309 achieves ±1.2% accuracy at room temperature and ±2.2% overall accuracy over temperature, line, and load regulations. The dropout voltage of the ADP3309 is only 120 mV (typical) at 100 mA. This device also includes a current limit and a shutdown feature. In shutdown mode, the ground current is reduced to ~1 μA.The ADP3309 operates with a wide input voltage range from 2.8 V to 12 V and delivers a load current in excess of 100 mA. The ADP3309 anyCAP LDO offers a wide range of output voltages.ApplicationsCellular telephonesNotebook, palmtop computersBattery-powered systemsPCMCIA regulatorBar code scannersCamcorders, cameras |
ADP3330High Accuracy Ultralow IQ, 200mA, SOT-23, anyCAP®Low Dropout Regulator | Power Management (PMIC) | 10 | Active | The ADP3330 is a member of the Analog Devices, Inc., precision low dropout (LDO) anyCAP®voltage regulator family of products. The ADP3330 operates with an input voltage range of +2.9 V to +12 V and delivers a load current up to 200 mA. The ADP3330 stands out from the conventional LDOs with a novel architecture and an enhanced process that enables it to offer performance advantages and higher output current than its competition. Its patented design requires only a 0.47 µF output capacitor for stability. This device is insensitive to output capacitor Equivalent Series Resistance (ESR), and is stable with any good quality capacitor, including ceramic (MLCC) types for space-restricted applications. The ADP3330 achieves exceptional accuracy of ±0.7% at room temperature and ±1.4% over temperature, line and load variations. The dropout voltage of the ADP3330 is only 140 mV (typical) at 200 mA. This device also includes a safety current limit, thermal overload protection and a shutdown feature. In shutdown mode, the ground current is reduced to less than 2 µA. The ADP3330 has ultralow quiescent current 34 µA (typ) in light load situations. |
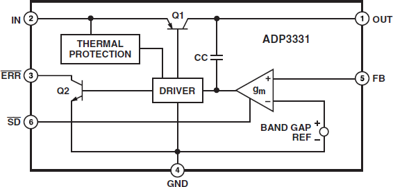
ADP3331High Accuracy, Ultra-Low Quiescent Current LDO; SOT-23 | Integrated Circuits (ICs) | 1 | Active | The ADP3331 is a member of the ADP330x family of precision low dropout anyCAP™voltage regulators. The ADP3331 operates with an input voltage range of 2.9 V to 12 V and delivers a load current up to 200 mA. The ADP3331 stands out from the conventional LDO's with a novel architecture and an enhanced process which enables it to offer performance advantages and higher output current than its compeititon. Its patented design requires only a 0.47 µF output capacitor for stability. This device is insensitive to capacitor Equivalent Series Resistance (ESR), and is stable with any good quality capacitor, including ceramic (MLCC) types for space restricted applications. The ADP3331 achieves exceptional accuracy of ± 0.7% at room temperature and ± 1.4% overall accuracy over temperature, line and load variations. The dropout voltage of the ADP3331 is only 140 mV (typical) at 200 mA. This device also includes a safety current limit, thermal overload protection and a shutdown feature. In shutdown mode, the ground current is reduced to less than 2 µA. The ADP3331 has ultralow quiescent current 34 µA (typical) in light load situations. The SOT-23-6 package has been thermally enhanced using Analog Device's proprietary Chip-on-Lead™feature to maximize power dissipation. |