A
Analog Devices Inc./Maxim Integrated
| Series | Category | # Parts | Status | Description |
|---|---|---|---|---|
| Part | Spec A | Spec B | Spec C | Spec D | Description |
|---|---|---|---|---|---|
| Series | Category | # Parts | Status | Description |
|---|---|---|---|---|
| Part | Spec A | Spec B | Spec C | Spec D | Description |
|---|---|---|---|---|---|
| Part | Category | Description |
|---|---|---|
Analog Devices Inc./Maxim Integrated LTC1879EGN#TRUnknown | Integrated Circuits (ICs) | IC REG BUCK ADJ 1.2A 16SSOP |
Analog Devices Inc./Maxim Integrated LTC2208CUP#TRUnknown | Integrated Circuits (ICs) | IC ADC 16BIT 130MSPS 64-QFN |
Analog Devices Inc./Maxim Integrated ADP2108ACBZ-1.1-R7Obsolete | Integrated Circuits (ICs) | IC REG BUCK 1.1V 600MA 5WLCSP |
Analog Devices Inc./Maxim Integrated EV1HMC832ALP6GObsolete | Development Boards Kits Programmers | EVAL BOARD FOR HMC832ALP6GE |
Analog Devices Inc./Maxim Integrated LTC488ISWUnknown | Integrated Circuits (ICs) | IC LINE RCVR RS485 QUAD 16-SOIC |
Analog Devices Inc./Maxim Integrated LTC6946IUFD-2Obsolete | Integrated Circuits (ICs) | IC CLK/FREQ SYNTH 28QFN |
Analog Devices Inc./Maxim Integrated MAX5556ESA+TObsolete | Integrated Circuits (ICs) | IC DAC/AUDIO 16BIT 50K 8SOIC |
Analog Devices Inc./Maxim Integrated EVAL-FLTR-LD-1RZUnknown | Unclassified | EVAL BRD FOR AD800 SERIES |
Analog Devices Inc./Maxim Integrated | Development Boards Kits Programmers | BOARD EVAL FOR AD9963 |
Analog Devices Inc./Maxim Integrated LTC1296CCSW#TRUnknown | Integrated Circuits (ICs) | IC DATA ACQ SYS 12BIT 5V 20SOIC |
| Series | Category | # Parts | Status | Description |
|---|---|---|---|---|
| Digital to Analog Converters (DAC) | 6 | Obsolete | ||
| Data Acquisition | 10 | Active | ||
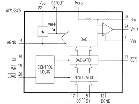
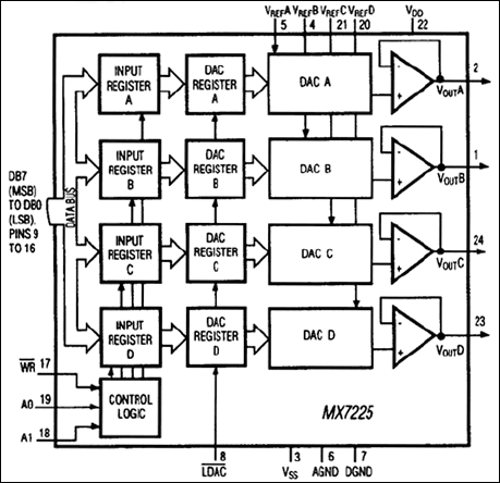
MX7225CMOS, Quad, 8-Bit DAC with Voltage-Output Amplifier Latches | Data Acquisition | 4 | Active | Maxim's MX7225 and MX7226 each contain four 8-bit voltage-output digital-to-analog converters (DACs). They include output buffer amplifiers and input logic for simple microprocessor and TTL/CMOS interfaces. 8-bit performance is achieved over the full operating temperature range without external trimming.The MX7225 contains double-buffered logic inputs that allow all analog outputs to be simultaneously updated using one control signal. There are also four separate reference inputs so that the range of each DAC can be independently set. The MX7226 has separate inputs registers for each of its four DACS. Data is transferred into an input register from a common 8-bit TTL/CMOS-compatible input port. Address inputs A0 and A1 determines which DAC is loaded when WR goes low. All DACs share a common reference input. For -7225 and -7226 designs utilizing a 5V supply, see the MAX505 and MAX506 data sheet.ApplicationsArbitrary Function GeneratorsAutomatic Test EquipmentDigital Offset/Gain AdjustmentIndustrial Process ControlMicroprocessor-Controlled CalibrationMinimum Component Count Analog Systems |
MX7226CMOS, Quad, 8-Bit DAC with Voltage-Output Amplifier Latches | Digital to Analog Converters (DAC) | 7 | Active | Maxim's MX7225 and MX7226 each contain four 8-bit voltage-output digital-to-analog converters (DACs). They include output buffer amplifiers and input logic for simple microprocessor and TTL/CMOS interfaces. 8-bit performance is achieved over the full operating temperature range without external trimming.The MX7225 contains double-buffered logic inputs that allow all analog outputs to be simultaneously updated using one control signal. There are also four separate reference inputs so that the range of each DAC can be independently set. The MX7226 has separate inputs registers for each of its four DACS. Data is transferred into an input register from a common 8-bit TTL/CMOS-compatible input port. Address inputs A0 and A1 determines which DAC is loaded when WR goes low. All DACs share a common reference input. For -7225 and -7226 designs utilizing a 5V supply, see the MAX505 and MAX506 data sheet.ApplicationsArbitrary Function GeneratorsAutomatic Test EquipmentDigital Offset/Gain AdjustmentIndustrial Process ControlMicroprocessor-Controlled CalibrationMinimum Component Count Analog Systems |
| Digital to Analog Converters (DAC) | 4 | Obsolete | ||
| Digital to Analog Converters (DAC) | 1 | Obsolete | ||
| Digital to Analog Converters (DAC) | 3 | Active | ||
| Integrated Circuits (ICs) | 1 | Active | ||
MX752Improved MX7524 | Data Acquisition | 15 | Active | The MX7524/MAX7624 are CMOS 8-big digital-to-analog converters (DAC) which will interface directly with most microprocessors. On-chip input latches make the DAC interface similar to a RAM write cycle where active-low CS and active-low WR are the only control inputs required. Linearity up to ±1/8 LSB is available (MX7524L/C/U grades) and power consumption is less than 10mW. Monotonicity is guaranteed over the full temperature range.For the MX7524, +5V TTL and CMOS logic compatibility is guaranteed when using +5V power. Over the supply range of +5V to +15V, all logic inputs are high voltage CMOS compatible. The MAX7624 has +5V TTL/CMOS compatible inputs for a +12V to +15V supply range.ApplicationsAutomatic Test EquipmentBus Structured InstrumentsDigital Control SystemsFunction GeneratorsµP Controlled Gain |
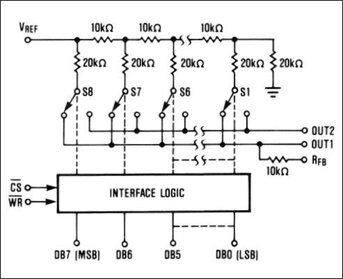
MX7520CMOS, 14- and 12-Bit Multiplying DACs | Data Acquisition | 4 | Active | The MX7520 and MX7521 are low cost CMOS multiplying digital-to-analog converters (DACs) with 10 and 12 bit resolution respectively. Both DACs operate from a +5V to +15V supply and dissipate only 20mW. Thin-film resistors provide typically 0.3% untrimmed gain error and 10 ppm/°C gain temperature coefficient. All digital inputs are compatible with both CMOS and TTL logic levels. Maxim's MX7520 and MX7521 are electrically and pin compatible with Analog Devices' AD7520 and AD7521. The MX7520 is packaged in a 16-lead DIP while the MX7521 is packaged in an 18-lead DIP. Both devices are also available in small outline (SO) packages.ApplicationsµP-Controlled Calibration CircuitryAutomatic Test EquipmentDigitally Controlled FiltersMachine and Motion Control SystemsProgrammable Gain AmplifiersProgrammable Power Supplies |