MAX9259Gigabit Multimedia Serial Link with Spread Spectrum and Full-Duplex Control Channel | Serializers, Deserializers | 4 | Active | The MAX9259 serializer pairs with the MAX9260 deserializer for joint transmission of high-speed video, audio, and control data.The MAX9259/MAX9260 operate up to 3.125Gbps for a 15m shielded twisted-pair (STP) cable. This serial link supports display panels from QVGA (320 x 240) up to XGA (1280 x 768), or dual-view WVGA (2 x 854 x 480).The embedded audio channel supports I2S up to 32 bits per sample and at a 192kHz sample rate. The embedded control channel forms a full-duplex, differential 100kbps to 1Mbps UART link between the serializer and deserializer. The host electronic control unit (ECU) or microcontroller (µC) resides either on the MAX9259 or on the MAX9260. In addition, the control channel enables ECU/µC control of peripherals in the remote side of the serial link through I2C/UART.Preemphasis and channel equalization extend the link length and enhance the link reliability. Spread spectrum is available to reduce EMI on the serial and parallel output data signals. The differential link complies with the ISO 10605 and IEC 61000-4-2 ESD-protection standards.The core supplies for the MAX9259/MAX9260 are 1.8V and 3.3V, respectively. Both devices use an I/O supply from 1.8V to 3.3V. These devices are available in a 64-pin TQFP package (10mm x 10mm) and a 56-pin TQFN/QFND package (8mm x 8mm x 0.75mm) with an exposed pad. Electrical performance is guaranteed over the -40°C to +105°C automotive temperature range.ApplicationsAutomotive Navigation, Infotainment, and Image-Sensing SystemsHigh-Speed Serial-Data Transmission for DisplayHigh-Speed Serial-Data Transmission for Image Sensing |
| Development Boards, Kits, Programmers | 5 | Active | |
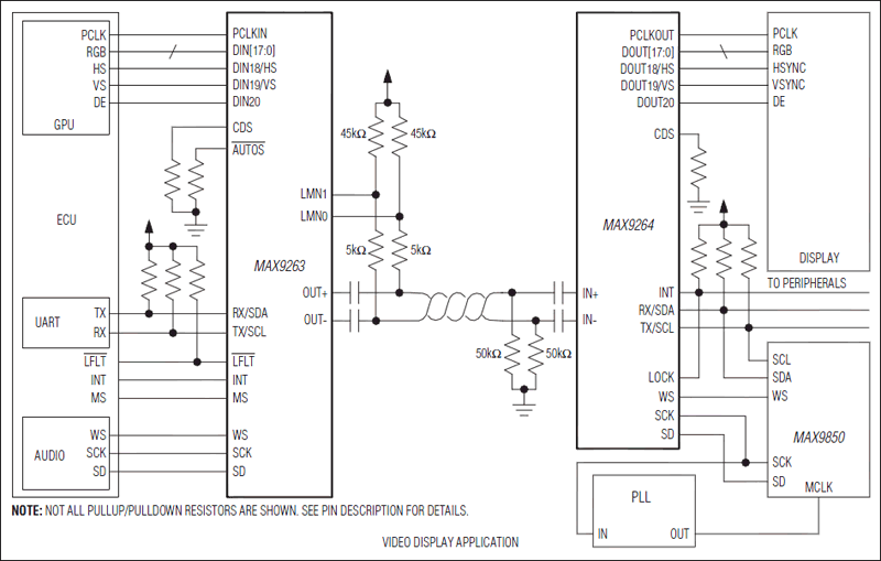
MAX9263HDCP Gigabit Multimedia Serial Link Serializer/Deserializer | Interface | 2 | Active | The MAX9263/MAX9264 chipset extends Maxim’s gigabit multimedia serial link (GMSL) technology to include high-bandwidth digital content protection (HDCP) encryption of video and audio data. The MAX9263 serializer, or any HDCP-GMSL serializer, pairs with the MAX9264 deserializer, or any HDCP-GMSL deserializer, for the transmission of control data and HDCP encrypted video and audio data.The parallel interface operates with a pixel clock up to 104MHz. Three inputs are for I2S audio, supporting a sampling frequency to 192kHz and a sample depth to 32 bits. The embedded control channel forms a fullduplex differential 9.6kbps to 1Mbps UART link between the serializer and deserializer. A microcontroller (µC), can be located on the serializer side of the link, on the deserializer side of the link, or on both sides. The control channel enables µC control of peripherals on the remote side, such as backlight control, touch screen, and perform HDCP-related operations.For driving longer cables, the serializer has programmable pre/deemphasis, and the deserializer has a programmable channel equalizer. The GMSL devices have programmable spread spectrum on the serial (serializer) and parallel (deserializer) output. The serial link input and output meet ISO 10605 and IEC 61000-4-2 ESD standards. The serializer core supply is 1.8V and the deserializer core supply is 3.3V. The I/O supply is 1.8V to 3.3V. Both devices are available in a 64-pin TQFP package with an exposed pad and are specified over the -40°C to +105°C automotive temperature range.ApplicationsHigh-Resolution Automotive NavigationMegapixel Camera SystemsRear-Seat Infotainment |
MAX9264HDCP Gigabit Multimedia Serial Link Serializer/Deserializer | Integrated Circuits (ICs) | 3 | Active | The MAX9263/MAX9264 chipset extends Maxim’s gigabit multimedia serial link (GMSL) technology to include high-bandwidth digital content protection (HDCP) encryption of video and audio data. The MAX9263 serializer, or any HDCP-GMSL serializer, pairs with the MAX9264 deserializer, or any HDCP-GMSL deserializer, for the transmission of control data and HDCP encrypted video and audio data.The parallel interface operates with a pixel clock up to 104MHz. Three inputs are for I2S audio, supporting a sampling frequency to 192kHz and a sample depth to 32 bits. The embedded control channel forms a fullduplex differential 9.6kbps to 1Mbps UART link between the serializer and deserializer. A microcontroller (µC), can be located on the serializer side of the link, on the deserializer side of the link, or on both sides. The control channel enables µC control of peripherals on the remote side, such as backlight control, touch screen, and perform HDCP-related operations.For driving longer cables, the serializer has programmable pre/deemphasis, and the deserializer has a programmable channel equalizer. The GMSL devices have programmable spread spectrum on the serial (serializer) and parallel (deserializer) output. The serial link input and output meet ISO 10605 and IEC 61000-4-2 ESD standards. The serializer core supply is 1.8V and the deserializer core supply is 3.3V. The I/O supply is 1.8V to 3.3V. Both devices are available in a 64-pin TQFP package with an exposed pad and are specified over the -40°C to +105°C automotive temperature range.ApplicationsHigh-Resolution Automotive NavigationMegapixel Camera SystemsRear-Seat Infotainment |
| Interface | 2 | Active | |
MAX9268Gigabit Multimedia Serial Link Deserializer with LVDS System Interface | Interface | 2 | Active | The MAX9268 deserializer utilizes Maxim's gigabit multimedia serial link (GMSL) technology. The MAX9268 deserializer features an LVDS system interface for reduced pin count and a smaller package, and pairs with any GMSL serializer to form a complete digital serial link for joint transmission of high-speed video, audio, and bidirectional control data.The MAX9268 allows a maximum serial payload data rate of 2.5Gbps for a 15m shielded twisted-pair (STP) cable. The deserializer operates up to a maximum output clock rate of 104MHz (3-channel LVDS) or 78MHz (4-channel LVDS). This serial link supports display panels from QVGA (320 x 240) to WXGA (1280 x 800) and higher with 24-bit color.The 3-channel mode outputs an LVDS clock, three lanes of LVDS data (21 bits), UART control signals, and one I²S audio channel consisting of three signals. The 4-channel mode outputs an LVDS clock, four lanes of LVDS data (28 bits), UART control signals, an I²S audio channel, and auxiliary control outputs. The three audio outputs form a standard I²S interface, supporting sample rates from 8kHz to 192kHz and audio word lengths of 4 to 32 bits. The embedded control channel forms a full-duplex, differential, 100kbps to 1Mbps UART link between the serializer and deserializer. An electronic control unit (ECU), or microcontroller (µC), can be located on the serializer side of the link (typical for video display), on the MAX9268 side of the link (typical for image sensing), or on both sides. In addition, the control channel enables ECU/µC control of peripherals on the remote side, such as backlight control, grayscale Gamma correction, camera module, and touch screen. Base-mode communication with peripherals uses either I²C or the GMSL UART format. In addition, the MAX9268 features a bypass mode that enables full-duplex communication using custom UART formats.The GMSL serializer driver preemphasis, along with the MAX9268 channel equalizer, extends the link length and enhances the link reliability. Spread spectrum is available to reduce EMI on the LVDS and control outputs of the MAX9268. The serial line inputs comply with ISO 10605 and IEC 61000-4-2 ESD protection standards.The core supply for the MAX9268 is 3.3V. The I/O supply ranges from 1.8V to 3.3V. The MAX9268 is available in a 48-pin TQFP package (7mm x 7mm) with an exposed pad, and is specified over the -40°C to +105°C automotive temperature range.ApplicationsHigh-Resolution Automotive NavigationMegapixel Camera SystemsRear-Seat Infotainment |
| Serializers, Deserializers | 2 | Active | |
MAX927116-Bit GMSL Serializer with Coax or STP Cable Drive | Evaluation and Demonstration Boards and Kits | 5 | Active | The MAX9271 compact serializer is designed to drive 50Ω coax or 100Ω shielded twisted-pair (STP) cable. The device pairs with the MAX9272 deserializer.The parallel input is programmable for single or double input. Double input allows higher pixel clock input frequency by registering two pixels of typical image-sensor video data before serializing. This doubles the maximum pixel clock frequency compared to single input.The device features an embedded control channel that operates at 9.6kbps to 1Mbps in UART and mixed UART/I²C modes, and up to 400kbps in I²C mode. Using the control channel, a microcontroller (µC) is capable of programming serializer, deserializer, and camera (or any peripheral) registers at any time, independent of video timing. There is one dedicated GPIO, four optional GPIOs, and a GPO output, allowing remote power-up of a camera module, camera frame synchronization, and other uses. Error-detection and correction coding are programmable.For driving longer cables, the device has programmable pre/deemphasis. Programmable spread spectrum is available on the serial output. The serial output meets ISO 10605 and IEC 61000-4-2 ESD standards. The core supply range is 1.7V to 1.9V and the I/O supply range is 1.7V to 3.6V. The device is available in a 32-pin (5mm × 5mm) TQFN-EP package with 0.5mm lead pitch and operates over the -40°C to +105°C temperature range.ApplicationsAutomotive Camera Systems |
| Evaluation Boards | 5 | Active | |
MAX9272A28-Bit GMSL Deserializer for Coax or STP Cable | Integrated Circuits (ICs) | 2 | Unknown | The MAX9272A compact deserializer is designed to interface with a GMSL serializer over 50Ω coax or 100Ω shielded twisted-pair (STP) cable. The device pairs with the MAX9271 or MAX9273 serializers.The parallel output is programmable for single or double output. Double output strobes out half of a parallel word on each pixel clock cycle. Double output can be used with GMSL serializers that have the double-input feature.The device features an embedded control channel that operates at 9.6kbps to 1Mbps. Using the control channel, a microcontroller (µC) can program the serializer/deserializer and peripheral device registers at any time, independent of video timing. Two programmable GPIO ports and a continuously sampled GPI input are available.For use with longer cables, the device has a programmable equalizer. Programmable spread spectrum is available on the parallel output. The serial input meets ISO 10605 and IEC 61000-4-2 ESD standards. The core supply range is 1.7V to 1.9V and the I/O supply range is 1.7V to 3.6V. The device is available in a 48-pin (7mm x 7mm) TQFN-EP package with 0.5mm lead pitch and operates over the -40°C to +105°C temperature range.ApplicationsAutomotive Camera Systems |