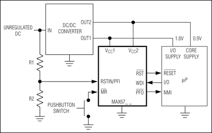
MAX6722Dual/Triple Ultra-Low-Voltage SOT23 µP Supervisory Circuits | Supervisors | 31 | Active | The MAX6715-MAX6729 are ultra-low-voltage microprocessor (µP) supervisory circuits designed to monitor two or three system power-supply voltages. These devices assert a system reset if any monitored supply falls below its factory-trimmed or adjustable threshold and maintain reset for a minimum timeout period after all supplies rise above their thresholds. The integrated dual/triple supervisory circuits significantly improve system reliability and reduce size compared to separate ICs or discrete components.These devices monitor primary supply voltages (VCC1) from 1.8V to 5.0V and secondary supply voltages (VCC2) from 0.9V to 3.3V with factory-trimmed reset threshold voltage options (seeReset Voltage Threshold Suffix Guide). An externally adjustable RSTIN input option allows customers to monitor a third supply voltage down to 0.62V. These devices are guaranteed to be in the correct reset output logic state when either VCC1 or VCC2 remains greater than 0.8V.A variety of push-pull or open-drain reset outputs along with watchdog input, manual reset input, and power-fail input/output features are available (seeSelector Guide). Select reset timeout periods from 1.1ms to 1120ms (min) (seeReset Timeout Period Suffix Guide). The MAX6715-MAX6729 are available in small 5, 6, and 8-pin SOT23 packages and operate over the -40°C to +85°C temperature range.ApplicationsComputers/ServersIndustrial EquipmentMultivoltage SystemsPortable Battery-Powered EquipmentPrinters and FaxesSet-Top BoxesTelecom/Networking Equipment |
| Power Management (PMIC) | 29 | Active | |
| Power Management (PMIC) | 13 | Active | |
| Integrated Circuits (ICs) | 22 | Active | |
MAX6725ADual/Triple, Ultra-Low-Voltage, SOT23 µP Supervisory Circuits | Integrated Circuits (ICs) | 1 | Unknown | The MAX6715A–MAX6729A/MAX6797A are ultra-low-voltage microprocessor (µP) supervisory circuits designed to monitor two or three system power-supply voltages. These devices assert a system reset if any monitored supply falls below its factory-trimmed or adjustable threshold and maintain reset for a minimum timeout period after all supplies rise above their thresholds. The integrated dual/triple supervisory circuits significantly improve system reliability and reduce size compared to separate ICs or discrete components.These devices monitor primary supply voltages (VCC1) from 1.8V to 5.0V and secondary supply voltages (VCC2) from 0.9V to 3.3V with factory-trimmed reset threshold voltage options (see theReset Voltage Threshold Suffix Guidein the full data sheet). An externally adjustable RSTIN input option allows customers to monitor a third supply voltage down to 0.62V. These devices are guaranteed to be in the correct reset output logic state when either VCC1or VCC2remains greater than 0.8V.A variety of push-pull or open-drain reset outputs along with watchdog input, manual-reset input, and power-fail input/output features are available (see theSelector Guidein the full data sheet). Select reset timeout periods from 1.1ms to 1120ms (min) (see theReset Timeout Period Suffix Guidein the full data sheet). The MAX6715A–MAX6729A/MAX6797A are available in small 5-, 6-, and 8-pin SOT23 packages and operate over the -40°C to +125°C temperature range.ApplicationsComputers/ServersIndustrial EquipmentMultivoltage SystemsPortable Battery-Powered EquipmentPrinters/Fax MachinesSet-Top BoxesTelecom/Networking Equipment |
MAX6726Dual/Triple Ultra-Low-Voltage SOT23 µP Supervisory Circuits | Supervisors | 28 | Active | The MAX6715-MAX6729 are ultra-low-voltage microprocessor (µP) supervisory circuits designed to monitor two or three system power-supply voltages. These devices assert a system reset if any monitored supply falls below its factory-trimmed or adjustable threshold and maintain reset for a minimum timeout period after all supplies rise above their thresholds. The integrated dual/triple supervisory circuits significantly improve system reliability and reduce size compared to separate ICs or discrete components.These devices monitor primary supply voltages (VCC1) from 1.8V to 5.0V and secondary supply voltages (VCC2) from 0.9V to 3.3V with factory-trimmed reset threshold voltage options (seeReset Voltage Threshold Suffix Guide). An externally adjustable RSTIN input option allows customers to monitor a third supply voltage down to 0.62V. These devices are guaranteed to be in the correct reset output logic state when either VCC1 or VCC2 remains greater than 0.8V.A variety of push-pull or open-drain reset outputs along with watchdog input, manual reset input, and power-fail input/output features are available (seeSelector Guide). Select reset timeout periods from 1.1ms to 1120ms (min) (seeReset Timeout Period Suffix Guide). The MAX6715-MAX6729 are available in small 5, 6, and 8-pin SOT23 packages and operate over the -40°C to +85°C temperature range.ApplicationsComputers/ServersIndustrial EquipmentMultivoltage SystemsPortable Battery-Powered EquipmentPrinters and FaxesSet-Top BoxesTelecom/Networking Equipment |
| Power Management (PMIC) | 16 | Active | |
MAX6728Dual/Triple, Ultra-Low-Voltage, SOT23 µP Supervisory Circuits | Integrated Circuits (ICs) | 25 | Active | The MAX6715A–MAX6729A/MAX6797A are ultra-low-voltage microprocessor (µP) supervisory circuits designed to monitor two or three system power-supply voltages. These devices assert a system reset if any monitored supply falls below its factory-trimmed or adjustable threshold and maintain reset for a minimum timeout period after all supplies rise above their thresholds. The integrated dual/triple supervisory circuits significantly improve system reliability and reduce size compared to separate ICs or discrete components.These devices monitor primary supply voltages (VCC1) from 1.8V to 5.0V and secondary supply voltages (VCC2) from 0.9V to 3.3V with factory-trimmed reset threshold voltage options (see theReset Voltage Threshold Suffix Guidein the full data sheet). An externally adjustable RSTIN input option allows customers to monitor a third supply voltage down to 0.62V. These devices are guaranteed to be in the correct reset output logic state when either VCC1or VCC2remains greater than 0.8V.A variety of push-pull or open-drain reset outputs along with watchdog input, manual-reset input, and power-fail input/output features are available (see theSelector Guidein the full data sheet). Select reset timeout periods from 1.1ms to 1120ms (min) (see theReset Timeout Period Suffix Guidein the full data sheet). The MAX6715A–MAX6729A/MAX6797A are available in small 5-, 6-, and 8-pin SOT23 packages and operate over the -40°C to +125°C temperature range.ApplicationsComputers/ServersIndustrial EquipmentMultivoltage SystemsPortable Battery-Powered EquipmentPrinters/Fax MachinesSet-Top BoxesTelecom/Networking Equipment |
MAX6729Dual/Triple, Ultra-Low-Voltage, SOT23 µP Supervisory Circuits | Integrated Circuits (ICs) | 21 | Active | The MAX6715A–MAX6729A/MAX6797A are ultra-low-voltage microprocessor (µP) supervisory circuits designed to monitor two or three system power-supply voltages. These devices assert a system reset if any monitored supply falls below its factory-trimmed or adjustable threshold and maintain reset for a minimum timeout period after all supplies rise above their thresholds. The integrated dual/triple supervisory circuits significantly improve system reliability and reduce size compared to separate ICs or discrete components.These devices monitor primary supply voltages (VCC1) from 1.8V to 5.0V and secondary supply voltages (VCC2) from 0.9V to 3.3V with factory-trimmed reset threshold voltage options (see theReset Voltage Threshold Suffix Guidein the full data sheet). An externally adjustable RSTIN input option allows customers to monitor a third supply voltage down to 0.62V. These devices are guaranteed to be in the correct reset output logic state when either VCC1or VCC2remains greater than 0.8V.A variety of push-pull or open-drain reset outputs along with watchdog input, manual-reset input, and power-fail input/output features are available (see theSelector Guidein the full data sheet). Select reset timeout periods from 1.1ms to 1120ms (min) (see theReset Timeout Period Suffix Guidein the full data sheet). The MAX6715A–MAX6729A/MAX6797A are available in small 5-, 6-, and 8-pin SOT23 packages and operate over the -40°C to +125°C temperature range.ApplicationsComputers/ServersIndustrial EquipmentMultivoltage SystemsPortable Battery-Powered EquipmentPrinters/Fax MachinesSet-Top BoxesTelecom/Networking Equipment |
MAX6730Single-/Dual-/Triple-Voltage µP Supervisory Circuits with Independent Watchdog Output | Integrated Circuits (ICs) | 10 | Active | The MAX6730A–MAX6735A single-/dual-/triple-voltage microprocessor (µP) supervisors feature a watchdog timer and manual reset capability. The MAX6730A–MAX6735A offer factory-set reset thresholds for monitoring voltages from +0.9V to +5V and an adjustable reset input for monitoring voltages down to +0.63V. The combination of these features significantly improves system reliability and accuracy when compared to separate ICs or discrete components.The active-low reset output asserts and remains asserted for the reset timeout period after all the monitored voltages exceed their respective thresholds. Multiple factory-set reset threshold combinations reduce the number of external components required. The MAX6730A/MAX6731A monitor a single fixed voltage, the MAX6732A/MAX6733A monitor two fixed voltages, and the MAX6734A/MAX6735A monitor two fixed voltages and one adjustable voltage. All devices are offered with six minimum reset timeout periods ranging from 1.1ms to 1120ms.The MAX6730A–MAX6735A feature a watchdog timer with an independent watchdog output. The watchdog timer prevents system lockup during code execution errors. A watchdog startup delay of 54s after reset asserts allows system initialization during power-up. The watchdog operates in normal mode with a 1.68s delay after initialization. The MAX6730A/MAX6732A/MAX6734A provide an active-low, open-drain watchdog output. The MAX6731A/MAX6733A/MAX6735A provide an active-low, push-pull watchdog output.Other features include a manual reset input (MAX6730A/MAX6731A/MAX6734A/MAX6735A) and push-pull reset output (MAX6731A/MAX6733A/MAX6735A) or open-drain reset output (MAX6730A/MAX6732A/MAX6734A). The MAX6730A–MAX6733A are offered in a tiny 6-pin SOT23 package. The MAX6734A/MAX6735A are offered in an 8-pin, space-saving SOT23 package. All devices are fully specified over the extended -40°C to +125°C temperature range.ApplicationsComputers/ServersIndustrial EquipmentMultivoltage SystemsPortable Battery-Powered EquipmentPrinters/Fax MachinesSet-Top BoxesTelecom/Networking Equipment |