A
Analog Devices Inc./Maxim Integrated
| Series | Category | # Parts | Status | Description |
|---|---|---|---|---|
| Part | Spec A | Spec B | Spec C | Spec D | Description |
|---|---|---|---|---|---|
| Series | Category | # Parts | Status | Description |
|---|---|---|---|---|
| Part | Spec A | Spec B | Spec C | Spec D | Description |
|---|---|---|---|---|---|
| Part | Category | Description |
|---|---|---|
Analog Devices Inc./Maxim Integrated LTC1879EGN#TRUnknown | Integrated Circuits (ICs) | IC REG BUCK ADJ 1.2A 16SSOP |
Analog Devices Inc./Maxim Integrated LTC2208CUP#TRUnknown | Integrated Circuits (ICs) | IC ADC 16BIT 130MSPS 64-QFN |
Analog Devices Inc./Maxim Integrated ADP2108ACBZ-1.1-R7Obsolete | Integrated Circuits (ICs) | IC REG BUCK 1.1V 600MA 5WLCSP |
Analog Devices Inc./Maxim Integrated EV1HMC832ALP6GObsolete | Development Boards Kits Programmers | EVAL BOARD FOR HMC832ALP6GE |
Analog Devices Inc./Maxim Integrated LTC488ISWUnknown | Integrated Circuits (ICs) | IC LINE RCVR RS485 QUAD 16-SOIC |
Analog Devices Inc./Maxim Integrated LTC6946IUFD-2Obsolete | Integrated Circuits (ICs) | IC CLK/FREQ SYNTH 28QFN |
Analog Devices Inc./Maxim Integrated MAX5556ESA+TObsolete | Integrated Circuits (ICs) | IC DAC/AUDIO 16BIT 50K 8SOIC |
Analog Devices Inc./Maxim Integrated EVAL-FLTR-LD-1RZUnknown | Unclassified | EVAL BRD FOR AD800 SERIES |
Analog Devices Inc./Maxim Integrated | Development Boards Kits Programmers | BOARD EVAL FOR AD9963 |
Analog Devices Inc./Maxim Integrated LTC1296CCSW#TRUnknown | Integrated Circuits (ICs) | IC DATA ACQ SYS 12BIT 5V 20SOIC |
| Series | Category | # Parts | Status | Description |
|---|---|---|---|---|
| Power Management (PMIC) | 6 | Active | ||
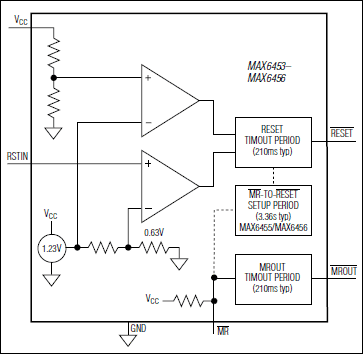
MAX6454µP Supervisors with Separate VCCReset and Manual Reset Outputs | Supervisors | 6 | Active | The MAX6453–MAX6456 are low-power, dual-voltage µP supervisors featuring separate VCCreset and manual reset outputs. The dual outputs support both soft-system reset (interrupt) and hard-system reset (reboot) functions. The reset output asserts when any of the monitored voltages falls below its specified threshold and remains asserted for the reset timeout (140ms min) after all voltages exceed their respective reset thresholds. All devices are offered with nine factory-fixed reset thresholds for monitoring primary system voltages (VCC) from 1.8V to 5V and an adjustable reset input for monitoring a secondary system voltage down to 0.63V.Each device has a manual reset input, a VCCreset output, and a manual reset output. The MAX6453/MAX6454 manual reset output asserts when the manual reset input is low. It remains asserted for the manual reset timeout period (140ms min) after the manual reset input transitions high. The MAX6453/MAX6454 manual reset input controls only the manual reset output and does not affect the VCCreset output.The manual reset input of the MAX6455/MAX6456 controls both the manual reset and VCCreset outputs. When the manual reset input is low for less than the extended setup timeout period, only the manual reset output asserts and remains asserted for the manual reset timeout period (140ms min) after the manual reset input transitions high. If the manual reset input is low for at least the extended setup timeout period, the reset output also asserts and remains asserted for the reset timeout period (140ms min) after the manual reset input transitions high. This enhanced feature allows the implementation of a soft/hard-system reset combination.The MAX6453/MAX6455 have active-low, push-pull reset and manual reset outputs, and the MAX6454/MAX6456 have active-low, open-drain reset and manual reset outputs. All devices are available in small SOT23-6 packages and are fully specified over the extended temperature range (-40°C to +85°C).ApplicationsCable/DSL ModemsConsumer ElectronicsDVD PlayersIndustrial EquipmentMedical DevicesMP3 PlayersSet-Top Boxes |
MAX6455µP Supervisors with Separate VCCReset and Manual Reset Outputs | Power Management (PMIC) | 11 | Active | The MAX6453–MAX6456 are low-power, dual-voltage µP supervisors featuring separate VCCreset and manual reset outputs. The dual outputs support both soft-system reset (interrupt) and hard-system reset (reboot) functions. The reset output asserts when any of the monitored voltages falls below its specified threshold and remains asserted for the reset timeout (140ms min) after all voltages exceed their respective reset thresholds. All devices are offered with nine factory-fixed reset thresholds for monitoring primary system voltages (VCC) from 1.8V to 5V and an adjustable reset input for monitoring a secondary system voltage down to 0.63V.Each device has a manual reset input, a VCCreset output, and a manual reset output. The MAX6453/MAX6454 manual reset output asserts when the manual reset input is low. It remains asserted for the manual reset timeout period (140ms min) after the manual reset input transitions high. The MAX6453/MAX6454 manual reset input controls only the manual reset output and does not affect the VCCreset output.The manual reset input of the MAX6455/MAX6456 controls both the manual reset and VCCreset outputs. When the manual reset input is low for less than the extended setup timeout period, only the manual reset output asserts and remains asserted for the manual reset timeout period (140ms min) after the manual reset input transitions high. If the manual reset input is low for at least the extended setup timeout period, the reset output also asserts and remains asserted for the reset timeout period (140ms min) after the manual reset input transitions high. This enhanced feature allows the implementation of a soft/hard-system reset combination.The MAX6453/MAX6455 have active-low, push-pull reset and manual reset outputs, and the MAX6454/MAX6456 have active-low, open-drain reset and manual reset outputs. All devices are available in small SOT23-6 packages and are fully specified over the extended temperature range (-40°C to +85°C).ApplicationsCable/DSL ModemsConsumer ElectronicsDVD PlayersIndustrial EquipmentMedical DevicesMP3 PlayersSet-Top Boxes |
| Power Management (PMIC) | 9 | Active | ||
| Supervisors | 9 | Active | ||
MAX6458High-Voltage, Low-Current Voltage Monitors in SOT Packages | Integrated Circuits (ICs) | 8 | Active | The MAX6457–MAX6460 high supply voltage, low-power voltage monitors operate over a 4V to 28V supply voltage range. Each device includes a precision bandgap reference, one or two low-offset voltage comparators, internal threshold hysteresis, power-good or reset timeout options, and one or two high-voltage open-drain outputs. Two external resistors (three for window detection) set the trip threshold voltages.The MAX6457 is a single voltage monitor for undervoltage or overvoltage detection. A logic-based clear input either latches the output for overvoltage applications or allows the device to operate in transparent mode. The MAX6458 includes two comparators (one overvoltage and one undervoltage) for window detection and a single output to indicate if the monitored input is within an adjustable voltage window. The MAX6459 includes dual overvoltage/undervoltage comparators with two independent comparator outputs. Use the MAX6459 as a window comparator with separate undervoltage and overvoltage outputs or as two independent, single voltage monitors. The MAX6460 includes a single comparator and an internal reference, and can also accept an external reference. The inverting and noninverting inputs of the comparator are externally accessible to support positive or negative voltage monitors and to configure the device for active-high or active-low output logic.The MAX6457/MAX6458 offer fixed timing options as a voltage detector with a 50µs typical delay or as a reset circuit with a 90ms minimum reset timeout delay. The monitored input must be above the adjusted trip threshold (or within the adjusted voltage window for the MAX6458) for the selected timeout period before the output changes state. The MAX6459/MAX6460 offer only a fixed 50µs timeout period. Internal threshold hysteresis options (0.5%, 5%, and 8.3% for the MAX6457/MAX6458/MAX6459, and 0.5% for the MAX6460) reduce output chatter in noise-sensitive applications. Each device is available in a small SOT23 package and specified over the extended temperature range of -40°C to +125°C.ApplicationsAutomotiveIndustrialMulticell Battery-Stack Powered EquipmentNetworkingNotebooks, eBooksOvervoltage Monitoring/ProtectionTelecomUndervoltage Monitoring/ShutdownWindow Voltage Detection Circuitry |
| Power Management (PMIC) | 5 | Active | ||
MAX6460High-Voltage, Low-Current Voltage Monitors in SOT Packages | Power Management (PMIC) | 1 | Active | The MAX6457–MAX6460 high supply voltage, low-power voltage monitors operate over a 4V to 28V supply voltage range. Each device includes a precision bandgap reference, one or two low-offset voltage comparators, internal threshold hysteresis, power-good or reset timeout options, and one or two high-voltage open-drain outputs. Two external resistors (three for window detection) set the trip threshold voltages.The MAX6457 is a single voltage monitor for undervoltage or overvoltage detection. A logic-based clear input either latches the output for overvoltage applications or allows the device to operate in transparent mode. The MAX6458 includes two comparators (one overvoltage and one undervoltage) for window detection and a single output to indicate if the monitored input is within an adjustable voltage window. The MAX6459 includes dual overvoltage/undervoltage comparators with two independent comparator outputs. Use the MAX6459 as a window comparator with separate undervoltage and overvoltage outputs or as two independent, single voltage monitors. The MAX6460 includes a single comparator and an internal reference, and can also accept an external reference. The inverting and noninverting inputs of the comparator are externally accessible to support positive or negative voltage monitors and to configure the device for active-high or active-low output logic.The MAX6457/MAX6458 offer fixed timing options as a voltage detector with a 50µs typical delay or as a reset circuit with a 90ms minimum reset timeout delay. The monitored input must be above the adjusted trip threshold (or within the adjusted voltage window for the MAX6458) for the selected timeout period before the output changes state. The MAX6459/MAX6460 offer only a fixed 50µs timeout period. Internal threshold hysteresis options (0.5%, 5%, and 8.3% for the MAX6457/MAX6458/MAX6459, and 0.5% for the MAX6460) reduce output chatter in noise-sensitive applications. Each device is available in a small SOT23 package and specified over the extended temperature range of -40°C to +125°C.ApplicationsAutomotiveIndustrialMulticell Battery-Stack Powered EquipmentNetworkingNotebooks, eBooksOvervoltage Monitoring/ProtectionTelecomUndervoltage Monitoring/ShutdownWindow Voltage Detection Circuitry |
MAX6461Ultra-Low-Power Voltage Detectors and µP Supervisory Circuits | Power Management (PMIC) | 16 | Active | The MAX6461-MAX6466 family of ultra-low-power voltage detectors and µP reset supervisory circuits monitors battery, power-supply, and system voltages. Each circuit includes a precision bandgap reference, a comparator, internally trimmed resistor networks that set specified trip thresholds, and an internal 5% threshold hysteresis circuit (see theFunctional Diagram). Output is asserted when VCCfalls below the internal VTH- and remains asserted until VCCrises above VTH+ (VTH+ = VTH- x 1.05). These devices provide excellent circuit reliability and low cost by eliminating external components and adjustments when monitoring nominal system voltages from +1.6V to +5.5V. The MAX6461/MAX6462/MAX6463 are voltage detectors with a propagation delay of 17µs.The MAX6464/MAX6465/MAX6466 are µP supervisory circuits with a minimum reset timeout period of 150ms. All devices are available with thresholds from +1.6V to +5.5V in 100mV increments.The family is available with three output stage options: push-pull with active-low output, push-pull with active-high output, and open drain with active-low output. These devices are available in SC70 and SOT23 packages specified over the -40°C to +125°C temperature range.ApplicationsCell PhonesCordless PhonesLoad Switching/Power SequencingNoise-Immune µP Reset CircuitsPDAsPortable Battery-Powered EquipmentPortable Medical DevicesPower-Supply Monitoring in Digital/Analog SystemsPrecision Battery Monitoring |
| Power Management (PMIC) | 9 | Obsolete | ||